旗下微信矩阵:

2022爱分析・银行数字化实践报告

2022-07-19 08:31 · 互联网     

2022爱分析・银行数字化实践报告

特别鸣谢(按拼音排序)

2022爱分析・银行数字化实践报告

报告摘要

信创、数据、技术等多重因素驱动下,银行数字化转型持续前进

《十四五”数字经济发展规划》《银行业保险业数字化转型指导意见》等政策对银行自主可控、数据、技术发展、业务发展均做了明确指示,需要银行稳步推进数字化转型进程。信创角度看,银行正发起一场自下而上的变革,尤其是资产规模排名在前的头部银行,已完成或部分完成办公系统的国产化替代,预计未来替换进程将逐渐加快;数据角度看,在隐私计算的支撑下,银行在营销、风控等场景开展跨领域的数据合作,实现数据“可用不可见”的陆续落地;业务发展角度,对公数字化转型加速,零售、财富重点发力私域运营,业务转型进入数字化深水区。

多技术支撑,业务赋能不断升级

依托内容生态、私域直播,银行营销能力全面增强。通过图文、视频、直播等多样化的内容营销形式,银行能够提升营销广度、营销深度及营销精度,从而提高品牌影响力,提升客户粘性,实现销售转化。

整体优化,数据库改造为银行带来多种收益。规模2000亿以下的中小银行,由于数据高并发场景较少,原有集中式数据库体系已能较好应对,因此目前数据库改造需求尚不明显,大多仅在一些大数据分析场景下进行了小规模试用。而2000亿规模以上的银行,自身数据量较大,且整体科技投入预算较为充足,是现阶段数据库迭代的主要需求方。未来HTAP、多模数据库的全面应用,也能够帮助银行大幅减少数据库部署数量,进一步降低数据库使用成本。

多角色赋能,BI商业智能助力数据文化构建。银行的BI将逐步走向智能化,AI+BI模式成为银行未来数据分析应用的重要趋势。针对不同的需求,未来智能化BI将会产生两大方向,数据挖掘+BI、增强分析+BI。

为实现全时覆盖,视频银行+数字人成为银行重要工具。未来,为提升传统网点的无障碍能力,以及助推新型移动化网点的打造,在智能终端中嵌入视频银行+数字人,成为银行未来的重要趋势——借助视频银行的能力,银行能够加深线下网点的服务力和移动化水平,实现线上线下渠道融合,构建未来的 “视频银行+数字人+智慧网点”模式。

音视频中台,支撑银行对内对外多业务场景。银行视频类的需求将会不断丰富,不仅仅局限于对外的需求,在培训、会议、办公等对内场景下也会产生需求;同时随着元宇宙的发展,银行将会对一些更具创新性的场景产生需求。

全面提升,隐私计算助力银行重构外部数据应用体系。现阶段以多方安全计算、联邦学习为核心的主流隐私计算机构已初具雏形,为银行提升外部数据应用效率提供了有效支撑,但随着监管政策的进一步严格以及互联网场景井喷式增长,现有隐私计算解决方案还需进一步完善,整体来看中期拓展外部数据源,长期提升计算效率依旧是银行的主要需求。

目录

1. 变幻格局中,银行数字化转型进入深水区

1.1 政策端:政策频出,银行信创大势将起

1.2 基础设施端:数据成为生产要素背景下,隐私计算高效助力数据共享

1.3 供给与需求端:对公数字化转型加速,零售、财富重点发力私域运营

2. 内容生态打造客户运营新业态,直播构建私域运营新方式

2.1 过去到现在:现有营销手段效用不足,银行需以内容为纽带、围绕私域搭建全新营销体系

2.2 未来:营销整合将是大势所趋

2.3 依托内容生态、私域直播,银行营销能力全面增强

3. 需求全面升级,银行数据库体系迎来更新潮

3.1 过去到现在:基于全流程解决方案,有效满足银行数据库体系新需求

3.2 未来:要求持续提升,银行数据库体系迎来新挑战

3.3 整体优化,数据库改造为银行带来多种收益

4. BI商业智能,助力银行挖掘数据价值、驱动业务增长

4.1 过去到现在:业务人员分析需求旺盛,自助式BI被普遍采用

4.2 未来:叠加AI技术,智能化BI增强分析深度、实现智能分析

4.3 多角色赋能,BI商业智能助力数据文化构建

5. 视频银行+,革新银行客户服务与业务办理模式

5.1 过去到现在:为实现全时覆盖,视频银行+数字人成为银行重要工具

5.2 未来:“视频银行+数字人+智慧网点”融合模式,成为银行新趋势

5.3 视频银行助力银行服务提质增效,实现良性增长

6. 音视频中台,支撑银行对内对外多业务场景

6.1 过去到现在:为支撑视频银行业务,构建可复用的音视频中台成为刚需

6.2 未来:视频类需求丰富化,音视频中台将用于支撑对内对外多场景

6.3 支撑银行多业务场景,音视频中台为全行数字化转型赋能

7. 全面提升,隐私计算助力银行重构外部数据应用体系

7.1 过去到现在:银行需借助多样隐私计算技术,全面优化外部数据应用体系

7.2 未来:拓展数据源以及优化底层算法成为银行新需求

7.3 多种收益,助力隐私计算在银行不断落地

8. 展望

1. 稳步前进中,银行数字化转型进入深水区

图 1: 银行数字化转型驱动因素分析

2022爱分析・银行数字化实践报告

1.1政策端:政策频出,银行信创大势将起

《十四五”数字经济发展规划》《银行业保险业数字化转型指导意见》等文件对信创、乡村振兴、绿色金融、普惠金融均有不同程度提及,但信创的要求近几年愈加频繁和紧迫,坚持关键技术自主可控原则,对业务经营发展有重大影响的关键平台、关键组件以及关键信息基础设施要形成自主研发能力,降低外部依赖、避免单一依赖,均是明确体现。金融行业作为八大重点行业之一,其自主性和安全性事关国计民生,是信创建设最为重要的细分市场之一。银行作为金融最重要的组成部分,信创压力与需求持续攀升。

从进程上看,2020 年国家启动的金融信创一期试点,覆盖了全国性银行;2021 年金融信创二期新增 100 余家试点单位,多数也是银行类企业,预计近两年信创将在银行全量铺开。实际进展上,全国性银行走在信创前列,部分全国性银行已完成办公系统的全面改造。大中型区域性银行紧随其后,小型区域性银行多处于观望阶段。

图 2: 银行信创发展线路图

2022爱分析・银行数字化实践报告

内部系统应用上。纵向上,银行信创路径先硬件,再应用软件,与此同时进行数据库、中间件等基础软件的信创。横向上,银行信创路径先办公软件,再是非核心业务系统,未来会进行核心业务系统的信创,目前基于核心业务系统的信创较少。

但目前信创产品使用过程中,问题依然较多,集中体现在生态应用体系不完善、兼容性差、可扩展性不强、性能不能满足要求等方面。因此如何在满足业务需要的同时,实现安全、平稳过渡,是各银行重点关注问题。如在数据库产品的使用过程中,国产数据库在性能和兼容方面的问题是阻碍银行扩大采购的主要原因之一。

1.2基础设施端:数据成为生产要素背景下,隐私计算高效助力数据共享

基础设施端,大中型银行在云基础设施领域已经初步完成上云计划,算力中心和绿色高可用数据中心持续稳步推进,但综合看数据相关是未来的重点投入。

2020年4月,《中共中央国务院关于构建更加完善的要素市场化配置体制机制的意见》首次将“数据”纳入生产要素,标志着数据和劳动、资本、土地、知识等并列成为重要生产要素。2022年,中国人民银行印发的《金融科技发展规划(2022-2025年)》明确提出全面加强数据能力建设,推动银行业并更加注重云基础设施建设和数据管理。

银行数据基础设施建设进一步拓宽,为数据赋能场景打好坚实基础。为助力数据更好的赋能业务,丰富业务场景,银行需要在存储、计算、网络等方面建立稳定高效的数据基础设施。如华夏银行通过GPU、SSD、NVMe的应用,有效提升了数据中心的计算、存储、网络性能。

数据安全合规使用背景下,隐私计算逐渐在各大银行落地。随着监管要求的提升,合规使用数据成为各银行的重要探索。隐私计算作为数据实现“可用可不见”的技术,重要程度不断提升,在各银行也逐渐产生应用落地。从实践上看,中国银行、交通银行、光大银行等国股行均已部署一个或多个隐私计算平台。

1.3供给与需求端:对公数字化转型加速,零售、财富重点发力私域运营

1)对公-客户服务线上化,内部运营敏捷化

在零售、小微、财富、对公等业务中,对公转型整体较慢,业务拓展和办理更多依赖线下网点和客户经理。但在疫情的反复影响下,为满足对公客户的融资放款、链条签约、收单、收款等业务线上办理需求,银行加速了对公数字化转型步伐。如招商银行发布企业数字化服务体系,包括“企业网银、企业APP、小程序、公众号、企业服务门户、云直联、CBS(跨银行现金管理平台)”七大渠道,通过线上化服务、多维服务矩阵、立体式交互、以客户为本和全场景生态五个“招式”打破银行对公服务的传统套路。

针对内部对公业务流程,各大银行逐步打造智能化的决策系统和客户经理管理系统,通过更加精准、智能的风控模型,实现业务的自动化审批,加速贷款审批流程。同时,为更加有效地管理客户经理,部分银行打造了客户经理的管理app,并向管理层提供数据看板,方便及时查看业务增减的情况、员工拜访客户的情况。另外,部分银行为更好的向客户经理赋能,引入了外部对公线索工具,为客户经理提供更多的潜在客户。

未来,随着对公业务线上规模的不断扩大,如何更好的应对业务形势带来的变化,也是各大银行都在积极思考和布局的重点。例如,为应对结构化数据和非结构化数据的快速增长,如何更好的存储数据、挖掘数据潜力,对业务赋能、对管理赋能均是重要研究课题。

2)零售、财富-App及公众号成为运营主阵地,中长尾客户成为营销重点

服务渠道上看,线上做客户运营成为零售和财富的主要方式,手机银行APP、直销银行APP、小程序、公众号、企业微信成为主要营销阵地。同时,为满足不同忠诚度客户需求,银行会在不同渠道投放资源。如在针对高净值客户的财富引导和宣传方面,银行多会通过企业微信和APP运营;而公众号则更多定位影响潜在客户,助力完成潜客转化。

服务人群上看,中长尾客户成为营销重点。存量竞争时代,公域拉新成本逐渐升高,如何增强中长尾客户粘性,提升复购频率是头部银行都在思考和着手的事情。另外,通过视频银行、数字人等形式更好地服务老年人群体,也是银行关注重点。

通过智能终端做好场景金融,是各类银行可以重点考虑和布局的事请。在营业网点,通过网点转型,为用户提供综合性的金融服务,既可以在消费端实现场景的链接,也可以在政务端,帮助居民提供更加的便捷的服务,将网点打造成综合性服务场所。另外,通过“视频银行+VTM+数字人”的形式,可以将银行的服务范围扩散至各类线下场所,如超市、商场、医院、学校等,为客户提供更加生活化的便捷服务,实现银行“无微不至”服务,是未来重要的探索点。

2.内容生态打造客户运营新业态,直播构建私域运营新方式

图 3: 银行营销需求变化与解决方案演进

2022爱分析・银行数字化实践报告

2.1过去到现在:现有营销手段效用不足,银行需以内容为纽带、围绕私域搭建全新营销体系

金融科技蓬勃发展的大背景下,营销数字化作为银行数字化转型切口,走在银行数字化进程的前列。各类银行纷纷将“以客户为中心”置于全行战略地位,围绕客户展开了一系列营销数字化举措,搭建了包含APP、小程序以及公众号在内的多种私域营销渠道,希望能够通过对客户进行LTV精细化运营,实现营销转化效率的大幅提升。然而,随着流量竞争的不断激烈,银行原有营销体系,由于缺乏足够的优质内容、客户直连能力弱以及缺乏数据支撑等原因,逐渐难以适用,具体问题主要体现在以下几方面。

客户直连触点少,营销覆盖面有限。数字化转型叠加疫情影响,银行营销阵地逐渐向线上转移。现有数字化营销体系下,银行常通过手机银行APP进行客户运营,客户触点较为单薄,多是针对老客的运营巩固,实际上针对新客或潜客的引流效果并不佳。

运营厚度欠缺,同质化现象严重,品牌吸引力不足。传统的线上营销模式主要以积分或权益为纽带,银行通过向客户赠送或兑换积分、实物奖励、购物券等形式,吸引客户进行理财产品的购买或信用卡产品的办理。这种营销模式下,各行大同小异,难以构筑差异化品牌特色,更无法将客户真正沉淀下来。

缺乏数据支撑,难以实现精准营销。存量经济时代,消费者行为及偏好逐渐走向多样化、个性化,若想真正抢占消费者心智,精准营销成为银行不得不考虑的方向。而银行现阶段营销体系下,一是各渠道数据往往未统一,二是数据未建立丰富全面的标签,数据体系难以支撑银行精准营销。

为解决营销广度、深度、精度不足的问题,走在数字化营销前列的银行开始将目光聚焦于“内容营销+私域运营”之上——以数据为核心,围绕客户全生命周期,通过私域触点对客户进行高频触达,以优质内容对客户进行不断影响与运营,增强客户对银行的品牌认知,真正实现获客、活客以及转化能力的提升。

1)依托海量内容,构建优质内容生态

在营销内容极为同质化的现今,以丰富多样、个性化的内容抢占客户心智,对于银行而言极其重要。银行需从认清内容营销的重要性,并依托海量内容,构建优质内容生态。具体步骤如下:

*步:整合内外部内容,构建内容池。

内容来源方面,内容积累不足的银行可选择外部引入方式。一是引入外部平台丰富的内容资源,体裁包括图文、短视频、长视频等,内容种类包括与产品密切相关的泛财经类以及客户感兴趣的非财经类;二是与外部大V等合作,按需进行定制化的内容撰写生产。待银行组建起内部内容团队后,可选择由自己进行内容生产。银行需具备快速生成内容的能力,能将基本内容素材整合、转化为所需的内容体裁与形式。银行需从业务出发,丰富内容表现形式,以图文+视频、内容专题等多种创新性形式提升内容吸引力。

针对丰富的内容,银行需对其进行甄选,构建内容池。一方面,通过对内容趣味性、大众兴趣度等多种维度的筛选,保障优质内容应选尽选;另一方面,银行需建立内容质检与审核机制,实现对劣质内容、不良内容的筛除。

第二步:借助推荐引擎,实现个性化分发。内容生成完毕后,内容的分发是决定营销效果的关键环节。银行需具备精准的推荐引擎,能够根据用户基本属性、兴趣等生成画像,基于此智能选择分发渠道、分发时机、具体内容等,实现千人千面的个性化推荐。另外,除了分发精准度外,银行还需关注分发的实时性,保障内容实时、快速地传递至客户手中,提升客户体验。

第三步:追踪营销效果,迭代模型与策略。内容营销过程中,银行需通过埋点等方式,进行对内容营销效果的监控与追踪。银行需构建合理的效果评价体系,从品牌影响力、营销转化等多个维度评价营销效果。同时,针对营销效果,银行需能快速归因,并将分析结果用于推荐模型及营销策略的迭代升级上。

依托丰富内容生态,杭银直销APP实现用户全生命周期链接

杭州银行成立于1996年9月,自成立以来一直坚持致力于为客户提供专业、便捷、亲和的金融服务,经过多年发展,综合实力已跻身全国区域性银行前列。在金融科技不断发展的大背景下,杭州银行坚持以科技创新积极推动全行数字化转型,于2015年推出了杭银直销APP,其业务覆盖理财投资、生活缴费、贷款融资及开放平台等多个板块。目前,杭银直销用户数已突破1200万户,年度交易金额超过千亿元,打造了专属于用户的数字银行,极大提升了用户体验。

传统营销边际效用递减,全周期陪伴式服务成为营销增长新需求

在通过杭银直销APP开展业务、服务客户的过程中,杭州银行逐渐意识到,传统营销方式的边际效用在不断递减。传统的营销方式下,银行往往需要用权益或积分来吸引用户、促进转化。一方面,该营销手段在各行间实则大同小异,对用户而言缺乏差异化的品牌吸引力和精准营销的能力;另一方面,借助该手段进行营销,缺乏贯穿用户全生命周期的陪伴式服务能力,易形成客户营销断点,难以真正提升长尾客户粘性、实现对存量客户的有效巩固。

因此,杭州银行意识到在杭银直销APP上搭载新的营销手段已成必要,在构建差异化品牌价值传播触点的同时,以精准链接能力向用户提供全周期的陪伴型服务,以提升银行与用户间的互动频率和互动时长,真正提升用户粘性,促进业务增长。

从0到1打造全流程精品内容生态,杭银直销弥合财富体验断点

­基于以上需求,杭州银行决定采用内容营销的方式,借助短小、有趣的优质内容链接用户与产品,以提升营销效果。为此,杭州银行于2021年下半年开启了招投标选型工作,并基于内容资源、模型优势等关键因素对多家厂商展开了评估。火山引擎凭借长期的C端运营经验,积累了海量精品的泛财经与非财经内容,打造了先进的内容质检模型、丰富的标签体系和个性化推荐模型,最终脱颖而出,与杭州银行在内容营销方面达成了合作。

火山引擎是字节跳动旗下的数字服务与智能科技品牌,基于公司服务数亿用户的大数据、人工智能和基础服务等技术能力,为企业提供系统化的全链路解决方案,助力企业业务持续增长。

图 4: 火山引擎金融行业内容全生命周期解决方案优势

2022爱分析・银行数字化实践报告

针对银行业,火山引擎依托海量精品财经内容资源、字节原生体验技术以及互联网运营经验的赋能,为银行构建优质内容生态,帮助银行补齐全渠道财富管理体验触点,从而激活银行经营潜能。

基于火山引擎的智能内容全生命周期解决方案,杭州银行30天从0到1,完成了需求沟通、技术对接以及上线测试,快速搭建起了从内容供给、内容甄选、产品-内容建联到内容精细化消费与运营的全流程内容生态,弥合了财富管理体验断点。

图 5: 杭州银行全流程内容生态

2022爱分析・银行数字化实践报告

基于字节内容生态供给,搭建丰富内容池。在火山引擎的帮助下,杭州银行引入了今日头条、西瓜视频等多平台的海量内容资源,搭建起了覆盖图文、长短视频等多种体裁的内容池。其中,针对内容领域,一方面火山引擎为杭州银行提供了丰富权威的专业财经内容素材,包括股票、基金、理财等13个一级分类和股市点评、板块动态等100余个二级分类,覆盖财经头部媒体300余家、专业机构400余家、优质自媒体350余家;另一方面,火山引擎也为杭州银行提供了包括科技、房地产、民生等多种非财经内容,极大地丰富了内容池。

甄选优质内容,构建专业有趣的内容社区。在完成多元内容的汇总后,杭州银行与火山引擎对齐了内容审核标准、同步了审核要求,实现了内容审核步骤的前置——由火山引擎根据审核标准、借助模型提前进行内容审核,并将审核通过的内容供给杭州银行,保障了红线内容的“0放过”。同时,杭州银行还建立起了内容甄选机制——在前期对产品属性以及用户画像深入挖掘的基础上,借助千面推荐模型、内容推荐模型、广告识别算法等策略和优质内容定向采集等手段,杭州银行构建了内容迭代模型,实现了优质内容的“不漏网”。另外,在火山引擎的帮助下,杭州银行将内容从风险度、下沉度、权威度、舆论度、商业价值等多个维度进行了标签制划分,助力个性化推荐,为后续精准营销与精细化运营做支撑。

通过产品-内容建联,助力消费转化。根据产品服务的介绍以及对内容标签的解析,杭州银行对内容与产品进行了自动化或手工的匹配关联。在杭银直销APP上发放内容时,杭州银行会将关联产品或服务一起推送至用户,从而使用户能够自然地通过优质内容跳转至银行产品或服务,有效提升服务转化或实现消费转化。

打通数据体系,提升用户精细化运营能力。杭州银行将杭银直销自有的数据体系与用户内容浏览数据进行了打通,实现了用户的全链路追踪,进一步完善了用户画像分析体系,为千人千面的个性化精准分发与模型的优化迭代提供了完善全面的支撑,最终提升了银行用户精细化运营能力。此外,针对用户运营情况,杭州银行还采用了可视化看板,对内容运营过程中的关键指标进行实时监测,并能在火山引擎的建议帮助下,从标签维度、内容策略维度对内容分发效果进行分析与提升。

杭银内容管理闭环,助力品牌、营销、业务实现全面增长

借助火山引擎内容全生命周期解决方案,杭州银行打造了覆盖内容生产、内容管理、内容分发、内容消费以及内容运营的精品内容生态,在提升品牌差异化影响力的同时,实现了用户全流程的触达与服务,最终促进了业绩的正向增长。

一是丰富了杭银直销APP的内容生态,打造了独特的差异化品牌优势。借助优质的内容,杭银直销构建了四个标准频道以及一个定制化频道,极大地提升了APP的内容丰富度和趣味性,以用户喜闻乐见的投资教育载体增强了品牌影响力。

二是帮助杭州银行丰富了用户互动触点,以精准营销与精细化运营提升了用户粘性。通过丰富内容的不断供给,杭州银行开辟了杭银直销APP与用户高频、长时互动的新场景,增强了用户链接能力;而基于海量的内容标签,杭州银行丰富了用户兴趣画像,并基于画像实现了个性化精准推荐,从而有效提升了用户粘性,上线以来杭银直销APP用户点击量显著上升;而依托产品与内容建联,杭州银行则最终实现了从兴趣到消费的转化。

三是助力银行形成对客户的更深刻洞察,优化业务决策。内容营销过程中,用户点击行为、用户转化效果等数据可作为重要的数据来源,经过进一步分析后,反哺作用于客户洞察。杭州银行能够基于客户洞察结果,不断优化决策、改良产品,从而实现业绩的良性持续增长。

在杭银直销APP上完成初步验证后,2022年4月杭州银行又在手机银行APP上构建了这一内容生态。

图 6: 杭州银行&火山引擎未来合作规划

2022爱分析・银行数字化实践报告

未来,杭州银行将深化与火山引擎的合作,横向上,在内容创作、客户洞察等方面拓宽内容合作范围,赋能杭银员工进行内容生产,构建内容全周期生态,同时不断拓展合作渠道,实现对杭银直销APP、手机银行APP、企业微信等渠道的串联;纵向上,不断向下钻取内容合作深度,增加专题热点等形式,实现与业务的深度融合。

2)借助直播,革新银行内容营销方式

除了以图文、视频进行内容生态的构建,实现全流程内容营销外,银行还可以引入直播形式进行营销。

首先,银行需要搭建私域直播平台,对于技术能力较强的银行或直播需求较为旺盛的银行,其可以先自建统一的直播中台,对接各线上渠道及平台,再以直播中台为支撑,应用于内外部各类直播场景下;而对于技术能力相对较为薄弱的银行,其可选择与外部供应商合作,将其底层服务嵌入银行各平台以为直播做支撑。

其次,为实现直播效果价值的*化,除搭建私域直播平台以外,银行还需要构建从方案策划、用户触达、直播运营到效果分析的全流程直播运营体系。

方案策划阶段,银行需要在年初和季度开始时,基于各业务部门需求,结合时事新闻,对全年以及各季度直播主题进行详细规划,并针对每个单一主题直播内容,在直播前进行全面的内容方案策划,以保障直播内容的高质量产出,和直播资源利用率的*化。

用户触达阶段,银行需针对小程序、APP、公众号等不同引流渠道的用户画像,制定个性化的渠道引流策略,并能够基于小游戏、积分、购物券等裂变工具,扩大营销效果,提升综合引流能力。

直播运营阶段,首先,银行需要能够按需进行直播场地的搭建以及主播对接和相应的直播培训,保障合规性和专业性;其次,在直播过程中,银行需要通过禁用词过滤、音视频监控等实时质检工具,进一步保障直播的合规性;最后,银行还需要提供红包、问卷等个性化的直播互动工具,让用户观看直播时更具参与感,以此来提升整体客户满意度和留存率。

效果分析阶段,银行需能够基于收集到的脱敏用户画像数据,将直播留存客户精准引至相应的用户社群进行精细化运营和精准营销,以此来提升营销转化效率;并且,还需利用完善的数据分析以及可视化工具,对直播效果进行全面分析和实时展示,以帮助决策人员对未来直播方案或产品研发策略进行优化改进。

打造手机银行“京彩直播间”,北京银行探索私域服务新方向

北京银行是经中国人民银行和北京市政府批准,中国最早成立的城市商业银行之一。截至2021年底,北京银行零售客户数突破2500万,覆盖全国28座城市。北京银行以“211工程”统筹数字化转型重点项目群建设,在顶层设计指导下着力构建起具有北京银行特色、支撑数字化转型的企业级业务架构体系,持续夯实科技实力、优化业务流程、提升运营能力、强化风险控制、丰富场景生态,向“数字京行”的发展愿景加速迈进。

其中,北京银行的手机银行“京彩生活”APP于2021年升级至6.0版本,全年累计迭代160余次。在场景生态方面,拓展“金融+生活”“金融+政务”“金融+教育”“金融+直播”等场景服务。并推出了政务惠民专区,整合了医保、公积金、在线购药、生活缴费、普惠金融等多项惠民、便民服务。

用户消费习惯骤变,银行传统私域营销模式待升级

随着人口红利逐渐消失,加之疫情的严重影响,银行传统以线上广告投放、短信推送为主的营销体系,逐渐难以对业绩增长形成有效支撑,具体问题如下。

一是渠道引流能力不足。为实现全面的私域引流,近年来大多数银行搭建了包括小程序、公众号、视频号等在内的多个营销渠道。然而,由于各个渠道的受众不同,用户需求也并不一致,在传统营销体系下,银行难以依据各渠道个性化需求,制定*的渠道营销策略,引流能力受到较大影响。

二是高质量营销内容较少。随着私域引流渠道的增多,银行需要能够根据不同渠道用户的个性化喜好输出优质、专业的营销内容。然而,由于缺乏高效的营销内容生产体系,大多数银行产出的营销内容质量普遍不高,难以促进营销转化效率的有效提升。

三是用户留存率较低。在传统用户运营体系下,多数银行由于缺乏精细化的用户运营手段以及更具互动性的用户运营工具,使得用户体验感与参与感不佳,用户留存率也无法有效提升。

依托全链路视频运营方案,赋能北京银行私域营销升级

为进一步增强私域营销能力,实现精准与更高效的客户直连与闭环触达,同时对北京银行产品和服务理念的更广泛传播。北京银行将行业业务进行整合规划,选择在手机银行APP客户端搭建专属直播版块,为总行以及全国各分支行提供网点专属直播平台,搭建 “京彩直播间”。借助直播渠道与私域客户建立更直接、更具互动性的粘性关系,激活私域流量,提升营销转化效率。

图 7: 北京银行“京彩直播间”

2022爱分析・银行数字化实践报告

目前,北京银行手机银行已开通财富生活直播间、石家庄分行直播间、北京城市副中心直播间、乌鲁木齐分行直播间、消保宣传直播间、杭州分行直播间、南昌分行直播间以及济南分行直播间,直播涵盖理财基金产品介绍、金融知识宣讲、手机银行APP用法讲解等丰富内容。用户可通过点击北京银行APP首页的“京彩直播间”入口模块进入直播的H5页面,并依据页面所展示的banner图、直播中和直播预告模块、直播回放、小视频、各地方和部门的相关直播内容,按需进行选择观看。

此外,北京银行在专业机构的助力下,通过内容策划、用户触达、直播运营到效果分析的全链路视频运营解决方案,进一步提升私域服务能力。以北京银行贵金属直播为例:

在方案策划阶段,基于前期调研的关键信息,结合各国有大行过往贵金属直播成功要素,北京银行对贵金属进行了整体直播规划,确定了盛夏财富、七夕、中秋以及国庆四大直播主题以及各主题期间直播场次数量,针对单个直播主题进行了包含直播内容、主播人选、场景设计、直播流程、直播脚本、渠道引流策略等在内的全方位详细策划,为后续引流及正式直播打下良好的基础。

图 8: 北京银行-南昌分行七夕主题贵金属直播传播方案

2022爱分析・银行数字化实践报告

在用户触达阶段,依托完善的直播方案策划结合不同渠道用户画像,北京银行制定了更加高效的渠道引流策略和个性化的宣发内容。例如在南昌分行七夕主题直播项目中,依据南昌本土热议内容,结合南昌分行贵金属七夕特惠活动制作了直播宣发图文以及宣发短视频,并在微信、小红书、视频号、线下展会等多渠道进行发布,同时通过直播平台提供的个性化营销工具,如邀请海报、小游戏、积分、*等裂变工具扩大传播效果,全面触达潜在客群,提升渠道引流能力。

在直播运营阶段,首先,根据不同场次直播主题和内容的要求,可直接创建包括入门级、企业级和广电级的直播间的搭建服务;其次,专业运营团队提供了丰富的优质主播资源和相应的直播话术、流程培训,并提供了专业的直播团队,进一步保障直播的专业性和合规性;第三,为实现营销转化率*化,提供了专业的选品及销售策略制定服务,例如在南昌分行七夕主题直播项目中,针对0-1千元区间贵金属采取直播特价或组合售价秒杀,针对3千-2万区间贵金属采取支付预定金线下付尾款提货,满足客户不同心理的直播间下单需求;第四,为了保障直播过程的合规性,在系统层面北京银行会通过音视频监控、聊天室敏感词过滤等工具对直播中可能出现的禁用词、图片等进行实时质检,并且针对可能会出现的违规场景,设置相应的风险预案;第五,在直播过程中,根据不同渠道观看直播的用户的个性化需求,直播平台提供了丰富的互动工具,包括小奖品、推荐码、问卷等,让用户更有参与感和体验感的同时,将银行客户经理和直播客户绑定,实现后续精准营销。

在数据分析阶段,一方面,依靠完善的数据处理技术,北京银行能够通过对收集到的脱敏用户数据进行画像分析,将留存用户引入相应的粉丝群,进一步完善私域流量池;另一方面,直播平台能够利用全面的数据应用工具,对用户数据进行高效沉淀,并通过对包括用户观看时长、实时在线人数、观众讨论热词、产品销售额等数据进行深度诊断分析,输出专业的直播复盘报告帮助北京银行对每场直播效果进行实时掌握,并能够为后续营销策略以及产品服务优化方向提供指导。

效果显著,有效提升北京银行私域服务能力

引流成本大幅降低。通过与专业团队深度合作,受益于其所具备的建设周期短、部署速度快等核心优势,北京银行有效降低了私域渠道搭建成本;同时,依托私域直播解决方案所具备的营销内容精准投放、多渠道曝光等功能特点,北京银行实现了对私域用户的精准营销,进一步降低了引流成本。

营销能力显著增强。自合作以来,基于直播平台全链路视频运营服务,北京银行持续拓展了包含政务+直播、教育+直播、生活+直播等在内的多维直播生态场景,并在2021年在党的百年诞辰之际,推出了“党政风采”专区,热烈庆祝建党百年,效果非同凡响,同时为契合冬奥气氛打造“冰雪云视听”专区,以及春节相关的大厨精彩团圆宴系列直播在内的220余场主题直播活动,涵盖金融知识宣讲、直播带货、福利发放等多种形式,极大丰富了直播内容,并有效保障了直播内容的高质量产出。平台累积观看人次高达40多万,使得北京银行营销引流效率大体提升,并成功带动了北京银行APP月活数的稳步增长。

有效激活了分支机构的积极性。目前,京彩直播间已经在北京银行总行以及主要城市分行进行大规模普及,各业务部门和分支机构能够根据自身需求,快速策划和落地直播活动,且效果显著,有效带动了各分支机构进行私域营销的积极性。

未来,随着合作的进一步加深,京彩直播间还将向惠农、惠民两个主要方向逐步演进,一方面帮助偏远地区分支机构推广地区特色农产品;另一方面,通过提供惠民服务宣讲,帮助新北京市民解决生活和金融方面的难题,更好助力北京银行品牌形象的树立。

企业级视频SaaS服务商保利威介绍

图 9: 保利威全链路视频运营服务

2022爱分析・银行数字化实践报告

保利威是企业级视频SaaS头部品牌,自2013年成立以来,致力于通过可集成、可定制的视频直播技术,为企业搭建自主私域直播系统。通过无延迟直播、点播、MR直播、直播咨询、运营、直播舱等核心产品与服务,以直播+技术、直播+策划、直播+运营、直播+硬件,为客户提供全流程、全链路视频运营服务。

2.2未来:营销整合将是大势所趋

现阶段,通过构建内容生态,提升银行图片、文字和视频营销能力,以及通过搭建私域直播平台,增强客户直连能力已逐渐成为银行在当下流量困局中实现业绩增长的重要手段。但随着用户喜好的不断变化,以及渠道引流和运营成本的持续增加,该解决方案各引流渠道割裂现象严重、营销资源无法充分利用等局限性也愈发显露。因此,通过将包括营销内容、传播工具在内的关键要素进行整合,实现整体性营销,已逐渐成为银行未来的主要需求点。

内容的整合。银行的所有与用户触达的方式,无论是文字、图片、视频,还是直播,都是在向消费者传播一定的信息。因此银行必须对所有这些信息内容进行整合,根据所想要的传播目标,对用户传播一致的信息内容,避免营销资源的浪费。

渠道的整合。为达到信息传播效果的*化,节省企业的传播成本,银行需要对包括小程序、APP、公众号在内的各种传播渠道进行整合。且需要能够根据不同类型顾客接受信息的途径,衡量各个传播工具的传播成本和传播效果,找出最有效的传播组合,进一步减少渠道引流成本。

2.3依托内容生态、私域直播,银行营销能力全面增强

通过图文、视频、直播等多样化的内容营销形式,银行能够提升营销广度、营销深度及营销精度,从而提高品牌影响力,提升客户粘性,实现销售转化。

1)提升营销广度,增加营销触点,提升客户直连力。借助手机银行APP、直销银行APP、微信、企业微信等平台进行内容营销,能够增加营销触点,通过内容互动实现多渠道的银行及客户直连;依托直播新形式进行营销,则为上述平台赋能,为其植入了更为直观化、实时性的互动营销方式,提升了现有线上多渠道多平台的引流能力,避免了无意义的APP开发分流。

2)提升营销深度,提升品牌影响力与客户吸引力。借助丰富、个性化的内容进行营销,打破了传统的为营销而营销的形式,一方面,以有趣的、迎合客户喜好的内容联结客户,能够增强客户对银行的品牌认知度与好感度,打造品牌特色;另一方面,提升了APP、企业微信等平台的厚度,以全生命周期的陪伴式营销与运营,提升了渠道对客户的吸引力与粘性,助力银行挖掘客户价值,实现销售转化。

3)提升营销精度,实现千人千面精准营销与精细化运营。以用户数据为核心,围绕其展开对用户的洞察与挖掘,银行能够实现千人千面的个性化推荐,在*化营销效果的同时,提升营销投入产出比,减少不必要的营销投入。

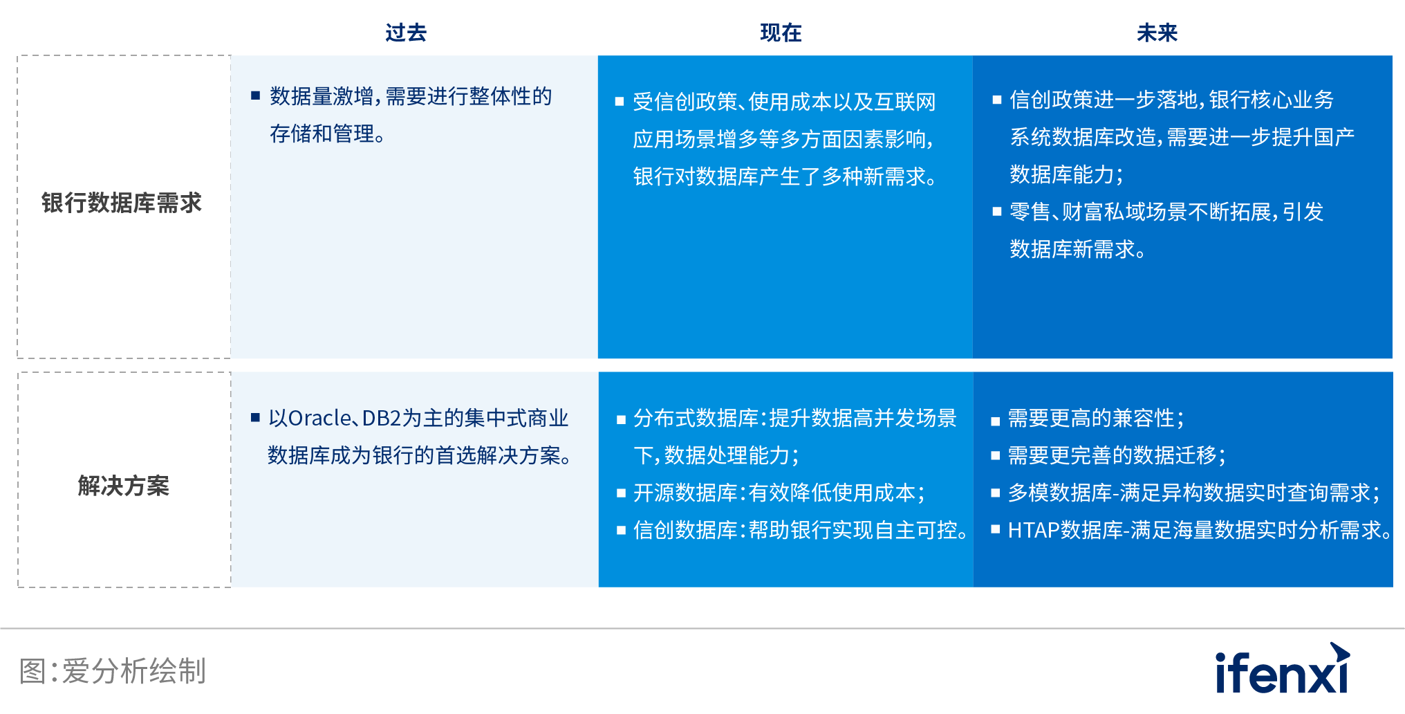
3. 需求全面升级,银行数据库体系迎来更新潮

图 10: 银行数据库需求变化与解决方案演进

2022爱分析・银行数字化实践报告

3.1过去到现在:基于全流程解决方案,有效满足银行数据库体系新需求

数据库作为银行IT系统中关键的核心基础设施,其主要作用就是帮助银行对包括交易数据、用户数据、反欺诈数据在内的核心数据资产进行存储、分析,是银行经营战略转型的关键支撑组件。然而,近年来,随着银行业务场景的不断丰富以及数字化转型进程的持续发展,用户线上线下交易量大幅上升,所带来的数据量和数据种类也愈加丰富,使得原有以DB2、Oracle为主的数据库体系由于数据高并发场景下处理能力不足、使用成本较高以及安全可控性较差等原因逐渐难以应对。

一是集中式数据库在高并发场景下数据处理能力不足。由于大多互联网应用普遍表现出高并发读写、海量数据处理等特点,集中式数据库由于弹性拓展能力不足,并不能很好地支持这些场景;同时,传统集中式数据库体系,由于采用集中式架构,整体系统风险较为集中,当单点硬件发生故障,或软件需要升级时,往往需要对整体业务系统进行停机处理,难以满足用户对于银行提供全天候服务需求。

二是商业数据库使用成本较高。一方面,在原有以Oracle、DB2为主的商业数据库体系中,银行每年需要支付高昂的License费用;另一方面,在传统商业数据库体系下,在需要进行数据库开发和运维时,需要原厂或第三方服务商提供运维服务,导致银行在数据库部署后开发运维成本也居高不下。

三是传统数据库体系安全可控性较差。银行传统以Oracle、DB2等为主的数据库体系,核心技术掌握在国外厂商手中,整体数据库系统安全可控性较差,且存在被技术卡脖子的风险,因此在国家信创要求日益严格的趋势下,逐渐难以适用。

现阶段,基于上述需求及痛点,重塑银行数据库体系,首先要对系统架构及不同类型数据库功能有着深刻了解,通过部署前的设计规划,为后续改造的顺利进行打下坚实基础;进而基于完善的规划设计,在改造过程中针对不同业务场景,部署相应的数据库产品,并可根据需求对存量业务系统进行完整的数据迁移;最后,通过厂商提供部署后持续的运维、培训服务,有效降低后期使用成本。

但在实际改造过程中,受自身体量、数据量等因素影响,不同规模银行数据库改造进程也大不相同。规模2000亿以下的中小银行,由于数据高并发场景较少,原有集中式数据库体系已能较好应对,因此目前数据库改造需求尚不明显,大多仅在一些大数据分析场景下进行了小规模试用。而2000亿规模以上的银行,自身数据量较大,且整体科技投入预算较为充足,是现阶段数据库迭代的主要需求方。其中,针对核心业务系统的数据库改造,由于复杂程度最高,且对数据迁移能力有着极高要求等因素,整体处于起步阶段。而针对非核心业务系统的改造,不论是新增业务系统还是存量业务系统均有较大需求,具体解决方案如下。

部署前,通过完善的咨询规划以及POC测试,选定合适的数据库产品和系统架构。银行需要基于自身原有系统架构,结合不同数据库产品功能及性能,对系统进行包括系统架构规划、产品选型规划、数据安全规划等在内的整体性的规划设计,避免因选型错误而导致的系统不兼容问题出现。

部署中,针对原有数据库体系不足之处,依托分布式数据库、开源数据库以及信创数据库的所具备多种核心能力进行全面补足。

分布式数据库,提升高并发场景下数据处理能力。一方面,基于分布式数据库所具备的高性能、可弹性扩展等主要特点,使银行数据库体系具备横向拓展能力,可以按需进行快速扩容,有效提升高并发场景下银行数据处理需求;另一方面,依托分布式数据库包含的存算分离、数据多分片等多种技术架构,将数据系统风险分散,在发生单一软硬件模块故障时,无需对整体系统进行停机维护,有效满足了互联网业务场景下,用户对于银行全天候服务的需求。

开源数据库,减少数据库使用成本。与传统商业数据库相比,银行使用开源数据库无需支付每年高昂的License费用;同时,开源模式数据库提高了数据库产品开发的“效率”,它将源代码开放,避免了研发人员对基础程序的重复开发,有效减少了未来银行对于数据库功能持续优化升级的开发成本,并且在部署后期遇到问题时,银行可自主通过开源社区寻找解决方案,而无需再依靠数据库厂商进行运维,进一步降低了银行整体使用成本。

信创数据库,实现安全可控。银行可选择部署国产厂商数据库产品,对原有集中式数据库进行国产替换或对新增业务系统进行分布式数据库部署,实现数据库的全面安全可控。首先该数据库产品需是国产自研;同时,在技术以及资质方面,需要完全符合信创标准。例如,需兼容多种国产硬件体系以及操作系统、满足GB/T 20273及GB/T 18336两大信息安全标准、是信创工委会成员单位等。

此外针对部署过程中数据迁移问题,银行可以基于前期完善的数据迁移规划,结合自动化工具实现对存量数据的全量迁移,有效减少因迁移不完善而导致的数据大量损耗情况以及大规模停机情况发生,保障业务连续性。

部署后,通过数据库厂商提供的持续性维保服务,使银行后期数据库运维压力大幅减小;同时,基于全面的技术培训,使银行技术人员有能力独立进行数据库的开发和运维,进一步降低数据库后期使用成本。

顺应发展需求,分布式数据库成为某股份制商业银行新选择

2021年,该行入选我国系统重要性银行名单,成为国内系统重要性银行。在2021年英国《银行家》全球1000家银行排名中,该行按一级资本排名全球第51位,按资产规模排名全球第64位。为进一步提升客户体验,该行积极推动数字化转型战略,以重点工程建设为抓手,持续推进业务数字化转型、数据基础、科技支撑等建设,目前已成为银行数字化转型的行业标杆之一。

多重因素影响,集中式数据库问题日渐显著

近年来,随着银行线下业务向线上转移趋势的日益显著,数据量迎来了爆发性增长,同时也对数据处理能力提出了更高要求。叠加,国家金融信创政策的影响,银行对于数据库安全、自主可控的要求也大幅上升。而该银行以Oracle、DB2为主的集中式数据库体系,由于敏捷开发能力不足、弹性扩展能力受限、运维成本较高以及安全可控性较差等问题,逐渐难以适用。具体而言,问题主要体现在以下几方面:

一是数据高并发场景下处理能力有限。该行传统集中式架构数据库体系,支持垂直扩展,弹性拓展能力受限,因此在面对互联网业务所带来的高并发、海量的数据应用场景时,普遍缺乏足够的数据处理能力,难以对业务形成有效支撑。

二是系统运行风险较高。在该行传统集中式数据库体系下,整体系统风险较为集中,当单点硬件发生故障,或软件需要升级时,往往需要对整体业务系统进行停机处理,难以满足用户在线上业务场景中,需要银行提供7x24小时服务能力的要求。

三是运维成本较高。原有数据库体系中,该银行每年需要支付高昂的License费用;另一方面,在后期有升级扩容需求时,该银行需要通过购买底层硬件设备对系统进行升级扩容,且需要原厂提供服务,使用成本居高不下。

四是安全可控性较差。该银行原有数据库体系主要以Oracle、DB2等外国品牌集中式商业数据库为主,核心技术掌握在外国厂商手中,导致数据库系统安全可控性较差,且存在被外国技术卡脖子的风险,因此在国家信创要求日益严格的趋势下,逐渐难以适用。

从易到难,爱可生助力该银行数据库分布式改造稳步推进

­基于上述痛点,该行于2017年开始由传统商用集中式技术到拥抱开源分布式技术的探索,积极推动由集中式向分布式架构转型,实现安全可控的数据库替代方案。经过一年多的方案调研、选型以及POC测试,爱可生的存储计算分离、Share-nothing的分布式数据库方案—云树Shard分布式数据库凭借着较高的产品成熟度、完善的服务能力、丰富的金融行业落地案例、核心模块开源等优势,成为了该行的最终选择。

图 11: 爱可生数据库产品矩阵

2022爱分析・银行数字化实践报告

上海爱可生信息技术股份有限公司(简称“爱可生”)是国内企业级数据处理技术整体解决方案提供商、国内*的分布式数据库领域优秀企业,公司致力于用数据驱动企业增长。截至目前,已服务了中国人民银行、工商银行、中国农业银行、华夏银行、兴业银行等多家全国性银行。

图 12: 该银行分布式数据库改造过程

2022爱分析・银行数字化实践报告

针对该行分布式数据库改造需求,爱可生为其提供了从架构设计、产品测试、业务适配测试、投产测试到投产的端到端服务,全面支持了该行的数据库改造。

部署前,爱可生辅助该行进行了详细的系统改造规划,制定了先将云树Shard分布式数据库上线内部管理系统,在技术方案及产品稳定性得到验证后,再逐渐上线分行类业务,以及互联网渠道支付类业务稳步推进的全面数据库改造计划。有效保障了改造过程的顺利进行,同时更好的满足了各业务部门对分布式数据库的个性化需求。

图 13: 该行分布式数据库系统架构

2022爱分析・银行数字化实践报告

部署中,以分行中间业务为例,为满足40多家分行业务同时在线,采用分布式垂直拆分模式,建设了同城双活的云树Shard分布式架构,数据库层采用的是1主3备的方式,本地机房1备,另外中心机房2备份,确保一个节点的ack返回,主库提交,这样*的保障数据一致性并兼顾性能问题,*限度保证数据的安全。针对原有集中式数据库存在问题,爱可生云树Shard分布式数据库基于高可用、高性能、弹性扩展、自研且开源等核心优势进行全面补足。

在处理数据高并发场景方面。凭借云树Shard分布式数据库所具备的高性能、可弹性扩展等金融级分布式数据库核心能力,使该行数据库体系具备横向拓展能力,且能够按需实现秒级线上扩容,有效提升了海量数据、高并发的线上业务场景的处理效率,更好的为线上业务形成数据支撑。

在减少系统运营风险方面。通过部署云树Shard分布式数据库,基于分片数据多副本、节点高可用以及故障自动修复等核心技术优势,使得该行有效将数据系统风险分散,在发生单一软硬件模块故障时,无需对整体系统进行停机维护,有效满足了互联网业务场景下,用户对于银行全天候服务的需求。

在有效控制使用成本方面。首先云树Shard分布式数据库作为国产数据库,该行无需每年支付高昂的License费用;其次,云树Shard分布式数据库支持普通PC Server部署,不依赖高端硬件,且具备弹性扩展、动态扩容能力,使得该银行在后期需要升级扩容时,无需支付高昂的硬件设备采购及原厂维保服务费用,大幅降低了数据库使用成本。

在安全可控性方面。云树Shard分布式数据库,是爱可生完全自主研发的金融级分布式数据库,支撑了行内大量业务系统稳定运行,帮助该行摆脱了对包括Oracle、DB2等外国数据库的高度依赖,在核心技术上实现了安全可控,有效满足了国家信创要求。

部署后,为更好的帮助该银行进行系统分布式改造,一方面,爱可生还为其提供了持续性的后期维保服务,支持7x24小时的故障处理以及数据库性能优化,保障了该银行分布式数据库的正常使用;另一方面,爱可生结合该行开发、运维团队技术的实际情况,制定了不同的培训方案,分别对行内开发和运维人员进行技术培训,帮助行内技术人员更快掌握数据库核心技术,形成开发、运维规范体系,进一步减少后期数据库开发运维成本。

3年时间内,爱可生云树产品系列为该行行内50多个业务系统的稳定运行提供了强有力的支撑。其中,在中间业务类业务 、账务管理类业务 、支付类业务、 渠道类业务等10多个业务系统成功实现分布式改造;并在智能服务类业务、 信息管理类业务 、办公系统类业务、 大数据系统类业务、 认证类业务 、风控类业务 、备份类业务等40多个业务系统实现国产集中式数据库替换。

效果显著,云树Shard分布式数据库全面提升该行数据库能力

金融级数据可靠能力提升,通过部署云树Shard分布式数据库,依托数据库故障自动切换,自动数据库补偿等核心能力,使该银行数据可靠能力大幅提升,有效满足数据零丢失的业务需求。

数据库运维能力提升,云树Shard分布式数据库全面部署,基于自动化、可视化、统一化、标准化数据库运维等优势能力,显著提升该银行数据库运维效率,降低了数据库运维运营成本。

数据安全保障水平提高,通过部署云树Shard分布式数据库,有效帮助该银行进行同城双中心双活建设,同时满足同中心RPO=0,RTO秒级,跨数据中心RTO<10s的业务高可用要求。

自主可控能力增强,通过部署云树Shard分布式数据库,该银行顺利完成了集中式向分布式转型,有效提升行内数据库运维、研发的自主可控政策实施落地。

未来随着合作的进一步加深,云树Shard分布式数据库还将会渗透到该行更重要、更核心的业务系统中去,助力该银行实现全面的数据库安全可控。

3.2 未来:要求持续提升,银行数据库体系迎来新挑战

信创政策持续演进,银行核心业务系统实现数据库国产替换,需要满足更高要求。目前针对办公系统以及非核心业务系统的数据库国产化替代,正在各类型银行之间广泛进行。未来,随着金融信创政策的进一步落地,银行核心业务系统数据库的国产替代也势在必行。具体来说,想要实现核心业务系统数据库的全面替换,国产数据库还需要满足两大要求。


  • 更高的系统兼容性。与非核心业务系统和办公系统不同,核心系统是银行所有业务系统的心脏,所有和钱有关系的操作都要经过核心业务系统的核算、清算,因而核心系统出现问题会导致全行业务中断甚至瘫痪。同时,核心业务系统覆盖较广,且历史包袱较重,系统复杂程度也比其它业务系统更高,因此对其改造时需要梳理所有和其相关的业务,并需要着重考虑数据库与系统兼容性适配问题,保障业务连续性。
  • 更完善的数据迁移。考虑到核心业务系统的重要性以及数据量,未来想要实现全面的数据库替换,需要进行比其它业务系统数据库替换时更完善的数据迁移,以此来保障前后数据的一致性,避免因迁移不完整而导致的数据损耗和合规问题的发生。因此,未来是否能够进行全量且优质的数据迁移,也是核心业务系统数据库实现国产化替代的决定性因素之一。

  • 零售、财富私域场景的不断深入,引发银行多种数据库新需求。随着银行零售、财富等业务场景下私域运营需求的不断增多,通过搭建公众号、小程序、APP以及直播平台等私域渠道的对用户进行精细化运营的趋势也日益显著。


  • 一方面,较多的线上私域场景引发了包括图片、音视频等非结构化数据的巨量增长,也导致了异构数据实时查询场景的逐渐增多。例如线上营销场景中,通过对用户画像等异构数据的实时查询,帮助销售人员根据用户个性化需求提供更有针对性的产品服务。银行现阶段大多采取的是关系型与非关系型数据库并行的方式,以此来满足多种类数据存储和海量异构数据实时查询需求。但这一方法会导致数据被重复复制多份,严重制约系统运行效率,并且会大幅增加银行数据库部署及运维成本。因此,未来多模数据库凭借支持灵活的数据存储类型,能够将各种类型的数据进行集中存储、实时查询和处理,且可以同时满足应用对于结构化、半结构化和非结构化数据的统一管理需求等核心优势,帮助银行有效提升数据存储和查询效率的同时,减少了数据库部署及后期运维管理成本,已逐渐成为银行数据库的一大需求点
  • 另一方面,为实现用户精准营销,进一步提升营销转化效率,银行需要能够对全量用户数据进行实时分析。例如在线上客服场景中,通过对会话流信息数据的实时分析,进行用户意图识别等。但现阶段,银行主流的OLTP和OLAP数据库并行模式,系统间会有分钟/小时级的时延,且数据库之间的一致性无法保证,难以满足对分析的实时性要求很高的业务场景。因此,HTAP数据库基于能够同时支撑OLTP和 OLAP场景的核心优势,帮助银行有效避免传统架构中大量数据交互造成的资源浪费和冲突,且能够满足银行用户实时分析场景需求。在有效提升数据存储效能的同时,大幅减少银行数据库采购成本以及运营成本,已成为未来数据库的主要需求点之一。

  • 3.3整体优化,数据库改造为银行带来多种收益

    数据存储能力大幅提升。通过灵活部署包括分布式关系型、非关系型等多种类数据库,使银行实现了在互联网数据高并发场景下,对传统结构化数据、非结构化以及半结构化数据的全量存储,相较原有集中式数据库体系来说,数据存储能力得到了大幅增强。

    数据库使用成本显著降低。基于分布式数据库所具备的高可用、弹性拓展以及动态扩容能力,以及开源数据库具备的开源社区等核心优势,有效减少银行后期数据库开发升级成本;同时,长期来看,未来HTAP、多模数据库的全面应用,也能够帮助银行大幅减少数据库部署数量,进一步降低数据库使用成本。

    4.BI商业智能,助力银行挖掘数据价值、驱动业务增长

    图 14: 银行业务需求变化与BI解决方案演进

    2022爱分析・银行数字化实践报告

    4.1过去到现在:业务人员分析需求旺盛,自助式BI被普遍采用

    随着银行数字化转型不断深入,线上线下数据量呈现指数级爆炸式增长,数据逐渐成为支撑银行业务快速发展的重要资产。银行会选择构建覆盖底层数据管理、中层数据分析到上层数据展现的传统式BI,以盘活数据资产,深度挖掘各类数据价值,对问题现状进行描述性分析或对问题根因进行诊断性分析,为银行业务经营与管理决策做支撑。

    但在传统的数据分析实践中,分析人员是具备专业数据分析能力的技术人员,分析结果使用者却是业务人员或管理人员,当业务/管理人员提出分析需求后,需由技术人员分析并将结果反馈给业务/管理人员。一方面由于技术人员对需求把握不精准导致分析结果不尽人意、分析质量欠缺,另一方面由于沟通成本高,大量耗费了业务/管理、技术人员双方的时间,造成分析效率低、周期长、成本高,且技术人员个人价值难以*化。因此银行需要以工具为业务/管理人员赋能,助力其完成更贴近业务的数据分析,同时帮助技术人员回归技术本位投入到更需专业度的工作中去。

    为此,现阶段银行开始普遍采用自助式BI作为可视化分析工具。自助式BI主要面向业务/管理人员,业务/管理人员能基于业务理解,借助易用性较强的前端分析工具,通过简单的拖拉拽开展自助式分析。一般而言,自助式分析可分为两类:半自助的可视化交互分析和完全自助的自助式分析。

    图 15: 自助式BI可分为半自助式和全自助式

    2022爱分析・银行数字化实践报告

    4.2未来:叠加AI技术,智能化BI增强分析深度、实现智能分析

    随着AI应用的逐步加深,银行对更为智能化的数据分析提出了需求,有两方面:

    *,业务驱动下,银行产生预测性分析需求。无论是通过传统BI还是自助式BI进行数据分析,银行常停留在对经营现状的描述性分析和对原因的诊断性分析上,如对贷后信贷资产内部收益率进行分析等,缺乏预测性分析能力。未来,随着营销、风控等业务场景的不断深化与延伸,银行对这些场景下的预测性分析需求将会越来越旺盛。

    第二,业务/管理人员需被进一步赋能,数据分析操作门槛需进一步降低、便捷程度需进一步增强、分析深度需进一步提升,需能实现更为易用、便捷、高阶的自助分析。

    因此,银行的BI将逐步走向智能化,AI+BI模式成为银行未来数据分析应用的重要趋势。相应地,针对不同的需求,未来智能化BI将会产生两大方向:

    一是数据挖掘+BI。银行会在BI中嵌入数据挖掘能力,从而进一步挖掘数据价值,实现对未来经营状况的预测。数据挖掘平台主要面向于高级技术人员,内置深度学习等多种可视化算法,能够解决分类、聚类、关联、预测问题,最终应用于客户分析、信贷风险评估、欺诈交易识别、效率分析等营销、风控及运营场景,助力银行进行发展方向调整和更为前置的业务决策。

    二是增强分析+BI。梳理数据应用的全流程,增强分析技术将运用于多环节:数据准备环节,银行可通过语义模型,将难以理解非结构化数据简单化,同时借助机器学习技术和分析目录,实现数据准备能力的增强;数据分析环节,借助自然语言查询技术实现所需数据的快速查询,依托智能化技术及自动类技术进行自动洞察;数据展示环节,借助自然语言生成技术和自动化技术,实现自动可视化数据展现。

    借助智能数据分析平台,重庆银行解决“看数”、“用数”、“管数”难题

    重庆银行成立于2007年9月,是*家在港交所定向增发的内地上市城商行,连续五年跻身《银行家》全球前300强,在2021年全球银行品牌500强榜单中位列206位,在国内城商行中处于*水平。

    “看数”、“用数”、“管数”难,重庆银行数据应用面临多重挑战

    随着行内业务的不断扩展和数字化进程的持续推进,重庆银行的数据量呈爆炸式增长,数据复杂度也呈指数级上升。基于此,重庆银行构建了大数据平台,完成了大量复杂数据的汇总。但完成数据归集仅为数据的应用提供了底层支撑,要想真正实现对数据的快速查询、高效使用及灵活管控,重庆银行还需解决诸多问题:

    *,数据查询效率低下,难以实现快速“看数”。原有的大数据体系下,数据庞杂,要想获取所需数据,业务人员或数据分析人员需频繁切换登录多个数据平台,不利于实现快速的数据查找与获取。

    第二,缺乏分析支撑能力,无法助力高效“用数”。原有体系下,进行数据分析门槛高,多需由专业的技术人员通过编码才能实现,缺乏面向业务人员的分析工具,造成了时间成本和人力成本的浪费;而对于专业业务人员而言,又缺乏更为高阶的数据挖掘工具,专业人员能力无法真正发挥出来,出现资源错配的情况。

    第三,数据管理监控不足,难以实现健全“管数”。数据管控体系不够健全,缺乏灵活、全局的权限管理机制,业务人员和分析人员提出数据需求后,往往需经过漫长的权限审批流程,才能获取到数据,为数据分析带来了极大不便。

    依托Smartbi,重庆银行完成门户建设、工具构建和安全管控

    为解决上述问题,重庆银行需在大数据平台的基础上,构建完善的数据分析平台,以实现高效“看数”、“用数”及“管数”。因此,在综合考虑产品功能完整性、平台理念契合度及建设经验成熟度后,思迈特软件以其对业务人员和科技人员强大的支撑能力,数据化经营、数据文化等先进的平台理念,以及前沿客户的数据分析平台系统建设经历,最终脱颖而出。重庆银行选择与思迈特软件展开合作,共同构建智能数据分析平台。

    图 16: Smartbi一站式商业智能平台和解决方案架构图

    2022爱分析・银行数字化实践报告

    广州思迈特软件有限公司成立于2011年,是一家商业智能服务商,主要为银行等客户提供一站式商业智能平台和BI解决方案。思迈特软件业务覆盖20余省市,服务过大量银行客户,包括中国银行、建设银行、民生银行等国股行和北京银行、南京银行、重庆农商行等*区域性银行,具备完备、贴合银行客户需求的成熟产品以及丰富、成熟的数据分析平台落地经验。

    依托于Smartbi,思迈特软件为重庆银行提供了一套完整的解决方案,在深度理解重庆银行业务流程及架构的基础上,帮助行方完成了统一的数据门户建设,构建了大量工具集,并提供了权限控制体系和数据脱敏功能。

    图 17: Smartbi帮助重庆银行解决“看数”、“用数”、“管数”问题

    2022爱分析・银行数字化实践报告

    针对“看数”难的问题,重庆银行建设了统一的数据分析平台与轻量级、低耦合、易集成、易维护的统一数据门户,快速实现了包括BI在内的各数据应用的统一集成与统一管理。在思迈特软件的帮助下,重庆银行完成了集成规范、UI/UE规范、权限对接规范、日志规范的统一构建,保证了各应用的用户交互统一——基于统一认证平台,用户不用频繁切换系统,可在该门户入口一键登录各数据应用系统,高效查询检索来自各个系统的数据。

    针对“用数”难的问题,重庆银行基于思迈特软件强大的数据能力,在数据分析平台之上搭载了丰富的工具集。

    首先,思迈特软件为重庆银行智能数据分析平台提供了元数据管理工具,便于数据分析人员查看与管理系统内的元数据信息,包括已接入数据表、字段、参数、多维模型、查询、报表、仪表盘等信息,为后续数据分析奠定了坚实基础。

    其次,重庆银行在智能数据分析平台上增加了分析工具集,包括基本的固定格式报表、Office分析报告等描述性分析工具,自助仪表盘、EXCEL融合分析等诊断性分析工具,以及数据挖掘等预测性分析工具。各类工具中,自助仪表盘、EXCEL融合分析和数据挖掘*代表性。

  • 面向普通使用者,自助仪表盘借助丰富的交互控件和图表组件,能为使用者提供自助式的业务看板能力,用户只需要简单的拖拉拽便可生成图表,并实现多终端直观展现。
  • 面向习惯使用EXCEL进行数据分析的使用者,重庆银行为其提供了便捷的EXCEL融合分析工具,一方面其学习门槛低,便于快速上手使用,另一方面其在保留了EXCEL习惯和优势的同时,还打破了EXCEL局限,解决了EXCEL取数、性能、分享等问题。
  • 而面向更为专业的技术人员,重庆银行则增加了数据挖掘模块,支持流程化数据处理和建模,内置回归算法、聚类算法、深度学习等大量经典算法,技术人员可通过编写SQL,快速实现数据挖掘预测分析。
  • 针对“管数”难的问题,思迈特软件帮助重庆银行完成了权限控制体系的搭建和数据脱敏功能的完善。一方面,搭建了权限管控体系,该体系支持按用户、用户组、角色进行管理,支持多级用户管理体系,同时能够对权限申请流程进行记录留痕,管理人员可在平台上控制不同部门或不同地域(IP)的用户功能权限、数据访问权限、资源访问权限,实现数据操作可追溯。另一方面,重庆银行还通过完善脱敏规则配置、脱敏预览等数据脱敏功能,保证数据可提供可控的预览及下放。

    通过智能数据分析平台建设,重庆银行实现多重效果及业务价值

    依托Smartbi,重庆银行在原有大数据平台上构建了智能数据分析平台,并推广至全行互金部、个金部、风险管理部等7个部门,解决了“看数”、“用数”、“管数”三方面数据应用的问题,便利了管理层看数用数,助力了管理决策,实现了多重业务价值。

    对业务人员和数据分析人员而言:

    *,实现快速“看数”。通过统一门户平台的建设及统一登录功能的应用,重庆银行业务人员和数据分析人员能够实现所需数据的快速查询,极大提升了使用体验。

    第二,助力高效“用数”。通过丰富工具集的使用,一方面降低了业务人员数据分析门槛,业务人员无需科技部门支持便可完成近80%的数据分析需求;另一方面便利了专业的数据分析人员和技术人员,释放了科技部门的工作压力,同时为其承担数据挖掘、机器学习等高阶工作做支撑。使用该智能数据分析平台以来,重庆银行已完成300余张报表的开发,开通了75个数据分析人员账户,累计数据分析上万余次。

    第三,实现健全“管数”。借助权限控制体系和数据脱敏功能,重庆银行从全局上实现了数据的有序管理与数据应用的可溯源,保障了数据安全可控。

    对管理层而言,借助智能数据分析平台,重庆银行管理人员可以更直观、更及时、更全面地查看数据。一是以柱状图饼状图等形式呈现数据,看数更直观;二是避免了繁杂的申请审批流程,看数更便捷及时;三是汇总联动各部门全行级数据,看数更全面,能基于此为科学决策做支撑。

    此外,该平台助力重庆银行打造了自上而下的数据文化,推动了全行数字化进程。通过平台建设,大数据应用和分析走进了全行员工和管理人员的工作中,激发了各层级人员对于数据的认知、挖掘和运用。通过推动全员自助分析、数据共享和激励措施,重庆银行提升了行内数据资产价值,促进了业务发展、风险控制和内部管理变革,进一步推动了全行数字化转型。

    4.3多角色赋能,BI商业智能助力数据文化构建

    对于业务/管理人员而言,能够提升数据分析效率,提升业务价值。借助自助式BI,业务/管理人员一方面降低了沟通成本,简化了不必要的层层审批流程;另一方面,由业务/管理人员自己完成全流程数据分析,能够更切合业务地实现数据准备、数据分析以及数据展现,极大提升了数据分析的准确性,助力银行提升了业务价值。而未来依托智能化BI,业务/管理人员一方面能够通过自动化能力提升整体数据分析效率,通过增强分析能力更为快速地获取数据及分析成果,提升看数用数的直观度、便捷度;另一方面能够依托深入的数据挖掘能力,挖掘数据价值,了解经营状况及根因、做出预测,从而更精准地完成业务经营决策。

    对于技术人员而言,能够助力其回归本位,释放IT价值。借助自助式BI,原有的数据分析工作甚至是数据准备工作,都可由业务部门自助完成,极大地降低了IT部门的工作量,帮助IT人员从繁复的数据工作中解放出来,将精力置于更为高阶的数据挖掘等工作中去,既提升IT工作效率、降低IT成本,又充分释放了IT人员价值。

    总的而言,借助BI商业智能,一方面,银行能够打破各部门间数据孤岛,增强各部门间的数据协同能力,降低经营成本,推动经营良性发展;另一方面,银行能够提升全行人员对数据资产的重视程度,在全行构建起自上而下、统一的数据文化,从而推动银行数字化转型进程的加速。

    将数据分析真正融于银行管理,宁波银行打通智能化风控的最后一公里

    宁波银行是一家上市头部城商行,成立以来,对公、零售等业务取得长足发展,资产规模在国内银行中名列前茅。近年来,宁波银行不断加大金融科技资源投入,全面深化科技与业务融合,坚持以系统化、数字化、智能化推动商业模式变革,实现为业务赋能、为客户赋能。

    宁波银行不断创新,探索BI+AI+图谱的新模式

    为深度挖掘数据价值、实现精细化服务管理,宁波银行构建了数据分析平台1.0。但随着业务的快速发展、管理理念的不断提升,需要进一步强化数据治理、降低分析门槛、提高大数据AI模型的应用程度,实现智能化一站式数据分析。

    因此构建一个理念更先进、场景更丰富、自主性更强、应用更落地、能够真正“让业务用起来”的数据分析平台,成为宁波银行的需求。为此,宁波银行于2021年展开招投标工作,经过层层筛选后,杭州观远数据有限公司(下称“观远数据”)凭借其一站式的产品优势、先进的设计理念和强大的产研能力及全流程服务能力,最终成为宁波银行的合作伙伴,共同构建一站式智能数据分析平台2.0。

    打造从数据开发到数据分析、增强分析的一站式智能数据分析平台

    宁波银行于2022年1月开启平台建设,依托观远数据强大的数据能力,截止目前已完成了底层数据开发平台和数仓的建设,并打造了“AI+BI”互联互通的全行性一站式分析管理平台。一方面以其易用、智能的特性助力更多的业务人员真正用起来,另一方面借助其精细化权限管控和数据动态脱敏能力,让数据可用不可见,极大保障信息安全。

    完善底层数据基础,为数据分析互联互通奠定基础。为实现对上层数据分析的支撑,宁波银行面向技术人员,打造了数据开发平台,实现了数据的统一整合与梳理。该平台以数据开发和算法开发为核心,技术人员可在此之上完成数据准备、任务开发、调度管理、插件扩展、算法实现、模型工程化管理、数据管理与协同服务。同时,观远数据还向宁波银行提供了数据开发平台的培训支持,保障能将平台真正用起来。

    以AI算法为支撑,BI平台实现智能化数据分析挖掘。在观远数据的帮助下,宁波银行从0到1构建了评分卡、时序预测等模型结构,在对产品功能进行了定制化改造的基础上,将AI能力集成到智能数据分析平台中,从而助力业务人员更便捷地替换数据源或调参。业务人员通过简单的拖拉拽即可获取所需数据、实现数据分析,有效提升数据分析挖掘的智能化水平。

    宁波银行通过算法场景化,帮助业务人员以低门槛创建了BI平台四类人工智能模型——归因、分类、预测以及关联模型:

    *,借助归因(即数据解释)模型,探寻数据异动原因。当业务出现关键指标波动时,业务人员只需要在仪表盘、报表等载体上点击,平台即可从指定业务宽表中各维度出发,对客户客群批量特征进行算法分析,自动搜寻对业务核心指标影响*的维度组合,快速定位波动原因,反哺业务策略;

    第二,利用分类模型,宁波银行以算法插件产品化简化算法模型构建流程,助力业务人员快速实现需求。以评分卡模型为例,能够助力业务人员通过拖拉拽完成评分卡自助建模,协助业务人员在业务营销前做好客群分析,助力精准营销、提升客户体验;

    第三,利用预测(时序预测)模型,预测业务发展趋势。基于COX(比例风险模型),宁波银行能够预测风险程度及损失、对风险化解手段进行成效分析,甚至挖掘更深层次的风险指标;

    第四,依托关联(即知识图谱联动BI)模型,寻找与特定客户存在关联的客群。宁波银行业务人员能够一键快速查询公司、个人客户之间的潜在关联信息,针对优质客户,进行关联营销,针对不良客户,提前开展风险防控。

    精细化权限管控和数据动态脱敏,保障数据安全。权限管控方面,从用户角色和资源隔离两个角度保障了数据安全——用户角色层面,支持平台管理员、项目管理员、普通用户三种不同权限集合的角色;资源隔离层面,默认按照分支行和业务部门进行隔离,支持项目内的资源保护以及项目间资源分享场景;数据脱敏方面,一方面,将智能数据分析平台与银行内部审批系统对接,在走完审批流后,通过接口方式,可快速进行数据的非脱敏展示;另一方面,支持敏感数据智能化自动脱敏,能够在不需要分辨手机号、身份证号等敏感数据是否需要脱敏的前提下,自动探测数据并处理。

    降低数据分析门槛,增加数据分析深度,提升数据价值

    宁波银行和观远数据严格进行进度把控,已于2022年4月完成了包含底层数据开发平台、数仓构建和部分AI能力构建在内的项目一阶段建设,并在全行各业务条线风控场景下投入使用,用户覆盖上千人,应用效果得到验证。

    在业务使用方面,该平台降低了技术门槛,只需少数IT人员做算法插件化,大量业务人员可进行自助分析,有效提升深度分析能力,赋能更多业务用起来;数据安全方面上,支持敏感数据自动脱敏及精细化权限管控;监测场景方面,支持行内外数据资产灵活合规使用、支持“BI(商业智能)+AI(人工智能)+KG(知识图谱)”互相融合;在应用效能方面,支持移动轻应用,包括手机、PC、PAD端,消除时间和空间的限制,无论是管理层、技术骨干还是业务基层,都可以随时随地使用移动端查看数据,实现“运筹帷幄之中,决胜千里之外”。

    目前,该项目正在进行二阶段的建设,宁波银行将着力于“AI+BI”平台的完善优化与拓展。AI方面,提升产品复用能力,优化算法;BI方面,进行底层资源隔离、数据解释以及数据脱敏能力的升级,从业务出发,不断优化客户体验。与此同时,宁波银行在经过总行风控部门的实施验证后,正在逐步将平台推广至分行,为全行风控业务深度赋能,提升全行数据价值。

    关于观远数据

    观远数据成立于2016年,坚持以“让业务用起来,让决策更智能”为使命,在数据分析和商业智能领域积累了超过10余年的行业实战经验,致力于为金融、高科技、互联网、零售、消费、制造等行业的*企业提供一站式数据分析与智能决策产品及解决方案。观远数据已成功服务包括招商银行、中信银行、宁波银行、数禾科技等在内的多家世界500强及行业头部银行金融机构。其中,招商银行已有超20,000+用户在活跃地使用数据云平台进行数据分析,创建了数以万计的仪表盘、图表、工作表与表格,近70%的业务人员能够进行自主分析。平均一个数据分析的任务或项目,从原来五个工作日缩减到一个工作日,数据分析的效率提升了500%,得以高效支持决策管理。

    5.视频银行+,革新银行客户服务与业务办理模式

    图 18: 银行业务需求变化与视频银行解决方案演进

    2022爱分析・银行数字化实践报告

    5.1过去到现在:为实现全时覆盖,视频银行+数字人成为银行重要工具

    近年来,为了积极响应适老化、乡村振兴等政策号召,商业银行纷纷开始拓展服务与展业渠道、提升服务与展业能力。在这一进程中,银行面临着诸多挑战:客户服务方面,银行开始借助企微、手机银行等渠道进行客户服务的线上化转移,但依靠简单的机器人进行咨询回复、投诉处理等,温情化、人性化以及理解能力相对不足,银行需要丰富线上客服形式,采用更为温情化、强交互的方式进行客户服务;业务办理方面,虽依靠网银、手机银行等常见的线上渠道,能完成少数业务的办理,但受制于合规及监管要求,银行多数业务仍基于线下网点办理,线上业务办理能力不足,银行需借助工具完成线下业务办理向线上的迁移。

    为解决上述问题,银行开始进行渠道转型,将线下渠道的温情化、强交互优势与线上渠道的高便捷优势深度融合,打造远程视频银行。银行从业务出发,以音视频技术为支撑,结合智能化能力和大数据能力,并与原有客服系统等深度融合,最终将视频银行落地于业务咨询、查询、投诉受理、风险排查等客户服务场景,以及信贷、理财、对公、信用卡等业务办理场景。

    图 19: 视频银行落地业务场景

    2022爱分析・银行数字化实践报告

    然而,在采用视频银行进行服务与展业的过程中,银行仍基本依靠人工,一方面受坐席人员工作时间限制,银行难以实现7*24小时全时段客户服务与业务办理,且客户等待时间长、客户体验感不佳;另一方面人力成本高,且工作人员长期处理重复性工作,价值感难以得到满足。

    为此,部分银行选择在视频银行中嵌入数字人能力,面向各线上渠道提供虚拟交互服务,由数字人部分代替人工坐席进行客户服务与业务办理,从而在实现服务展业全时段覆盖,提升标准化程度、提升客户体验感的同时,降低人力成本,实现降本增效。

    区别于以音视频技术为核心的纯视频银行,“视频银行+数字人”的技术重点在于数字人。首先,银行需结合自身品牌属性,构建特色鲜明的AI虚拟形象,并可根据不同的业务场景定制专属的表情及肢体语言。在此基础上,银行需为形象定制高拟真的TTS合成语音,以打造一个高度拟人化的数字人形象。其次,银行需构建丰富的知识库并打造强AI交互能力,数字人需具备强大的语音识别、语义理解、语音合成等能力,能够支持多轮对话,并能够提供多媒体视觉交互能力,从而满足客户的服务需求或业务办理需求。最终,银行会将视频银行+数字人主要落地于客户服务场景,以及视频双录等小部分简单的业务办理场景,进行多媒体交互业务办理引导。

    依托“视频银行+数字人”模式,某全国性银行打造客户服务经营新标杆

    在金融科技快速发展大背景下,作为全国性商业银行的*品牌,某银行多年来依托多项数字化举措,坚持以客户为中心,推进全行数字化转型。在疫情防控常态化趋势影响下,借助数字化手段开展线上化、非接触化服务,逐渐成为该银行为客户办理业务、打造优质体验的必要手段。

    线上服务能力不足、覆盖场景较少,客户服务与经营亟需转型

    过去,该银行主要通过线下开展客户服务与客户经营,而在线上也仅是通过文本机器人或语音呼叫中心开展非接触式远程服务,在服务能力和覆盖场景方面均有所欠缺。

    线上服务能力方面,文字机器人实时性弱,语音机器人不支持视频接入,仅依靠原有的服务形态,难以满足行方多样化的业务需求,无法提供温情化、直观化的客户服务。

    覆盖场景方面,原有的线上业务渠道仅支持被动式的客户服务和少量的主动式客户服务,由于监管要求和功能欠缺,在私行产品代销、保险代销等业务办理方面发挥作用较小。

    依托稳定、高清的音视频能力,声网助力某银行构建远程银行服务能力

    为解决上述问题、打造优质客户体验,构建覆盖多业务、多场景的视频银行成为该行的必举之措,因此该行于2021年4月启动了远程银行项目招投标工作。在综合评估功能、技术、质量等共200余项指标,经过远程PoC测试后,该银行最终选择与声网展开合作,共同构建一站式音视频解决方案,为客户提供稳定、高质的远程服务。

    声网成立于2014年4月,是一家实时音视频API平台专业服务商,能够助力企业构建多种实时音视频互动场景。成立以来,声网已服务社交直播、游戏电竞、IoT、银行、保险等20余个行业,共计200多种场景。

    图 20: 声网产品功能组件

    2022爱分析・银行数字化实践报告

    依托自身强大的技术能力和丰富的远程银行建设经验,声网为该全国性银行提供了定制化解决方案,7个月完成了基于全球部署的SD-RTN软件定义实时网及视频客服平台软件产品的搭建,方案覆盖手机私行代销、线上保险销售、个贷面签等多个场景。

    针对服务能力欠缺的问题,声网为该银行提供了全面的视频客服平台和全球部署、稳定高清的音视频服务。

    首先,声网帮助该银行搭建了视频客服平台软件,该平台可支持互联网视频、5G视频的接入,打通了包括运营商电信域和互联网域在内的用户接入全渠道,能够帮助银行为客户提供融合视频服务,提供智能路由、IVVR、视频客服、外呼、话务质检、监控中心、数据报表等全部视频呼叫中心功能,可为该银行的客户提供面对面、有温度的服务。

    其次,为支撑视频服务,底层上声网为该银行提供了基于全球部署的SD-RTN软件定义实时网,进行视频加速。一方面凭借全球部署的优势帮助该银行实现了7*24小时全时区、多地域的视频服务,另一方面依托自身优秀的弱网表现助力该银行实现了稳定、高质服务,提升了客户体验。值得一提的是,声网在构建平台的基础上,还帮助该银行进行了原有呼叫中心和AI能力引擎的对接。一方面,该银行通过SIP协议将视频银行平台与原有语音呼叫中心对接,将传统呼叫中心能力集成于视频银行平台之中,实现了多渠道互联互通,为客户提供了一致性体验;另一方面,该银行完成了视频银行平台和多种AI能力的对接,在平台内集成语音识别、语音合成、对话管理等AI产品,实现了业务服务智能化。

    分阶段场景落地,数字人赋能效果显著

    针对覆盖场景不足的问题,声网分阶段帮助该银行完成了远程银行在各业务场景的落地。

    图 21: 某银行分阶段完成远程银行场景落地

    2022爱分析・银行数字化实践报告

    *阶段,声网帮助该银行实现了手机银行私行代销产品AI双录及补录,业务范围覆盖代销资管、私行代销、家族信托、全权委托及私募理财等六类产品。客户通过手机银行发起线上双录,在经过人脸识别后进入双录流程,由AI坐席自动接通。行方在产品中设定好双录规则与双录话术,AI坐席会调用AI能力进行文本转语音的话术自动播报并进行封闭性提问,问答结束后进入支付购买环节,后台会进行质检,若质检通过双录完成,若未通过则进行补录与再次质检。

    图 22: 数字人智能客服

    2022爱分析・银行数字化实践报告

    第二阶段,声网则助力行方将线上保险产品购买流程接入了手机银行VR场景,客户在微信或信聊中收到客户经理的会客邀约,即可点击链接跳转至手机银行VR会客厅,与客户经理面对面沟通交流、查看产品资料演示、进行双录、订单交互,覆盖了从邀请客户、保险产品讲解、投保计划书生成、签名双录到支付购买的保险销售全流程。值得一提的是,在进行保险代销场景下视频银行的落地时,声网在视频客服的基础上,帮助该银行在其中嵌入了数字人的能力,以数字人部分替代人工坐席,通过视频银行+数字人的模式,助力该银行提供更为直观、人性化的智能服务。

    第三阶段,在声网的帮助下,该银行将视频银行逐渐落地于个贷、小微企业贷、信用卡面签、对公账户开户等更多场景,进一步拓展了远程银行业务覆盖的广度,同时将视频银行与数字人更深入地结合,增强建设的深度,实现了多业务、多场景、多方位的远程银行服务。

    降低成本、提升体验,某全国性银行实现客户服务与经营全方位升级

    通过视频加速服务的建设和远程视频软件的部署落地,该银行最终在数字金融部、信用卡中心、客服中心等多个部门的多个业务场景下建立起了强大的视频银行服务能力,在降低服务成本的同时,极大地提升了客户体验,助力全行客户服务与业务办理降本增效。

    一,打造业务服务新形式,降低服务成本。通过视频银行提供线上化服务、进行线上业务办理,一方面显著降低了线下服务与业务办理成本,另一方面线上业务服务形式从单一的呼叫中心向远程银行转变,提升了线上服务效率,也能降低线上服务成本。

    二,实现多渠道客户服务,提升客户体验。通过项目建设,行方实现了多渠道、全时段、多地域的稳定高质视频银行服务——多渠道,声网帮助该银行实现了集互联网视频和5G视频的融合视频服务,行方客户不仅可通过手机银行等互联网渠道发起视频呼叫,也可以通过拨打服务热线连接视频客服,进行各项业务的线上办理;全时段,通过声网提供的视频银行能力,银行可以向客户提供7*24小时不间断的面对面客户服务和业务办理;多地域,依托声网稳定的全球实时音视频能力,该银行能够实现全球范围的服务输出,打造了优质的客户体验,提升了客户满意度。

    项目建设成功经验总结

    在此次项目建设的过程中,经过不断的探索与实践,行方和声网团队总结出:在构建远程视频银行的过程中,将传统线下业务通过远程视频服务在线上实现是一大难点。为解决这一难点,双方团队需要深度配合、共同梳理。如在手机银行私行代销产品AI双录及补录业务场景中,线上业务办理会涉及话术定制、人脸识别、离框检测、紧急情况转人工等非线下的业务规则。针对这一情况,声网项目人员与行方相关业务、技术人员深入沟通,积极梳理业务流程及相关功能,经过多次修订最终完成了产品的详细设计,实现了线下业务向线上的平稳迁移。

    未来,该银行将进一步加深与声网的合作,在远程银行业务场景上扩大覆盖面,实现客户服务与客户经营的全面升级;在产品能力上不断探索,如与数字人、智慧网点结合,共同为客户打造更为便捷、安全、舒适的服务体验。

    5.2 未来:“视频银行+数字人+智慧网点”融合模式,成为银行新趋势

    为提升银行金融服务能力,除了要在线上端加速发力,以线上渠道服务形式提升客户体验感外,也要思考如何依托技术进行线下网点的数字化升级,以智慧网点实现线上线下的融合统一。对商业银行而言,未来网点转型将会以智慧终端为载体,向两方面演进,构建智慧网点——能力上,网点服务力提升、支撑无障碍服务;场景上,网点突破地域限制、走向移动化。

    能力方面,传统网点智能终端服务能力将会进一步提升,以支撑无障碍服务。《金融科技发展规划(2022-2025年)》指出,未来银行需强化金融无障碍服务水平。为响应这一政策,银行需以更为智能化、自助化的终端设备实现银行线下服务与业务办理,以无障碍模式更好地服务老弱病残等传统客群。

    场景方面,网点概念将进一步延伸,网点将会突破传统地域限制、走向移动化。银行不断进行金融产品创新,金融服务与消费场景深度融合,围绕消费者的场景金融将会成为银行未来把握零售客户、增加客户粘性的重要发力点。为此,银行将会形成新型网点模式——银行智能终端将逐渐放置于政府办事大厅、医院、商超、公园、4S店等生活化场景中,消费者通过智能终端即可实现汽车金融贷款等银行业务办理,或生活缴费等综合性业务办理。

    为提升传统网点的无障碍能力,以及助推新型移动化网点的打造,在智能终端中嵌入视频银行+数字人,成为银行未来的重要趋势——借助视频银行的能力,银行能够加深线下网点的服务力和移动化水平,实现线上线下渠道融合。构建未来的视频银行+数字人+智慧网点模式,需具备更为稳定的、能适应复杂环境的底层音视频技术,同时能以更智能、综合的数字人提升金融及非金融综合服务能力。

    图 23: 视频银行+数字人+智慧网点

    2022爱分析・银行数字化实践报告

    一方面,银行需提升底层音视频技术的稳定性与环境适应能力。随着生活化场景的不断丰富,银行需相应地提升底层音视频技术的稳定性与对复杂环境的适应能力,以适应更为移动化、概念化的线下网点。

    另一方面,银行需构建具备较强方言处理能力、且能提供金融及非金融综合服务的数字人。为提升传统网点的无障碍服务能力,银行数字人的方言识别等语音语义技术需进一步加强,以更好地服务老年人等群体。同时,为助力银行打造新型移动化网点,银行需完善丰富底层话术库与自动化工具,不断完善底层数字人等AI能力,以更为智能、更为综合的数字人,支撑银行在向客户提供汽车金融贷等各类金融服务的同时,还向客户提供缴费、挂号、社保等非金融类综合生活服务。在向客户提供各类金融服务的同时,还向客户提供非金融类综合生活服务。

    5.3视频银行助力银行服务提质增效,实现良性增长

    视频银行,创新服务形式,实现线上展业。通过视频银行,银行能够创新客户服务与业务办理模式,向客户提供优质金融服务。一是拓展服务形式,提升客户服务的温情化、人性化及直观化;二是在满足合规要求的前提下,实现无接触式业务办理,完成大部分业务办理从线下到线上的转移;三是通过视频银行,老弱病残客群以及乡村客群能够快速完成咨询服务与业务办理,助力银行实现了乡村振兴和适老助残的目标,提升了银行社会效益,有助于银行打造更为优质的品牌形象,实现良性增长。

    视频银行+数字人,实现全时服务,助力降本增效。叠加数字人能力的视频银行,一方面能够让7*24小时客户服务与业务办理成为可能,提升客户满意度,另一方面能降低人力成本,最终实现降本增效。

    视频银行+数字人+智慧网点,实现线上线下全渠道融合。将视频银行+数字人嵌入智慧网点,一方面能够推动网点转型,实现场景化的金融服务,另一方面能推动线上线下全融合,提升客户的无界感。

    音视频+AI,视频银行助力某银行探索发展新路径

    某银行是某市属国有重点企业,成立以来坚持服务地方经济、服务小微企业、服务城乡居民,全力推动高质量发展,营业网点覆盖该市所有区县。近年来,该行坚持以金融数字化转型,不断创新产品及服务模式、拓展服务渠道来更好的服务客户,助力银行提升服务质量与覆盖度。

    服务支撑不足,某银行急需寻求展业新路径

    随着全行数字化的逐步深入,加之监管收紧与疫情影响,在进行客户服务的过程中,该行在服务半径、运营效率以及合规风控三方面均产生了新的需求。

    一是服务半径亟待扩大。随着该行零售战略进入加速发展期,零售贷款规模占比逐步增大,依靠原有的纯物理网点,服务触角难以无死角延展至各地区,用户需求难以快速得到满足。而依靠电话客服提供金融服务,银行无法满足用户所有需求,服务半径仍受限制。因此,该行积极寻求手段,实现线下业务向线上的转移,从而延伸服务触角、扩大服务半径。

    二是服务效率需要提升。传统线下业务办理模式下,用户需亲自前往柜台,“见面”成本高。同时,受制于网点坐席数量、坐席工作时间、所处环境等,客户在业务高峰期等特殊情况下等待时间长,整体业务处理效率较低。而通过APP、小程序、H5等线上渠道办理业务,由于线上各渠道的后台支撑仍以人工为主,依旧会出现服务效率低、人力成本高的情况,制约了银行业务规模化发展。因此,该行急需以数字化智能化工具,提升服务与展业效率、降低运营成本。

    三是合规风控成为刚需。近年来,银保监会对客户服务过程中监督逐步收紧,要求银行规范销售行为、实现业务留痕与可回溯,这对该行的合规风控提出了新的要求。因此,借助数字化工具、对展业流程节点进行质检和留痕,以保障全流程安全合规,是该行的重要需求。

    音视频技术叠加AI能力,构筑视频展业新模式

    为满足上述线上线下服务与展业需求,该银行决定构建一套覆盖多场景的视频银行,并于2020年展开了全面的评估与筛选。最终,北京中关村科金技术有限公司(以下简称“中关村科金”)凭借自身完整的音视频服务产品体系、大量金融场景中的智能音视频应用实践经验以及过硬的AI自研技术能力,成为了该行的合作对象,助力该行构建线上线下融合的数字化视频运营新模式。

    中关村科金立于2014年,是国内*的人工智能科金公司,总部位于北京,在上海、重庆、深圳、成都等地设有分支机构。中关村科金通过自主研发的人工智能、大数据、实时音视频三大核心技术,助力企业快速提升数字化能力,已服务超过500家行业头部企业,拥有泛行业数字化经验。目前已累计申请211项自然语言解析、机器视觉、语音识别专利,获得204项软著及CMMI5国际认证,研发实力强大。其中人脸识别、声纹识别等人工智能前沿技术*行业,屡获国际大奖。截至目前,中关村科金已获得IDG资本、光大控股、中金资本、方源资本等知名投资机构共计约35亿元战略投资。

    图 24: 得助·AI视频银行服务全景图

    2022爱分析・银行数字化实践报告

    基于对该行业务特点和发展需求的深度把握,依托该行对业务流程与话术的梳理,中关村科金深刻分析了业务复杂度、重要度及扩展性等要素,向该行输出了一套完整的定制化解决方案。基于中关村科金强大的技术积累和丰富的行业经验,该银行面向多场景搭建了一套互动视频展业平台,并在底层部署了一套音视频业务中台,以支撑该行多渠道、多终端使用需求;同时,构建了“数字云柜员”,以提升服务效率;另外,银行在全流程中接入AI音视频质检,助力合规风控。

    音视频技术支撑视频展业,拓展服务半径

    针对服务半径不足的问题, 该行搭建了一套覆盖多场景的互动视频展业平台。该平台将高可用、高安全的底层音视频能力嵌入其中,帮助银行实现了客户信息维护等基本业务,对公开户、远程尽调等对公业务,理财风险测评、视频面签等零售业务,贷款初审、贷款面签、贷后管理等信贷业务场景的线上化迁移。

    此外,为支撑银行其他线上线下视频业务需求,该行搭建了音视频业务中台。首先,该行完成了包括银行柜台PC设备、APP、小程序、H5等在内的全渠道、全终端接入。其次,该行在分析自身数字化现状的基础上,将RTC实时音视频、OCR、人脸识别、声纹识别、活体检测等音视频技术汇总后规范化、标准化、系统化,构建了音视频业务中台,并将音视频业务中台与银行业务订单关联起来,打通了后台数据链路,形成了流程管理、话术管理、智能排队、订单管理、权限管理等标准模块。将业务流程与渠道解耦,该行为上层视频银行个性化需求的快速满足提供了强力支撑。

    依托数字人构建“数字云柜员”,提升服务效率

    图 25: 该行视频银行服务体系

    2022爱分析・银行数字化实践报告

    针对服务效率不高的问题,该行在构建视频银行的基础上,通过数字人技术,构建了“数字云柜员”。该“数字云柜员”能够为客户提供7*24小时自助式的银行服务,如自助理财、自助面签等,能够增强服务与展业的灵活性、在延长服务时间的同时,提升服务效率,增强运营能力。同时,该“数字云柜员”被赋予“看、说、听、理解、判断”能力,能够全面模拟人工客服,为客户提供智能查看、智能讲解、智能聆听、智能判断服务,从而驱动业务办理,实现大业务量支持。

    AI算法驱动下实现全时实时质检,保障安全合规

    针对合规风控的需求,中关村科金为该行构建了多模态身份核验能力、AI音视频质检能力。多模态生物核检支持动作、读数等多种活体检测方式,基于服务端强大的AI算法能力,能够为该行提供更为精准的识别、更深度的防伪与反欺诈能力。AI音视频质检能力则由OCR、人脸识别、人脸比对、人脸在框检测、表情识别、活体检测、签字动作识别、防翻拍、语音合成、背景反欺诈等AI算法驱动,能够在该行展业全流程各节点进行实时音视频质检,更高效地保障服务全流程安全合规。此外,该行还构建了双录能力,并将其落地于理财、投保等业务中,以满足可回溯的监管要求。

    提升服务半径、服务效率,银行实现服务质效跃升

    通过远程视频银行的建设,该银行逐步实现了线下业务向线上的转移,拓展了多种业务场景下服务半径,在保证安全合规的同时,极大地提升了服务及展业效率,助力全行降本增效,并加速推动了全行数字化转型。

    实现全时服务,拓展服务半径。视频银行的建设,突破了地域限制,通过高效覆盖各地市/县(区)/乡镇客户,使得任何客户都可通过智能柜台、手机银行、微信等任意渠道发起视频请求,在任何时间、任何地点享受便捷自主的银行服务,真正延伸了服务与展业触角、拓展了服务半径。

    提升服务效率,优化服务体验。一是借助视频银行,该行能够降低业务办理等待时间“见面”成本,线上业务办理率提升了约150%-200%,服务及展业效率显著提升,如对公开户流程仅需半小时即可完成,极大地降低了运营成本,增强了客户体验,客户满意度提升了90%。二是通过视频银行+数字人的模式,该行既能够7*24小时全时段服务与展业,又能有效节约人工,降低人力成本,而在某些场景下,如在需借贷人、担保人等多角色参与的信贷业务场景中,通过人机协作,该行能将流程标准化,展业效率得到了提升。

    借助实时质检,保障安全合规。首先,借助视频银行,该行完全满足了银保监会要求。其次,基于多模态生物核检技术、ASR语音识别、NLP意图判断等AI能力以及电子签名技术,该行实现了视频服务全时段实时质检,既高效减少了违规操作风险、提升了反欺诈能力,又降低了人工质检压力,降低了银行人力成本约60%。另外,全流程同步录音录像,实现了展业交易过程的自动留痕与可回溯,减少了合规隐患,投诉率降低了70%。

    6. 音视频中台,支撑银行对内对外多业务场景

    图 26: 银行业务需求变化与音视频中台演进

    2022爱分析・银行数字化实践报告

    6.1过去到现在:为支撑视频银行业务,构建可复用的音视频中台成为刚需

    为支撑视频银行的发展,银行往往需要借助音视频技术、智能化能力以及大数据能力。早期,银行常从具体的业务场景出发,将这些能力运用SDK等方式嵌入在视频银行中,但随着视频银行在银行的应用越来越广泛,银行对可复用的底层音视频PaaS平台的需求越来越旺盛。对银行而言,要想支撑上层远程银行,构建音视频中台已是刚需。

    步骤一:以音视频技术为支撑,对接多种系统,构建音视频中台。

    银行需以音视频技术作为基本支撑,且需具备网络加速能力。

    图 27: 音视频技术要求

    2022爱分析・银行数字化实践报告

    一方面,该云端加速链路需基于全球部署,能够实现跨国家、跨地域的调度与网络加速;另一方面,依托音视频技术,银行需在弱网条件下或其他复杂网络条件下具备较强的抗网络抖动、抗丢包能力,实现低延迟、高清视频通话,保证全天候优质稳定的互动体验。

    同时,银行需打通视频银行与原有客服系统,实现全渠道全平台接入。一需对接原有语音呼叫中心、文字/语音客服系统,并整合智能路由、IVVR、视频客服、外呼、机器人客服、数据加密、智能双录、时间戳、水印、话务质检、实时监控、数据报表等传统呼叫中心功能;二需接入多种渠道、多种平台,包括小程序、H5、web、APP、企微、微信公众号、电话、短信等第三方线上入口以及移动展业PAD、VTM等线下终端,打通互联网域和运营商域,实现全渠道全平台互联互通。

    在整合全渠道的基础上,银行便可抽象底层音视频能力,将其标准化并构建统一的音视频中台,以支撑各类上层业务场景,打造全渠道一致的体验。

    步骤二:集成智能化能力与大数据能力,逐步提升音视频中台支撑力。

    图 28: 音视频中台架构

    2022爱分析・银行数字化实践报告

    除了基本的音视频技术外,智能化能力和大数据能力是持续优化服务、打造个性化服务的重要保障。构建视频中台,银行还需集成OCR、ASR、TTS、NLP、DM对话管理、声纹识别、人脸识别等多种AI能力,以支撑身份核实、语音播报等业务需求;同时构建或对接大数据平台,依托大数据能力,在分析语音语义、识别个人特征的基础上,生成画像,以提供更加个性化的服务,助力管理人员智能决策。

    步骤三:结合实际业务场景特点,完成视频银行的构建。

    现阶段,银行音视频中台主要落地于对外的、面向客户的视频银行场景中,包括视频双录、视频咨询、视频营业厅等。银行需在满足监管的基本前提下,充分梳理不同的业务流程与场景特点,绘制业务逻辑图,构建话术库和SOP流程,完成差异化解决方案的制定与落地。

    依托音视频能力中台,某商业股份制银行构建线上服务新体系

    某银行是我国主要的商业股份制银行之一,为积极响应金融机构数字化转型要求,近年来持续加大IT系统建设投入,打造了以AI技术为核心的智能化业务体系,建立了包含业务中台、视频中台等在内多个中台系统。目前,该行实现了在客户服务、风险控制、运营效率等多方面能力的跨越式提升,已成为数字化转型较为成功的银行之一。

    业务场景不断拓展,传统音视频平台弊端显露

    受国家普惠金融、适老化以及乡村振兴等政策影响,为提升自身客户服务能力,该银行基于传统的音视频技术建立了功能较为基础的音视频平台,以此来为上层业务赋能。但随着疫情导致的用户消费习惯改变,线上业务场景不断拓展,原有音视频平台逐渐难以支撑更多的新增业务场景需求。具体而言,问题主要体现在以下几方面:

    一是可扩展性较差。该银行传统音视频平台大多是基于单一业务部门需求所搭建,虽在一定程度上能够实现多个部门的共同使用,但随着线上业务所带来的高并发场景不断增多以及多中心容灾系统的持续建设。同时,由于技术框架较为老旧且拓展性较差,该银行无法对平台系统进行直接的改造升级,导致新增业务需求难以得到满足,也无法支撑多个中心使用。

    二是缺乏运维能力。该银行原有音视频平台缺乏完善的运维监控能力,在平台系统发生故障时,业务人员无法快速对故障原因进行判断和修复,整体运维效率较低,且成本较高,使得该银行整体运维压力较大,业务连续性也难以得到保障。

    三是协同能力不足。在适老化、乡村振兴等大背景下,客户对于银行线上业务的实时互动、远程协作等能力提出了更高要求。而该银行原有音视频平台,由于底层技术较为落后,无法为客户提供智能化的协同服务,导致客户满意度难以提升,进而影响了该银行整体业绩的稳步增长。

    搭建网易云信音视频能力中台,该银行线上业务能力全面增强

    为解决上述传统音视频平台存在的问题,更好的对上层应用形成支撑,该银行决定搭建更具智能化的视频中台,以此来应对逐渐增多的业务场景以及多中心使用需求。经过全面的业务系统规划、产品测试验证以及多方比对,网易云信音视频能力中台解决方案,凭借丰富的金融行业落地案例、完善的产品功能矩阵、更高更强的系统稳定性和扩展性、部署方式的灵活性以及符合国家信创标准等诸多核心优势,成为了该银行的深度合作伙伴。

    图 29: 网易云信音视频能力中台功能矩阵

    2022爱分析・银行数字化实践报告

    依托网易25年IM以及音视频技术,网易云信为金融行业客户提供全面的音视频能力中台解决方案,覆盖全渠道、全终端接入,为金融机构落地数智金融场景,能覆盖视频营业厅、视频双录、远程面签、金融公证、虚拟客服、远程办公等场景与功能,此外还提供虚拟数字人、5G视频等功能化解决方案。网易云信方案能够提供多租户支撑,满足不同业务在同一个视频能力平台上运行,互相不受干扰;灵活部署以应对监管要求,支持混合云部署、私有云部署等多种方式;全渠道、全终端接入,支持主流操作系统,小程序,H5、5G手机等终端接入;提供丰富地音视频能力,包括音视频通话(1对1音视频通话,多方视频通话、5G视频等)、视频双录、协同能力(屏幕共享、互动白板、同屏协作等)、消息交互(文字消息、富媒体消息、自定义消息、聊天室能力等)、视频美颜、虚拟背景、虚拟数字人等。

    目前网易云信已成功服务于中国银行多家分行、中国工商银行多家分行、杭州银行、长沙银行、台州银行、无锡农商行、广东华兴银行、泉州银行等多家知名银行。

    图 30: 该银行音视频能力中台部署流程

    2022爱分析・银行数字化实践报告

    为保障音视频中台的顺利搭建,该银行于2020年中开始了相关技术选型,并于8月份进行了招投标,经过多轮测试比对,网易云信音视频能力中台解决方案成功入选;之后在网易云信及银行团队通力合作下,该银行对音视频能力中台的搭建进行了完善的系统规划,在同年11月份上线试运行,并成功接入了*个业务场景-汽车金融业务;随后,在2021年的6月份全行进行推广应用,扩展视频营业厅、银保双录等场景,并提升整体音视频业务能力水平,在运行过程中音视频能力中台顺应国家信创要求快速适配了国产化终端。

    针对行内原有音视频平台所存在的拓展性较差、协同能力不足以及缺乏运维能力等问题,该银行基于网易云信分布式架构音视频能力中台解决方案,结合即时消息、实时音视频、互动白板、全链路监控等多种核心功能进行全面补足,具体解决方案如下。

    在提升系统拓展性方面。为解决原有音视频平台拓展性较差问题,通过搭建可供全行统一使用的网易云信音视频能力中台,一方面,使得该银行在应对新增业务需求时,可以按需在封装层以组件形式通过SDK、API等接口进行功能调用,而无需重新进行系统升级优化,减少系统开发成本;另一方面,基于网易云信音视频能力中台所具备的分布式架构及横向拓展能力,可以更好的支撑该银行两地三中心、同城双活等灾备场景,保证业务连续性。

    在完善系统运维能力方面。基于网易云信音视频能力中台所具备的全链路监控功能,通过对从客户音视频呼叫到沟通服务的全链路,以及接入节点、网络状态、时延状态、设备状态等内外部因素进行实时监控,帮助银行在音视频系统发生故障时能够对故障原因进行快速的判断与修复,显著提升后期运维效率,并降低运维成本。

    在补足系统协同能力方面。通过全面部署应用网易云信音视频能力中台,依托即时通讯、互动白板、实时音视频通话等多种核心音视频功能,大幅提升该银行业务协同能力,使客户在远程办理业务时,可以高效且无障碍地与多个银行业务人员进行包括屏幕共享、内容分享、远程签名等沟通协作,提升客户体验感与满意度,并间接带动了整体银行业绩水平的稳步增长。

    不仅如此,除对原音视频平台缺陷进行了全方位的能力补足之外,网易云信音视频能力中台还为该银行提供了直播、点播、智能排队路由等多达10多种音视频功能供业务部门按需进行调用,帮助该银行进一步提升业务服务水平。例如在营销场景下,通过直播、点播功能,有效建立该银行与客户的直连关系,进一步带动该银行私域引流能力和营销转换效率的提升;在客服场景下,通过智能排队路由功能,使该银行能够将客户按需求和等级进行客服人员的精准匹配,大幅减少线上业务排队时长,提升服务效率以及客户满意度。

    音视频能力中台全面部署,助力该银行实现多种收益

    服务效率全面提升。通过集成网易云信音视频能力中台能力,该银行在业务效率方面实现了大幅增长。视频双录可靠性达到99.9%,线上业务接通率提升至95%,互动视频开画时间能够压缩在2秒以内,网络延时小于300ms,有效提升业务办理效率的同时,使客户更具体验感和参与感,客户满意度始终处于较高水平。

    线上业务能力显著增强。依托网易云信音视频能力中台的全面部署应用,该银行在贷款用途核实、贷前调查信息核实、视频见证类业务、私人银行理财、集中授权类业务,以及微信生态远程视频等业务场景中实现了大范围的线上化运作,线上贷款业务成功率、线上业务服务替代率水平均达到90%以上,在满足金融服务合规要求的前提下,极大提升了线上业务能力。

    现阶段,网易云信音视频能力中台已在该银行汽车金融贷款、私人银行理财投顾、视频客服、网点盘点监控等诸多业务场景进行广泛应用,且取得了较为出色的业务效果。未来,随着元宇宙背景下“虚拟银行”建设的兴起,该银行还将借助真人实时对答、产品虚拟操作、数字分身等主要功能,持续拓展虚拟营业厅、虚拟直播间、虚拟理财室、虚拟会议厅、虚拟云工作室等更多智慧化的业务场景,届时网易云信也将在5G视频、虚拟数字人、沉浸式虚拟空间等多个方向为该银行持续赋能。

    6.2 未来:视频类需求丰富化,音视频中台将用于支撑对内对外多场景

    未来,银行视频类的需求将会不断丰富,不仅仅局限于对外的视频银行,在培训、会议、办公等对内场景下也会产生需求;同时随着元宇宙的发展,银行将会对一些更具创新性的场景产生需求。

    因此,未来基于统一的音视频中台,银行一方面将会逐渐以音视频支撑行内员工培训、远程面试、远程会议、远程办公等场景,实现对内的赋能;另一方面,将会不断在音视频中台中加入视频渲染、VR、AR等新技术,以在元宇宙实现虚拟咨询、虚拟理财、虚拟交易功能。

    6.3支撑银行多业务场景,音视频中台为全行数字化转型赋能

    对外赋能,助力降本增效。通过构建音视频中台,银行能够建立可复用的音视频能力,快速将底层能力用于上层视频银行各场景,在降低建设成本的同时,能够通过海量业务场景积累不断打磨底层能力,从而更好地支撑上层客户服务与业务办理,提升客户体验与满意度。

    对内赋能,助力全行转型。借助音视频中台为内部培训、会议、办公等场景赋能,能够极大降低全行各部门成本,提升各部门效率,助力全行数字化转型。

    7.全面提升,隐私计算助力银行重构外部数据应用体系

    图 31: 银行外部数据应用需求变化与解决方案演进

    2022爱分析・银行数字化实践报告

    7.1过去到现在:银行需借助多样隐私计算技术,全面优化外部数据应用体系

    随着银行数据应用场景的不断拓展以及使用规模的爆发性增长,如何联动外部数据,深挖数据价值进而更好的对业务进行赋能,已经逐渐成为需重点解决的问题。但在政策监管逐年严格的影响下,传统基于脱敏数据方案实现的外部数据应用,由于对数据损耗较大且数据安全性难以保障等原因,逐渐难以适用。因此,现阶段以安全合规的方式实现外部数据应用,提升包括数据查询比对、统计分析以及数据建模在内的多种能力是银行的主要需求点。

    *,需要提升跨组织数据查询比对能力。银行引入外部数据对包括个人黑名单信息、征信信息等在内的多维度的用户数据进行查询对比,以此来提升风控能力的需求与日俱增。过去,银行通过API调用进行数据查询比对的方式,由于对数据损耗较大,且常伴有较高的数据泄露隐患,在国家数据隐私保护法的加强下,逐渐难以适用,导致银行风控能力受限。

    第二,需要更完善的数据统计分析能力。在信贷场景下,银行常常需要通过多方金融机构的数据统计分析,对借贷人或企业进行包括还款能力、信用水平在内的综合评估,然而此类数据对于不同的金融机构来说均属于较为私密的客户信息数据,因此在数据合作方面困难重重,直接导致银行风险评估能力难以有效提升。

    第三,需要优化数据模型准确性。银行对于数据价值发挥的高要求,基于数据样本,进行包括用户画像、风控模型、营销模型等在内的数据建模,进而实现高效业务赋能的需求日益显著。然而,传统数据应用体系下,银行基于自身数据而搭建的数据模型,普遍由于缺乏多维度数据样本,而导致准确性较低,无法对前端智能化应用进行有效赋能。

    基于上述痛点,现阶段银行借助多方安全计算、联邦学习、匿踪查询、隐私求交等多种隐私计算技术架构,构建更高效的外部数据应用体系,补足数据维度,以安全合规的方式实现多方联合计算、联合建模、联合查询,高效赋能营销、风控以及反欺诈等多个业务场景,已成为银行提升整体业务能力的重要手段之一。

    匿踪查询-提升跨组织数据查询比对能力。通过RSA非对称加密、不经意传输等底层密码学技术,使银行具备匿踪查询能力,能够构建出多方查询时的数据交互加密通信通道,在整个查询交互过程中进行数据混淆、数据加密、数据传输、数据解密及匹配,让数据服务方无从知晓查询方的查询信息,查询方无从知晓数据服务方除查询信外的其余信息,使银行可以在不泄露数据合作方隐私的情况下按需进行高效的多维度数据查询比对。

    多方安全计算-完善数据统计分析能力。基于隐私计算所包含的多方安全计算技术架构,使银行能够在供应链金融、小微借贷等场景下,以数据不出门且可用不可见的方式,实现对企业黑名单数据、销售数据、征信数据等来自于不同机构的多种用户数据的联合统计分析,帮助银行对借贷企业或个人进行高效准确的信用综合评估。

    联邦学习-优化数据建模能力。基于联邦学习技术架构,依靠多种底层密码学技术将数据合作双方所具备的数据深度融合,并统一进行模型训练,大幅提升包括用户画像模型、风控模型、营销模型在内的数据模型准确性;同时,通过机器学习技术,使银行获得应对更复杂建模场景所需要的预测性分析能力,更好的满足前端智能化系统数据应用需求。

    此外,受限于技术发展初期,由隐私保护程度、计算信任度与计算效率构成的不可能三角是目前隐私计算厂商所面临的*难题,同一家隐私计算厂商无法同时满足这三点要求。因此,银行在选择隐私计算厂商时,首先需要考虑将隐私计算技术放在哪些场景,选择合适的隐私计算技术;其次,需要根据厂商的不同能力优势,在各个场景下选择合适的隐私计算产品。

    借隐私计算技术东风,交通银行深层挖掘用户数据价值

    近年来,为积极响应国家金融机构数字化转型号召,交通银行作为我国*家国有股份制商业银行,制定了全面的数字化转型战略,以技术创新和数据要素为双轮驱动,致力于打造*体验、生态丰富、风控智能、运营高效的“数字化新交行”。2021年12月,交通银行牵头成立数据产业化专委会,发布了《隐私计算金融应用蓝皮书》,前瞻性展望隐私计算在金融领域的未来应用。

    业务需求升级,交通银行数据应用体系备受挑战

    随着银行金融欺诈问题的日益严重以及普惠金融需求的大幅上升,交通银行对深层次激发客户数据价值,提升自身风控、反欺诈等核心能力产生了巨大需求,以下是传统需求下的新型场景解决方案:

    中小微企业融资场景下,风控体系亟待升级。传统风控体系下,由于银行内部客户数据维度较为单一,大多只能基于自有数据对客户进行单点式风险防控,因此常需要引入外部数据,以此来增加数据维度提升风险识别能力。但传统外部数据调用方法常伴随较高的数据泄露隐患,随着数据隐私保护法律法规的完善,逐渐难以适用合规要求,导致交通银行金融风控压力持续提升,融资成本难以下降;另一方面,近年来联合金融欺诈事件频发,金融欺诈团伙呈现有组织欺诈趋势,交通银行急需新技术来对传统反欺诈技术进行补充。

    精准营销场景下,目标用户识别能力有限。存量经济时代,通过精准营销满足客户个性化需求,从而促进销售转化的趋势日益显著。然而,交通银行传统基于用户历史数据构建的客户画像模型,由于数据维度有限而导致的画像与客户实际需求难以匹配的问题,影响了交通银行的精准营销策略的实施,营销转化效率难以有效提升;同时,为实现高潜力客户的精准挖掘,交通银行需要基于用户画像模型对客户价值进行综合评估,但在传统数据体系下,交通银行缺乏足够的多维用户画像模型进行比对分析,难以精准定位高潜客户,进一步影响了营销转化效率的提升。

    借助多方安全计算、联邦学习等隐私计算技术,交通银行打造新型外部数据应用体系

    ­为有效解决上述问题,通过重点应用隐私计算技术,以安全合规的方式实现跨组织数据调用,补充自身数据维度,并以此来提升风控、营销能力,成为了交通银行的不二之选。而富数作为专业隐私计算平台核心提供商之一,凭借成熟的多方安全计算、联邦学习、匿踪查询、隐私求交等核心加密计算技术、深厚的金融行业服务经验、首批获得中国公安部、银行卡检测中心、中国信通院权威资质认证等关键因素,经过全面的POC测试以及多方的调研验证,成为了交通银行的深度合作伙伴。

    图 32: 富数Avatar安全计算平台

    2022爱分析・银行数字化实践报告

    富数科技成立于2016年,是国内*的隐私安全计算技术服务商之一,公司专注于联邦学习、安全多方计算、匿踪查询等加密计算领域,业务场景以金融、运营商、政务为主,并拓展到医疗、司法监管、工业互联等领域。不仅如此,富数科技还是隐私计算互联互通协议*国家标准的牵头单位,深度参与信安标委、金标委、工信部等标准的制定。

    基于多方安全计算与运营商建立数据合作关系,交通银行风控能力显著提升

    图 33: 反欺诈场景下-富数隐私计算平台在交通银行部署进程

    2022爱分析・银行数字化实践报告

    2020年7月,富数科技与交通银行、中国移动联合申报的上海金融科技创新监管应用“基于多方安全图计算的中小微企业融资服务”获得公示,成为国内金融领域*对外公开运行的多方安全计算应用。在此合作背景下,富数科技与交通银行深度探索了隐私计算技术在风险管控、精准营销等重点行业场景的应用,落地多个高价值案例。

    针对交通银行现有反欺诈场景下隐私计算技术需求,富数科技于2020年6-7月份开始在交通银行金融科技创新实验室进行产品部署相关架构设计,之后在同年8月份,进行了业务应用测试,对产品与业务场景匹配度进行跑通验证;同时,在9月份在运营商部署隐私计算平台,并进行互通验证;于2020年12月份,根据数据双方所提供的业务数据样本,交通银行完成了相关业务模型的初步构建;2021年5月份,数据合作双方基于*轮建模结果,进行了二轮联合建模,完善已有数据模型。

    图 34: 基于多方安全知识图谱计算的中小微企业融资服务

    2022爱分析・银行数字化实践报告

    首先,依托富数Avatar隐私计算平台所具备的多方安全计算技术,使交通银行能够以更加安全合规的方式将自身银行欺诈客户个体信息,与运营商关系网络结合进行联合统计分析,在数据不出门的前提下,对客户进行多维综合评估,精准识别高危客户,有效避免了的跨组织调用产生的数据泄露风险的同时, 提升交通银行风险防控能力及客户贷款体验。

    其次,在提升风控模型准确性方面,依靠富数Avatar隐私计算平台所具备的多方安全计算技术以及拓扑图分析能力,交通银行能够将自身数据与运营商数据结合进行统一联合计算,使得原有单点式风险防控演进为集群性风险防控,有效解决由于数据维度不充足、数据信息不对称,而导致的计算结果不够精确的问题,助力交通银行中小微企业精准投放贷款和集群风险管控。

    最后,为补强交通银行应对群体性金融欺诈能力,富数首次将图计算技术与多方安全计算技术进行融合,打造新型多方知识图谱融合计算技术,通过将交通银行与移动运营商的关系图谱数据深度融合,建立在有监督和无监督情况下适用的群体性欺诈风险模型,并结合关系网络异常检测、离群行为预警等辅助技术,有效识别企业集群背后复杂关系链条及欺诈风险,实现全方位风险预警。

    依托联邦学习、隐私求交技术建立与银联数据合作关系,补足精准营销需求

    图 35: 交通银行与中国银联客户精准营销

    2022爱分析・银行数字化实践报告

    交通银行始终坚持数据驱动发展,面向内部经营,推进数据的标准化和规范化管理。推进业务数据化,通过全量采集、智能处理、规范定义,将业务数据转化成可以被记录、存储、追踪和使用的数据资产;统一数据标准与数据模型,做强企业级数据治理;推动数据业务化,用数字化思维创新产品设计、重构业务流程,构建覆盖前中后台的数据驱动业务发展模式等。在此基础上,交行积极面向外部合作,参与并服务国家级数字基础设施建设,探索建立银行业数据与外部公共数据、行业数据的交换机制、融合机制、信息安全保护机制。运用隐私计算技术,促使数据可交换、可流通,逐步建立“数据不出行、信息可共享”场景生态,真正发挥数据要素价值作用

    一方面,通过富数Avatar隐私计算平台所具备的纵向联邦学习技术,在互相不泄露隐私数据的前提下,使用分布式存储在各自数据中心的多方数据,将交通银行自有用户数据与银联用户数据结合,进行对历史上参与资产提升营销活动客户的联合建模,丰富了数据建模的参数维度,显著提升了交通银行用户画像模型的准确性,带动了营销转化效率的提升。

    另一方面,为提升高潜客户的识别能力,交通银行基于富数Avatar隐私计算平台所具备的隐私求交技术,通过将自身潜力客户模型计算出的高潜客户名单与银联潜力客户模型计算出的高潜客户名单进行跨组织比对、求交,获得两方都认为是高潜客户的名单;同时,将银联的高潜客户名单与交通银行自身非高潜客户名单比对、求交,对已有高潜客户名单进行查漏补缺,全面提升交通银行高潜客户识别能力,促进了营销转化效率的进一步增长。

    隐私计算助力交通银行风控、营销能力全面升级

    精准风控,有效缓解中小微企业融资难的问题。通过部署Avatar隐私计算平台,交通银行构建了能够保护客户信息隐私性和安全性的精细化金融服务体系,通过将运营商数据与自身数据深度融合应用,充分发挥移动运营商数据价值,并结合风控平台结果,为客户鉴权、增信,大幅提升风控模型精准性;同时,运用在线金融工具打造了线上线下一体化”交银e办事”服务,实现了身份核验手段多元化、线上融资服务差异化、普惠金融生态健康化,提升银行普惠金融的时效性、便捷性,进而有效缓解中小微企业融资难问题。

    精准营销,显著提升目标客群识别能力。依靠联合建模的模型比较和隐私求交客户的比较,有效弥补了交通银行由于数据不充分而造成的对客户认识不全、对客群分析不充分、无法构建全局视图及全方位视图的不足。一方面,通过联合建模比对,使得交通银行目标客群识别率较原模型平均水平提升1-1.5倍。另一方面,通过隐私求交比对,使得交通银行高潜客户名单在AUM(可管理资产规模)、(时点)沃德客户人数占比、理财产品销售等方面均有较大提升。

    7.2未来:拓展数据源以及优化底层算法成为银行新需求

    现阶段以多方安全计算、联邦学习为核心的主流隐私计算架构已初具雏形,为银行提升外部数据应用效率提供了有效支撑,但随着监管政策的进一步严格以及互联网场景井喷式增长,现有隐私计算解决方案还需进一步完善,整体来看中期拓展外部数据源,长期提升计算效率依旧是银行的主要需求。

    一方面,需要更加丰富的外部数据源。现阶段隐私计算解决方案,尚处行业发展初期,在各方法律法规尚不完善的前提下,银行部署隐私计算平台之后,虽能够以合规的方式引入所需外部数据,但多数隐私计算公司数据源单一,难以满足多样数据需求。

    另一方面,需要更高效计算效率。目前以多方安全计算、联邦学习、同态加密等加密技术为核心隐私计算平台,虽大幅提升了银行外部数据应用的安全合规性,但普遍在性能方面处于劣势。例如,隐私计算联合建模的耗时是传统集中式机器学习的数十倍以上,联合统计分析的耗时也是传统集中式明文计算的数百倍以上。

    基于上述未来银行需求方向,构建数据生态,通过优化算法或补充硬件提升隐私计算效率或将成为不二之选。

    构建数据生态,拓展外部数据源,短期来看,隐私计算厂商需要建立自己的数据生态圈,一方面,将外部数据源统一部署在平台上,可以让银行方随时按需进行数据调用,无需自己寻找外部数据合作,提升外部数据应用效率;另一方面,厂商还需要加快自身平台与其它隐私计算平台的互联互通,打造真正的数据生态圈,进一步增加外部数据资源池,让银行客户可以通过部署一个隐私计算平台实现数据资源*化。

    优化硬件算法,提升计算效率。短期内,通过补足底层硬件设备,是银行提升隐私计算效率的最有效解决方案;但长期来看,只有通过不断打磨底层算法,进而改善隐私计算整体性能,提升技术可用性,才是隐私计算技术能够在银行业大规模普及的决定性因素。

    7.3多种收益,助力隐私计算在银行不断落地

    模型精度提升,更好的对前端应用赋能。通过重点应用多方安全计算、联邦学习等多种隐私计算技术,依托联合计算、联合建模等核心能力,在保障数据合规及安全的前提下,帮助银行有效补足数据维度,实现“数据不出门却可用”、“数据可用不可见”等多种效果,使包括用户画像模型、风控模型、反欺诈模型在内的多种数据模型精度大幅提升,为前端应用形成有效支撑。

    丰富外部数据源,更多的落地业务场景。目前隐私计算已在银行普惠金融、跨境贸易、联合风控、精准营销以及生物信息保护等多个场景应用,且取得了显著的效果。未来随着外部数据源的进一步拓展以及计算效率进一步提升,隐私计算技术还会向银行更广泛的业务场景逐步演进,帮助银行全面深挖用户数据价值,更好的在各业务场景下实现提质增效。

    8.展望

    未来,随着信创的逐步深入,银行整体生态将逐渐搭起以国产产品为主、外资产品为辅的体系。届时,在银行多数系统,从底层的存储、网络、计算等硬件到上层的应用都将形成一套适配的国产产品体系;隐私计算技术将逐步成熟,在各类银行均有不同程度的落地,政府数据、互联网数据、通信数据等将与银行数据更好互补,共同赋能银行业务的发展;数字人将更好的降低人力成本,并为客户提供更加高水平的智能服务。

    同时,银行的开放银行也在从服务C端向服务B端延伸。从最初作为流量、场景入口,向学校、医院赋能,到向物流、司法、养老等行业赋能,开放银行涵盖的行业范围、业务更为复杂,赋能方式也在发生转变。如民生银行的“民生云”系列产品,可提供“民生云·代账”“民生云·人力”“民生云·货运”“民生云·健康”等7大行业解决方案;广发银行以云计算、RPA、AI、区块链、开放银行为技术底层的广发数字破产云平台—“司法云”,赋能司法破产行业数字化转型。

    (免责声明:本文转载自其它媒体,转载目的在于传递更多信息,并不代表本站赞同其观点和对其真实性负责。请读者仅做参考,并请自行承担全部责任。)