旗下微信矩阵:

“2023浦东新区人工智能创新应用大赛”顺利落幕

2023-10-19 09:57 · 互联网     

10月17日,“2023浦东新区人工智能创新应用大赛”顺利落幕,并在浦东新区工人文化宫举办了盛大的颁奖仪式。

此次大赛主题为“强国复兴有我”。“2023浦东新区人工智能创新应用大赛”指导单位为上海市总工会,由上海市浦东新区总工会联合区科经委等、上海科学城张江园区总工会等14个部门、机构和公司共同打造。二级巡视员、浦东新区总工会党组副书记、副主席温映瑞,浦东新区教育工作党委副书记、二级巡视员、浦东新区教育工会主席毛力熊,区科经委等部门相关领导,以及获奖企团队及企业代表出席颁奖仪式。

大赛规格不断提升

浦东新区总工会党组副书记、副主席温映瑞为获奖团队送上了诚挚的祝贺,并勉励获奖团队持续创新奋进,为人工智能发展贡献自身力量。他在致辞中表示,作为2023年浦东新区“四高”竞赛系列之一,“2023浦东新区人工智能创新应用大赛”的顺利举办,具有重大现实意义,它将助力浦东人工智能产业的发展,进一步加快浦东人工智能形成产业集聚和引领发展态势。

温映瑞(二级巡视员、浦东新区总工会党组副书记、副主席)

温映瑞同时指出,本届大赛在延续过去多年好基础、好项目、好做法、好机制的基础上,又有了新的拓展。其中,首次开放赛道,将原先按照固定行业领域设计赛道的思路调整为按照方法过程设计两个完全不同的赛道;首次引入“赛训融合+赛证合一”的概念,深度融合企业与职工等各参赛主体的发展需求;成立了“项目加速服务工作组”,积极对接社会资本,注重产业转化等做法,让人印象深刻。

浦东已经确立打造世界级人工智能高地,在《中共中央国务院关于支持浦东新区高水平改革开放打造社会主义现代化建设引领区的意见》这份纲领性文件引领下,将进一步加大产业投入,加强产业建设。上海市委常委、浦东新区区委书记朱芝松曾表示,浦东将努力做好产业生态建设,做好科技投融资体系,鼓励资金“投早投小”,推动产业发展。浦东还将进一步完善人才建设工作,为广大人才完善好服务,进一步优化产业创新机制,使科技人才在浦东敢干,资金在浦东敢投,企业家在浦东敢闯。因此,大赛积极对接社会资本、注重产业转化,就是在落实朱芝松的对浦东人工智能高地建设的要求。

各大奖项“名花有主”

据了解,“2023浦东新区人工智能创新应用大赛”于今年8月11日正式启动,大赛吸引到了机构、公司和高校积极参与,参赛队伍达到了创纪录的151支。

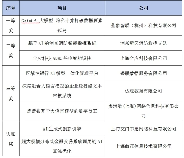
颁奖仪式上,组委会宣布了此次大赛的最终结果。其中,“人工智能应用成果转化赛道”一等奖被蓝象智联(杭州)科技有限公司斩获,获奖项目为“GaiaGPT大模型隐私计算打破数据要素孤岛”;“医疗人工智能赛道”的一等奖被医智源健康科技(杭州)有限公司收入囊中,获奖项目为“胸部CT一站式筛查智能定量评估系统”。此外,浦东新区消防救援支队、星希尔生物科技(上海)有限公司等10家机构和公司分别获得两个赛道的二三等奖。上海艾门韦思网络科技有限公司、上海泽信软件有限公司等8家机构获得优胜奖。

表1 赛道一:人工智能应用成果转化

表2 赛道二:医疗人工智能

本届大赛吸引了来自外区甚至外省市的项目前来参赛。值得关注的是,“人工智能应用成果转化赛道”和“医疗人工智能赛道”的一等奖获得者均为外省市项目,这表明大赛在“走出上海、走向全国”方面,又迈出了坚实的一步。

作为2023浦东新区人工智能大赛系列活动之一,“2023浦东新区人工智能网上知识竞答活动”也取得圆满成功,线上竞答教育场和社会场参与人数都达到了6000人次以上。最终,包括上海市浦东新区御桥小学、上海市浦东新区康桥*幼儿园等10个校园获得优秀组织奖。

表3 校园优秀组织奖名单

在颁奖仪式上,还举行了本届大赛项目入库证书颁发仪式,并为获得“优秀组织奖”的单位颁奖。

持续跟进项目孵化

加速产业转化成为大赛的一项重要职能。为此,今年大赛组委会设置“观察团”并持续跟进项目孵化,加快产业转化。

浦东新区总工会特别邀请上海浦东投资控股(集团)有限公司、上海现代服务业发展研究院、上海市人工智能研究院有限公司等机构,和区总工会、区科经委等专家共同成立了一支20多人组成的“项目加速服务工作组”,作为大赛“观察团”,在竞赛中关注参赛队伍,也在赛后给予指导,加快优质项目落户浦东。

项目加速服务小组组长、上海现代服务业发展研究院副院长张柏琳介绍说:“我们既注重项目的技术*性,也注重项目的经济效益和未来成长性。”据了解,“观察团”的评判标准独立于竞赛评比,综合考虑项目的应用价值、新颖性、商业可行性、社会效益。

张柏琳解释说:“比如浦东新区消防救援支队的消防智能指挥系统,可以有效提高消防的响应时间。还有上海第七人民医院的中医治未病智能筛查平台,提升了前期诊断的准确率和效率,对很多医院有参考价值。这些我们就会从社会效益的角度考虑将其纳入,并进行后续对接,助力成果在更大范围的应用。”

据悉,本届大赛积极对接社会资本,注重产业转化,培育优秀产业落地,对大赛中已具备实际应用条件且技术路线较成熟的优秀项目,大赛组委会牵头对接需求采购方或社会资本,进一步对项目投入研发或产业转化。

据介绍,对于已经签约的企业,项目加速服务小组也会做好后期的资源匹配,打通企业之间的堵点,更好赋能创新项目的同时,为浦东引进更多优质企业和优秀人才。

未来,大赛将继续促进优质项目落地,真正凸显出促培训、促项目、促技能、促应用、促合作的劳动技能竞赛价值,确保竞赛始终高度契合浦东引领区的战略定位,将大赛打造成上海乃至全国范围内人工智能领域*影响力的行业盛会。

(免责声明:本文转载自其它媒体,转载目的在于传递更多信息,并不代表本站赞同其观点和对其真实性负责。请读者仅做参考,并请自行承担全部责任。)