一、董事长被查,万辰集团的至暗时刻?
最近一段时间,零食圈出了几件大事,颇为吸引眼球。
一是,“量贩零食*股”万辰集团的董事长王健坤被留置、立案调查;二是,杨银芬辞去良品铺子董事长、总经理职务,程虹接任;三是,全国门店突破1.5万家,年零售额555亿元的鸣鸣很忙集团宣布推出3.0版本门店,赵一鸣升级为“赵一鸣省钱超市”;四是,三只松鼠进军咖啡赛道。
“零食圈”热度不减,尤其是万辰集团董事长被留置、立案调查一事,在零食圈引起轩然大波。
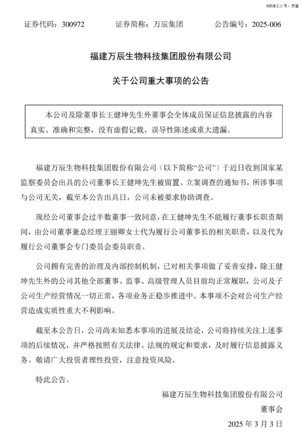
万辰集团3月3日发布的公告称,近日收到国家某监察委员会出具的公司董事长王健坤先生被留置、立案调查的通知书,所涉事项与公司无关,截至本公告出具日,公司未被要求协助调查。
根据公告,在王健坤不能履行董事长职责期间,由公司董事兼总经理王丽卿女士代为履行公司董事长的相关职责,以及代为履行公司董事会专门委员会委员职责。

4日,万辰集团接受包括招商证券、中信证券、中金公司等20多家机构的调研,并就公司近期重大事项公告进行回应,同时强调了后续的工作重心。
但无论如何回应,这一事件仍对万辰集团造成了一定影响。
1968年出生的王健坤,为福建漳州人。2011年创办万辰集团,主营业务是食用菌——金针菇、蟹味菇、白玉菇这些“蘑菇家族”成员。
2021年4月,万辰集团成功登陆深交所创业板,一度被誉为“食用菌*股”。但上市后的日子并不好过。食用菌市场风云变幻,价格低迷,万辰的日子越来越紧。2022年,王健坤决定赌上一把,万晨集团进军量贩零食。
这一年,万辰收购江苏零食工坊,随后将“陆小馋”“好想来”“来优品”“吖嘀吖嘀”四大零食品牌合并,统称“好想来”,再后来,又收购了“老婆大人”。
短短两年,万辰集团门店数从零飙升至7000多家,成为A股*的量贩零食上市公司,被称为“量贩零食*股”,据知情人士透露,如今其门店数早已超过一万家。
至今,关于王健坤被查的具体原因,官方并未披露,但坊间却有诸多猜测。但无论真相如何,这场风波都让万辰集团较为被动。
一是,万辰集团是“家族企业”。王健坤的姐姐王丽卿已接任董事长,而王泽宁(王健坤之子)、林该春(王健坤妻子)也在公司担任要职。这种高度家族化的治理结构,原本是一把双刃剑:平时沟通顺畅,决策高效;但一旦核心人物出事,容易引发信任危机。
二是,这可能对加盟商的信心产生一定影响。
量贩零食的扩张主要靠加盟,加盟商最怕的就是品牌信誉受损,影响消费者信任。如果加盟商因不确定性观望甚至撤退,可能对其扩张产生影响。
更为关键的是,量贩零食行业本身也正面临挑战。
前几年,量贩零食靠低价策略抢市场,迎来了野蛮生长。但如今,头部品牌鸣鸣很忙和“好想来”都在疯狂扩张,行业竞争日趋白热化。
低价是量贩零食的核心优势,但低价也意味着利润微薄。以万辰集团为例,根据其业绩预告,2024年,万辰集团预计营业收入为300亿元至340亿元,预计净利润2.4亿元至3亿元,预计扣除非经常性损益的净利润为2.1亿元至2.7亿元。
剔除股份支付费用后,2024年量贩零食业务预计实现净利润7.9亿元-8.8亿元,净利率为2.50%-2.75%,并不高。与此同时,行业口碑也在下降,食品安全、货品质量、加盟模式等问题频发。
从某种程度上来说,整个量贩零食行业从“跑马圈地”到“精细化运营”的转型挑战。未来,不管万辰集团还是其他玩家,都必须提升供应链管理、优化加盟模式、提升品牌形象,否则增长将不可持续。
就在众多机构调研万辰集团的当日,良品铺子也发布公告“换帅”。
二、低价策略未解困局,新掌舵人如何破局?
2025年3月4日,良品铺子的一则“换帅”公告,让其再度站上风口浪尖。
董事长杨银芬辞去董事长、总经理职务,接任者是62岁的程虹。这位武汉大学质量发展战略研究院院长、良品铺子独立董事,成为了这家“高端零食*股”的新掌舵人。
在公告中,良品铺子给予杨银芬较高的评价:“杨银芬先生是公司创始人之一,其在担任公司总经理、董事长等职务期间,勤勉尽责、恪尽职守,为公司发展、业务运营倾注了大量心力,为公司的发展做出了重要贡献。”
过去一年,良品铺子处在剧烈震荡之中。
市值缩水、业绩亏损、门店减少,量贩零食的低价风暴让曾经风光无限的“高端零食”品牌陷入泥潭。杨银芬在2023年接任董事长时,曾喊出“降价不降质”的口号,大规模削价以应对竞争。但一年过去,“降价”在一定程度上影响了公司业绩,导致上市以来首次年度亏损,但也帮助良品铺子稍稍稳住了阵脚。
创立于2006年的良品铺子曾以“高端零食”定位杀出重围。2020年上市时,公司股价一度飙升至87元,总市值超过340亿元,风光无限。然而,短短四年,它的股价一度跌至9.46元,总市值大幅缩水。
困局从2022年开始。那一年,量贩零食迅速崛起。零食很忙、赵一鸣零食、好想来等品牌用*低价抢占市场,一时间“9.9元三包零食”的模式火遍全国。消费者趋之若鹜,而像良品铺子、三只松鼠、百草味这些“高端零食”玩家,则迎来了至暗时刻。
2023年,良品铺子营收80.46亿元,同比下降14.76%;净利润1.8亿元,同比下降46.26%。到了2024年,情况更不容乐观,公司发布的业绩预告显示,全年净亏损预计达2500万-4000万元。这是它上市以来的首次亏损。
一个“高端零食品牌”,被低价零食打得毫无还手之力。
2023年11月,杨银芬在公司内部信中直言:“当下,摆在我们面前的,已经不仅是活得困难的问题,而是活不活得下去的问题。”
两天后,他宣布了公司成立17年以来*规模的降价行动。
300款产品平均降价22%,部分产品最高降价45%。在传统门店渠道,良品铺子直接喊出了“降价不降质”的口号,试图用高性价比换回市场份额。
然而,这场降价行动,并没有让良品铺子起死回生,毛利率却在下滑。2024年前三季度,良品铺子营业收入同比减少8.66%,至54.80亿元,归属净利润同比骤减89.86%,至1939.03万元。
需要注意的是,在2024年前三季度良品铺子还获得5132.90万元的政府补助,若扣除非经常性损益,当期良品铺子扣非净利润-314.59万元。
同时,公司门店数量也在缩减,直营、电商、加盟等渠道的销售额均有一定下滑。
2024年2月,良品铺子第二大股东达永有限公司宣布减持不超过3%的股份。而在过去几年,达永已经从2019年底的33.75%持股比例,持续减持至19.16%。
在某种程度上说,程虹接手的,是一个危机四伏的良品铺子。
从外部环境看,零食行业正面临巨大变革,量贩零食模式,正在重新定义市场。截至目前,鸣鸣很忙集团门店数全国门店突破1.5万家,年零售额555亿元,好想来门店数也已破万,而良品铺子在高端市场的优势,在低价竞争面前被消磨殆尽。
从内部来看,良品铺子过去一直采用代工模式,缺乏上游供应链的掌控力,导致成本难降、利润受限。而公司主推的“自然健康新零食”战略,虽然符合消费升级趋势,但短期内难以抗衡市场对低价零食的偏好。
此外,“藕粉事件”也让品牌信任度受损,虽然最终监管澄清,但消费者的质疑仍在发酵。
程虹要面对的问题,并不只是如何让良品铺子重新盈利,更重要的是:如何在量贩零食冲击下,找到良品铺子的第二增长曲线?
三、鸣鸣很忙推出“省钱超市”
2025年2月17日,北京水立方,一场高调的发布会,让“省钱超市”成为行业热词。鸣鸣很忙,这家由零食很忙和赵一鸣零食在2023年11月合并而来的量贩零食巨头,正式宣布推出3.0版本门店,并升级为“赵一鸣省钱超市”。
会上,鸣鸣很忙宣布,全国门店突破1.5万家,年零售额555亿元,稳居量贩零食行业*。而这一次,他们不满足于零食,想要用低价逻辑,把社区零售重新做一遍。
合并后的鸣鸣很忙,基本确立了自己在行业的主导地位,但扩张的步伐并未停下。2024年下半年,它开始测试3.0版本店型,将品类扩展至百货、日化、文具、鲜食、冻品等,而2025年初,3.0店型正式命名为“省钱超市”,主打“低价+多品类”,进军社区零售。
零食的逻辑,能不能复制到社区超市?
鸣鸣很忙显然认为可以。它的核心策略,依旧是“省钱”。在新店型里,除了零食,日用品、烘焙、低温冻品、鲜食等产品纷纷入驻,比如收银台前新增的现烤蛋挞和烤肠,就是学便利店的“黄金三尺”陈列思路。它甚至推出了9.9元的自有品牌白酒,试图用“*性价比”拉动消费频次。
更重要的是,鸣鸣很忙正在快速推进自有品牌,它把产品划分为“红标”和“金标”两大系列,前者主打*低价,后者强调高品质。在零食品类中,它已经推出了无糖茶、风干牛肉干、纯牛奶等自有品牌产品,并通过减少品牌溢价来降低价格,这种模式很像山姆会员店,但目标人群却完全不同——鸣鸣很忙想服务的是“普通老百姓”。
省钱超市听起来像是一门好生意,但现实并不简单。鸣鸣很忙的这次扩张,意味着它的业务模型正在发生深刻变化。从单纯卖零食,到做全品类零售,它面临的竞争对手也不一样了。
过去,它的对手是良品铺子、三只松鼠等品牌零食企业,如今则要直面社区便利店、大卖场,甚至拼多多这样的线上低价巨头。而零食的高周转、高毛利,能支撑低价模式,但日化、鲜食这些品类,供应链复杂,损耗高,毛利远低于零食,如何平衡价格战与盈利能力,是一个难解的问题。
另一个挑战是加盟模式。鸣鸣很忙目前的1.5万家门店,绝大部分是加盟店,这种模式让它扩张极快,但管理难度也大。对于加盟商来说,零食是标准化产品,采购和销售相对简单,而超市涉及生鲜、日化等复杂品类,运营难度陡增,供应链管理和损耗控制都需要极强的能力。鸣鸣很忙如何确保加盟商能适应新模式,如何在扩张的同时保证盈利,这些都是悬而未决的问题。
不过,这场变革也并非毫无胜算。
近年来,低价零售正成为市场趋势,从山姆、盒马的会员制折扣,到拼多多的百亿补贴,再到胖东来的低价零售神话,消费者越来越看重价格。
鸣鸣很忙的省钱超市,某种程度上就是一个线下版的“拼多多+山姆”,它用规模效应和供应链能力,试图在社区市场重构零售格局。对于消费者而言,这是个好消息,毕竟,没有人会拒绝更便宜的商品。
鸣鸣很忙的省钱超市,还在路上。它的未来,可能是中国社区零售的一次革命,也可能是一场被现实击碎的梦想。
但无论如何,它正在用自己的方式,重新定义零售业的游戏规则。
值得一提的是,同样在3月3日,三只松鼠发布公告称,公司拟投资设立全资子公司芜湖第二大脑咖啡有限公司,用于孵化“第二大脑”新子品牌,聚焦咖啡品类。
该全资子公司目前已完成工商登记并取得营业执照,注册资本500万元。
据媒体报道,目前“第二大脑”已经在三只松鼠总部办公楼开设了门店,但是只对员工开放。
自去年12月份开始,三只松鼠子品牌孵化进度加速,已先后设立“巧可果、围裙阿姨和金牌奶爸”子品牌。
“零食圈”的新闻不断,热度不减。量贩零食的尝试和变革也才刚刚开始,最终将走向何方,没有人知道答案。
【本文由投资界合作伙伴微信公众号:灵兽授权发布,本平台仅提供信息存储服务。】如有任何疑问,请联系(editor@zero2ipo.com.cn)投资界处理。




