为什么全国各地的古镇,正在批量倒闭?
答案或许不是它亏本做不下去,而是一开始压根没打算做成。
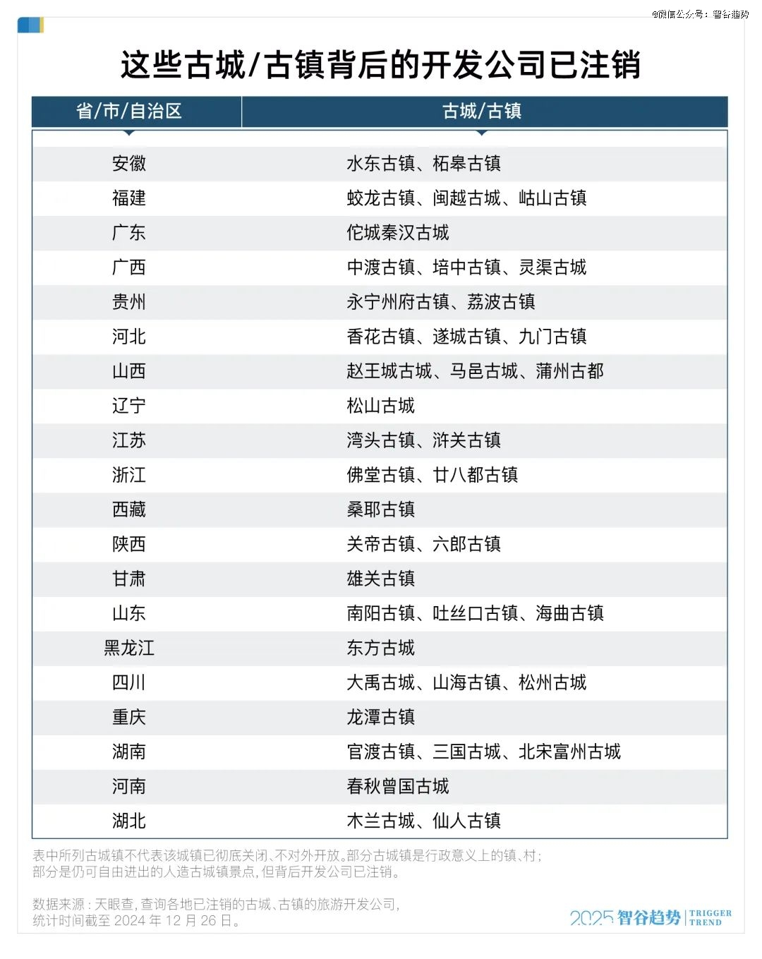
天眼查数据显示,全国有几十个古镇的背后开发公司已经注销跑路。从南到北,从东到西,各省均有分布。

还有一些古镇,背后开发公司没有注销,但实际业务已经叫停了。比如位于济南市长清区的宋风古镇,就成了当地有名的烂尾楼,人迹罕至,杂草丛生。
为什么搞得如此狼狈?
“人造古城”陷入窘境,问题在“还是在“人”。
这不是阴谋论,《焦点访谈》最近就曝光了湖南张家界,耗资24亿建大庸古城,日均游客不到20人,四年累计亏损超10亿,濒临破产,当地承认是“决策失误”。
知名评论员“关不羽”却提出了一个大胆猜想:整个大庸古城项目,会不会自始至终就是个高端的“资本局”?
仔细想想,项目开发失败了,但操盘者未必是输家,如果他们并不需要为这个失败的项目埋单。
那到底,谁为全国2800多个古镇项目买单呢?古镇亏损现象背后,暗藏哪些玄机?
01
就说这个大庸古城项目吧,张家界的旅游资源,“老天赏饭吃”都吃不完。
为什么要砸20多亿去折腾这个古城?还选了“大庸”这个冷门历史IP?
从立项到开工仅用了3个月,项目审批顺利到飞起。但前期策划不严谨为后期建设埋了不少雷,导致项目工期从550天拖延至5年,成本从18.8亿飙升至24.4亿。
建成后,198个商铺竟然只租出去四五家,而这些商家还没有缴纳租金。
购票人数也是一减再减。2024年上半年,大庸古城的购票人数只有0.23万人,同比暴跌接近82%。
从2021年到2024年,大庸古城持续亏损,亏损额度超过10亿元,*一个经营性盈利项目就是停车场。
按理说,大庸古城背后站着的可都是文旅资深玩家——老牌旅游城市张家界市的国资、老牌旅游业上市公司张旅集团,运营能力不该如此拉胯。
但现实就是如此荒诞,一个世界级旅游城市竟然搞出了现象级文旅烂账。
这不禁让人想起,青海省旅游投资集团股份有限公司(以下简称“青海旅投”)及下属13家公司集体破产清算,堪称“破产者联盟”。
从省级国资文旅平台到4.8亿注册资本清空,整个过程写满了荒诞,包括并不限于:
董事长、副书记、副总、总经理助理集体进去了;
2371万投了一个没有产权的营地,3000多万元买了个“资不抵债”的公司;
一千多万搞了一个审批漏洞百出的汽车融资项目……

从大庸古城,到青海旅投,故事简直不要太相似。
不调研、少论证,只要“拍板快”,立项就能上。项目没人管,亏了没人问,领导调走就算完事。
投资节奏比游客入园还快,出了事才想起“我们是不是忘了算账?”
或许,有些人从来就没指望古镇、古城项目真能盈利。
轻飘飘一句“决策失误”,那是因为他们花的不是自己的钱。
比如大庸古城投资20多个亿,要么是从金融机构借来的,要么就是“外财”(财政转移资金)。
2015年前后文旅热,从中央到地方都有大量的转移支付的配套资金,为文旅项目提供了启动资金,再加上国资有政府信用背书,为这些项目打开了金融渠道的闸门,这钱不拿白不拿、不借白不借。
《旅界》的一篇文章就犀利点出,他们把旅游当成了“借壳搞基建”的渠道,讲文旅的壳,做财政的钱,干地产的活,收资产的账。
02
所以,为什么全世界只有中国热衷搞仿古文旅小镇?
为什么明明全国真正有历史文化底蕴的名镇不过312家,硬是被开发出了2800多个古镇项目?
要知道全国总共只有2844个县级行政单位,相当于每个县都标配一个“古镇”,实在是太滥太泛了 。
没有古建筑,也要东拼西凑个古镇出来?你以为是商周古镇,细看竟然是“上周”古镇。
各种古镇相似度高达99%,吹的都是想你的风,吃的都是烤肠臭豆腐,卖的都是义乌小商品。
局外人痛心疾首批评“跟风建设”“决策失误”时,局内人笑而不语。
这些仿古文旅项目的症结在于:成败的评判标准已然扭曲。实际效益无关紧要,流程合规性成了*标尺。项目启动有批文,考察过程存影像,启动仪式有排场,资金支出有单据——这便构成了亮眼的“任务完成证明”。
客流量达标了吗?收益目标实现了吗?长期生存有保障吗?这些难题,自然移交给了继任者。
问题的关键,在于底层逻辑的错落。你以为他们搞的是市场化文旅公司,实际上他们谋求的是升官渠道。
电视剧《人民的名义》早就拍出来了,当高育良书记被问到美食城项目时,他大方承认:就是政绩工程,当年的经济滑坡了,要大力发展第三产业,这美食城就匆匆上马了。认识不足啊。
说到底,当旅游变成政绩的嫁衣,纵然是老天爷赏饭吃,再*的山水也只能沦为资本游戏的背景板。
03
当然,也有一些古镇是符合市场规律、为游客服务的。
典型案例是浙江乌镇。
很多人可能不知道,三十年前的乌镇其实是浙北的穷困区,交通落后,屋旧人稀,破败凋零。艺术家木心曾痛心地描述故乡:“这是死,死街……”发出“永别了,我不会再来”之叹。
1999年,桐乡市决定实施乌镇古镇保护与旅游开发工程,由陈向宏担任项目负责人。经过科学合理的规划和一系列市场化运作,乌镇内外形象全面升级,打造了“乌镇戏剧节”“世界互联网大会乌镇峰会”等文化IP,吸引了全球各地的游客。作家木心也最终落叶归根,如今乌镇的木心美术馆成为打卡胜地。
2016 年到 2019 年,乌镇每年的客流量都基本达到千万量级,*钱的时候,一年营收高达 21.79 亿元,净利 8.07 亿元 。
功成后,有人问陈向宏究竟有何心得,他指着心脏回答:
“我们要做的不是复制建筑,而是延续文明的心跳。”
【本文由投资界合作伙伴微信公众号:智谷趋势授权发布,本平台仅提供信息存储服务。】如有任何疑问,请联系(editor@zero2ipo.com.cn)投资界处理。





