2025年开始,具身智能的热度从未掉下来。而当2025年刚过半,一家刚在年初登上春晚舞台的机器人公司,便率先启动了上市进程。
继一周前智元机器人传出拟21亿元收购一家A股上市公司后,宇树终于也坐不住了。据7月18日中国证监会官网消息,宇树科技已于2025年7月7日签署上市辅导备案报告,并由中信证券担任辅导机构。这意味着该公司很有可能计划冲向A股。

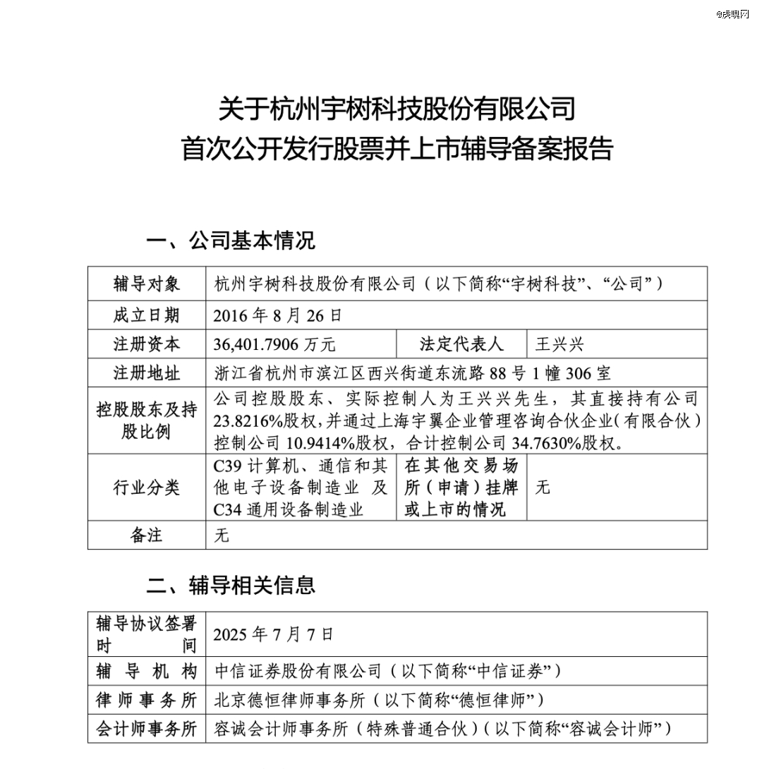
根据《关于杭州宇树科技股份有限公司首次公开发行股票并上市辅导备案报告》显示,公司控股股东、实际控制人为王兴兴先生,直接持有公司23.8216%股权, 并通过上海宇翼企业管理咨询合伙企业(有限合伙)控制公司10.9414%股权,合计控制公司34.7630%股权。
另外,据该报告显示,辅导机构2025年10月至12月对宇树科技是否达到发行上市条件进行综合评估,并协助公司按相关规定准备首次公开发行股票并上市申请文件。
值得注意的是,这家机器人明星公司如今估值已超百亿元人民币。此前有媒体消息称,宇树科技已于近期完成C 轮融资,由中国移动旗下基金、腾讯、锦秋、阿里、蚂蚁和吉利资本共同领投。尽管具身智能赛道在中国的热度还不超过一年时间,但像宇树科技这样超百亿元估值的公司还不止一家。
上周,智元和宇树共同中标中移(杭州)信息科技有限公司人形双足机器人代工服务采购项目,中标金额为1.2亿元。其中,采购包1为全尺寸人形双足机器人,预算为7800万元(含税),最终中选人为智元机器人;采购包2为小尺寸人形双足机器人、算力背包、五指灵巧手,预算为4605万元(含税),中标人为宇树科技。这笔超亿元的大单也打破了国内具身智能领域的中标金额纪录。而与宇树一同中标的智元机器人,如今的估值就已经达到150亿元。
不过,宇树科技与智元机器人的商业模式并不相同。宇树科技自成立以来便采取ToB和ToC市场兼顾的策略。
高工机器人产业研究所数据显示,“2024 年宇树机器狗年销量高达 2.37 万台,约占全球市场 69.75% 的份额,”并占领教育、工业、农业等领域。而在ToC市场方面,宇树机器人更是炙手可热。自从登上了春晚舞台,宇树机器人Unitree H1 和 G1 人形机器人从2025年开始上线后便迅速售罄,尤其是 G1 机型以 9.9 万元开启预售,黄牛价竟炒到 88 万元。
在2025年夏季达沃斯论坛上,宇树科技创始人王兴兴也透露了近期的盈利数据,他表示,“宇树的年度营收已经达到‘十来亿元’,员工规模大概有1000人。”然而,关于这一数据的真实性并无官方的报告来证实。但可以确定的是,宇树科技已连续五年盈利。
今年,有媒体对宇树科技的招投标项目进行过调查统计,结果显示,过去五年,宇树科技与中国政府及高校达成的合同数量至少90份,总金额逾3900万元人民币,其中超半数收入来自2024年。而对此数据,虎嗅向宇树科技官方求证,截至发稿,宇树方面暂无回应。
而在融资方面,宇树科技自 2016 年成立以来成绩斐然,背后集结了众多实力不凡的投资方。其中国资方面背景包括深创投、中网投等;产业方面背景包括美团龙珠、海克斯康、吉利汽车;除此之外,就在2025上半年,腾讯、阿里、蚂蚁集团、中国移动、小米等巨头也纷纷入局。
然而,在宇树的融资的最早期阶段,却并没有太多人看好。原因很简单,王兴兴的背景并不符合国内投资人的预期。通常情况下,投资人选择具身智能领域创业团队,学历背景是最为看中的一项,其次是技术背景和产业背景等等,再加上具身智能又是一项软硬件结合的技术,因此,对于宇树科技的创始人王兴兴来说,他并没什么优势。
所以在最早期阶段,宇树拿到的*笔融资,甚至都不来自机构,而是尹方鸣的200万元个人投资,占股 20%,这也算是宇树的种子轮融资。不过这笔资金在其创业起步阶段起到了极为关键的作用。后来,到2020年8月,尹方鸣拿着5倍收益的“回报”退出股东行列。
然而,到了2017年,也就是宇树科技成立的第二年,该公司依然没有成为投资机构的主流选择。那一年,极客公园创始人张鹏攒聚,召集了投资界里的各方大佬,包括雷军、王兴、周源、宿华,希望帮助宇树科技完成一笔正式的融资。只可惜,这场聚会结束后,只有张鹏投资了宇树。

直到2020年初,宇树才真正意义上进入到大众视野。2019年末,红杉中国投资了宇树科技的Pre-A轮,彼时宇树科技的定位还是一家高运动性能机器人制造商,因为当时具身智能的概念还并未在国内兴起。
后来,顺为资本、经纬创投、深创投、源码资本等知名投资机构才加入到宇树科技的股东行列。
在2024年上海大学开学典礼上,王兴兴坦诚地讲起了自己上学时的经历,他说,我小的时候极其内向,“从小记事起,我充满了对自我的怀疑和焦虑,怀疑我是不是真的不够聪明,我是不是能力不行,永远比不上别人。”但从几岁开始,王兴兴就对科技极度痴狂。
为了做机器人,王兴兴甚至在硕士期间主动申请了延毕。“我带着我以延期毕业为代价的作品参加了上海的一个创业比赛,幸运地拿了总分二等奖,获得了八万块钱的奖金,这算是我自己赚的*桶金。”他说道。
值得注意的是,王兴兴在上海大学的演讲时间是2024年秋季,但直到宇树科技登上春晚后,这一演讲才被人翻出。有不少人评价说,是他对机器人的极度痴迷才把王兴兴推到了聚光灯下。
【本文由投资界合作伙伴虎嗅网授权发布,本平台仅提供信息存储服务。】如有任何疑问,请联系(editor@zero2ipo.com.cn)投资界处理。





