进入2025年,科技巨头们在AI基建上可谓是壕无人性,投入常常以千亿美元为单位。
美东时间8月15日,OpenAI CEO奥特曼表示,未来公司将投入数万亿美元夯实AI基建,用于支持各项人工智能服务。
上个月,Meta CEO扎克伯格也表示,Meta将斥资数千亿美元建设几个大型AI数据中心。
据统计,2025年年初以来,中 美欧等国家和地区纷纷宣布千亿美元以上资金规模投向AI基建领域。
在AI数据中心产业链中,冷却系统是上游设施层的关键部分。根据SemiAnalysis,新建数据中心主要包括四大类开支:土地与建筑主体、冷却系统、电气系统和室内装修。
其中,冷却系统是第二大开支,冷源生产端占AI数据中心建设投资约为15%(不含IT设备),泵与管道系统占7%,末端设备占10%。
然而,面对一个如此有前景的市场,人们却发现,从前主流的风冷技术已无法满足AI数据中心日益增长的散热需求。
因此,下一代冷却技术——液冷,开始了它的“狂飙”。
01
液冷已成为服务器的“必选项”
数据中心服务器机柜的功率密度在AI需求的驱动下迅速增加,已从每个机柜10kW扩展至超过120kW。传统的风冷技术因其物理局限性已无法应对这一趋势。
风冷的热传递能力有限,其能够有效冷却的机柜功率密度上限约为40–50kW。一旦超出此范围,就需要巨大的风扇和风道,导致风扇功率随气流呈指数级增长,机柜尺寸变得笨重,组件故障风险也随之上升。
即便是像背板热交换器(RDHx)这样的增强型风冷方案,也会引入复杂性、增加资本支出并带来高昂的风扇能耗代价。同时,芯片本身的发热量也在激增,例如英伟达H100芯片的热设计功耗已达700W,其后续产品功耗将超过1500W,这已远超风冷的处理能力。
经济和环境因素也迫使行业寻求替代方案。随着美国数据中心的电力需求预计在五年内从25吉瓦增长三倍至80吉瓦,巨大的能耗压力迫使行业从根本上重塑架构。
因此,液冷技术因其*的散热效率成为必然选择。首先,在散热能力上,液冷效率远超风冷。由于水的热导率是空气的23倍以上,单位体积可吸收的热量约为空气的3243倍,能实现更高的传热量和热流密度。
液冷支持更高的部署密度。因无需为风扇预留大量空间,计算单元可以部署得更紧凑,减少了数据中心占地面积,这一优势在单机架密度超过20kW后变得尤为明显。
从节能和成本角度看,液冷通过直接吸收核心硬件热量,减少了风扇、空调等设备的能耗,能有效降低数据中心的PUE值和总拥有成本(TCO)。
因此,《EE Times》有文章就表示:“电信运营商、工业企业、大型企业、主权机构和研究组织都得出了相同的结论,即液冷不是一种优化选项,而是一个先决条件。“
02
液冷的三种技术路径
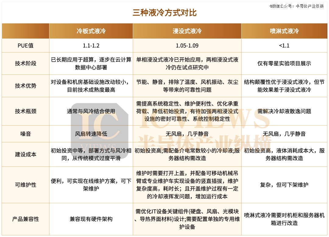
按服务器内部器件是否直接接触冷却液,液冷可分为间接接触式和直接接触式。
间接接触式的冷板式液冷,通过将装有冷却液的冷板贴附在发热器件上进行热量交换。其散热效果较风冷明显提升,但存在温度分布不均的问题,通常需要与风冷结合使用。
直接接触式液冷主要包括喷淋式液冷和浸没式液冷。喷淋式是将冷却液直接喷淋到器件上,散热较为均匀,效果优于风冷但弱于浸没式液冷。
浸没式液冷是将IT设备完全浸没在不导电的冷却液中,通过液体流动或相变带走热量,是目前散热性能*的方式。然而,浸没式技术难度最高,面临着冷却液选择、设备长期可靠性以及后期运维等诸多挑战。

目前,冷板式液冷是国内交付体量*、应用最成熟的液冷方式,从风冷方案过渡改造的变动最少,相较于其他液冷方案价格更低,是当前数据中心的液冷*。
03
大厂在抢供应商
目前,液冷市场正处于急速扩张的阶段。
根据TrendForce最新液冷产业研究,随着NVIDIA GB200 NVL72机柜式服务器于2025年放量出货,云端业者加速升级AI数据中心架构,促使液冷技术从早期试点迈向规模化导入,预估其在AI数据中心的渗透率将从2024年14%,大幅提升至2025年33%,并于未来数年持续成长。
今年,SemiAnalysis和Dell'Oro Group都预测,在AI、边缘计算和可持续发展需求的推动下,行业将迅速向机箱级和芯片级直接液冷(direct-to-chip)架构转型。预计液冷支出将以14%的年复合增长率(CAGR)增长,到2029年将超过610亿美元,即便芯片级和全浸没式液冷系统在可扩展性和维护方面面临限制。
科技巨头们在建设AI数据中心时,已经为液冷系统留好了位置。同时,相关的标准也在建立中。
根据TrendForce,目前,北美四大云服务商正持续加码AI基础建设,于当地和欧洲、亚洲启动新一波数据中心扩建,同步建置液冷架构兼容设施,如谷歌和亚马逊云服务已在荷兰、德国、爱尔兰等地启用具备液冷布线能力的模块化建筑,微软于美国中西部、亚洲多处进行液冷试点部署,计划于2025年起全面以液冷系统作为标配架构。
8月20日,英特尔宣布通用快接头互插互换联盟成立,标志着液冷生态系统互操作性迈出关键性一步。该联盟首批认证合作伙伴包括英维克、丹佛斯、立敏达科技、蓝科电气和正北连接五家企业。此次联盟成立旨在构建液冷行业统一标准。通过制定通用快接头规范,各厂商产品将实现互插互换功能。这一举措有望解决液冷系统兼容性问题,推动整个行业规模化发展。
而液冷的供应链厂商们则普遍反应,目前的产能已经满足不了市场需求了。
冷板制造商双鸿科技和奇鋐科技均报告了对液冷解决方案的强劲需求,两家公司都已着手增加制造能力。奇鋐科技表示,即使在产能满载的情况下,其目前订单量仍供不应求,这促使其持续扩建位于越南的工厂。
双鸿科技也对下半年的液冷前景表示信心。该公司目前正在泰国大力扩充产能,并计划挺进北美设立墨西哥生产基地。
液冷供应商台达电子也提到,其用于数据中心的液-气(L2A)冷却解决方案受到了强劲需求,该解决方案目前占据很高的市场份额,且供应仍然紧张。预计下半年将有新客户加入。得益于液冷解决方案出货量的增加,第二季度,台达电子基础设施事业部利润同比激增4.17倍。
04
中国液冷,未来可期
中国同样积极参与了这场由风冷到液冷的行业变革。
根据乐晴智库,当前“东数西算”工程要求新建数据中心PUE≤1.25,强制推动液冷普及。截至2025年6月,首批8个国家算力枢纽节点已建成150个数据中心,其中液冷数据中心占比超30%。
据中国信息通信研究院的最新测算,2024年我国智算中心液冷市场规模为184亿元,到2029年将达到约1300亿元,即5年将增长超7倍。
在市场与政策的双重驱动下,不少温控、热管理相关领域的企业,纷纷着手布局液冷赛道,并取得了亮眼的成绩。
英维克是精密温控节能解决方案和产品提供商,主营业务包含机房温控节能产品、机柜温控节能产品、客车空调、轨道交通列车空调及服务。
同时,英维克正在深度布局液冷赛道。该公司的一大核心优势是其英伟达产业链成员的身份,旗下UQD产品已被列入英伟达MGX生态系统合作伙伴。
英维克推出了Coolinside全链条液冷解决方案,实现了从工厂到数据中心的交付场景覆盖,并已为字节跳动、腾讯、阿里巴巴、中国移动等国内主要大型数据中心提供产品。
Wind统计显示,从7月24日开始的十九个交易日内,英维克累计涨幅高达113.28%;倘若再从4月9日年内低点算起,其更是已经上涨超190%。
高澜股份于2001年成立,自设立以来一直致力于热管理设备及控制系统的研发、设计、生产和销售。公司产品主要分为大功率电力电子热管理产品、高功率密度装置热管理产品、工程运维服务。
高澜股份是国内少数同时掌握冷板式和浸没式液冷核心技术的企业,能提供两种主流技术的数据中心液冷解决方案,满足从单机柜到超大规模数据中心的散热需求。
高澜目前在数据中心业务方面和字节跳动、阿里巴巴、腾讯、万国数据、浪潮、中兴、新华三、世纪互联、GE、Siemens、ABB等国内外知名客户建立了长期稳定的合作关系。其中,2024年重点完成*国内超算中心冷板式二次侧工程分包的交付;完成马来西亚数据中心项目冷板式液冷设备及相关配套设备交付。2025年给字节交付浸没液冷产品。
申菱环境是专用空调领域*,主营业务包括数据服务空调、工业空调、特种空调、公建及商用空调。
该公司自2011年起便超前布局液冷技术,是液冷系统解决方案专家,截至2024年上半年已拥有67项液冷领域专利。其技术方案覆盖冷板式和浸没式,可提供从干冷器、CDU到预制化管路等的端到端整体解决方案。其核心产品“风液同源大液冷系统”,能支持单机柜200kW以上的高密度散热需求,并可将数据中心PUE值降至1.1以下。
申菱环境与众多核心客户建立了深度合作关系。华为是其最重要的战略合作伙伴之一,华为AI昇腾芯片的规模部署直接带动了申菱液冷产品的需求。此外,该公司的客户还包括中国移动、电信、联通等运营商,以及腾讯、阿里巴巴、字节跳动、百度、快手等国内主要互联网和科技巨头。
【本文由投资界合作伙伴微信公众号:半导体产业纵横授权发布,本平台仅提供信息存储服务。】如有任何疑问,请联系(editor@zero2ipo.com.cn)投资界处理。





