01 产业链全景图

02 固态电池概念
现在常见的液态锂电池,其实已经差不多把原有材料能榨的潜力都榨干了,发展到了瓶颈:

如果把液体电解质换成固态的,就好像给电池装上了“能量升级引擎”。它不仅能让电池用上更大容量的正负极材料,还像给电池加了一层“智能安全防护网”,把液态电池里那些容易出问题的安全隐患直接解决掉。
这种材料的升级,其实就是拿到打造下一代电池的“钥匙”:能量更高、更安全、寿命更长。固态电解质像是搭了个新平台,让正负极材料突破原本液态条件下的限制;而界面更稳定,也相当于把潜在的“安全引信”拆除了。这样电池在释放能量和保证安全之间,终于能找到一个理想的平衡点,这也是未来电池技术突围的关键。

从成本角度看,固态电解质有几条路线,各有特点:硫化物像“性能贵族”,原料贵、成本高,但它的导电率和能量密度都很强,想追求*性能就得付出这个代价。聚合物复合电解质就像在做纳米级工艺品,分子设计和加工都很精细,但越精细越贵,所以制造成本被拉高。氧化物比较均衡,材料成本和工艺难度都处在中间位置,性能和经济性都兼顾,因此现在产业化里更受青睐。

03 上游产业链--固态电解质及原材料
固态电解质和它的原材料,就像是固态电池的“心脏”,能不能匹配更高能量的正负极材料,决定了这项技术能走多快、多远。
现在有几条技术路线在并行,每种都有优缺点:离子传导、机械强度、成本、界面配合度、化学稳定性等等,都不一样。
短期来看,氧化物更容易规模化;但从中长期看,卤化物和硫化物更有潜力。

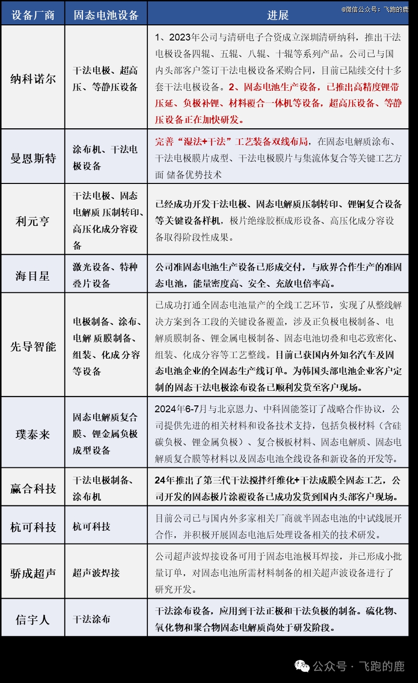
04 上游产业链——固态电池设备
固态电池在制造上和液态电池有一些相似点,但在成膜、电极和封装这些环节更复杂。

要走向量产,光有材料还不够,设备是关键桥梁。因为材料特性不同,电极制备、电解质成型、封装等环节都需要重新设计,其中电解质膜的精度和效率决定了商业化能不能跑通:

新趋势——等静压设备
固态电池的等静压工艺,通过多向均匀加压,把电芯压得更致密,解决界面空隙问题,提高离子传导和循环稳定性。

相比传统单轴压制,它能避免材料破裂和层间滑移,让结构更稳、更高效。温等静压可实现 95% 以上致密度,适应不同尺寸电芯,无需换模具就能一致化压制。

宁德在固态电池上研发和产线建设同步推进,政策支持助力落地。公司采用“硫化物+卤化物复合电解质”双路线,实验室硫化物样品能量密度已达 500Wh/kg。2025 年中试 20Ah 产线预计年底贯通,目标良率 65%,2027 年实现全固态小批量上车。
宁德在等静压工艺上专利布局完善,国产设备配套导入,截至 2025 年 8 月已公开 10 件相关专利,覆盖设备结构、自动化、参数控制和安全设计,技术高度自主可控。

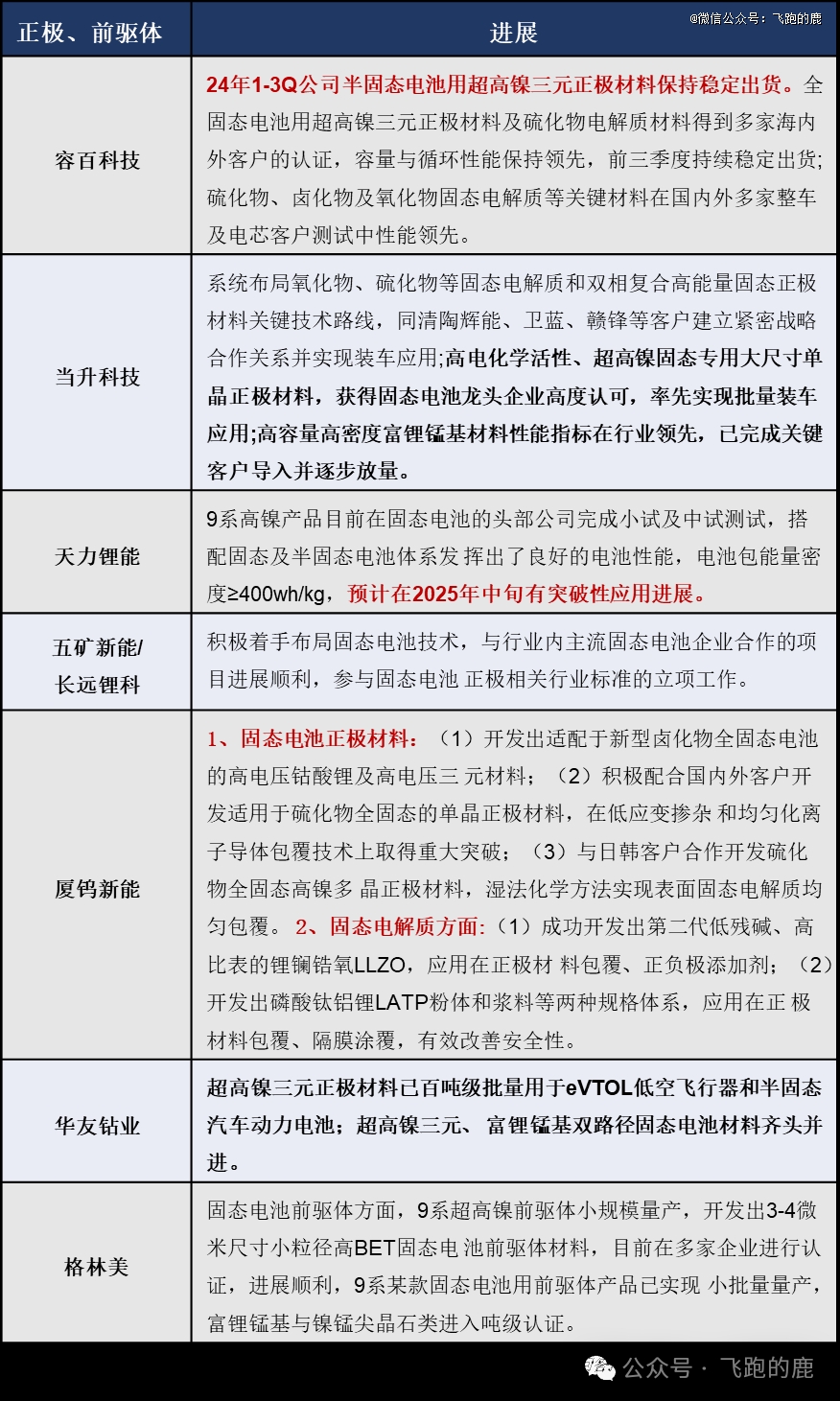
05 上游产业链--新型正极材料
固态电池的正极方向就是要更高比能和更高能量密度。跟液态电池比,正极材料差别不大,关键在于能不能和固态电解质配合好。就像精密仪器里的齿轮,只有咬合得准,系统才能顺畅运转。固态电解质能承受更高电压,相当于给正极材料搭了个“高压安全区”,让它能在更高电压下稳定工作,从而把能量装得更密。
现在研究的正极路线主要有高镍三元、镍锰酸锂和富锂锰基。富锂锰基算是理想选择:电压高、容量大、成本低,但它的问题是效率不高、容量和电压衰减快、倍率性能差,需要通过掺杂、包覆、表面处理等办法改进:

富锂锰基正极材料兼具高容量和低成本,有望成为下一代锂电池的主力正极。它放电容量超过 250mAh/g,电压高于 4.8V,同时安全性好、价格低,是很有潜力的新型材料。

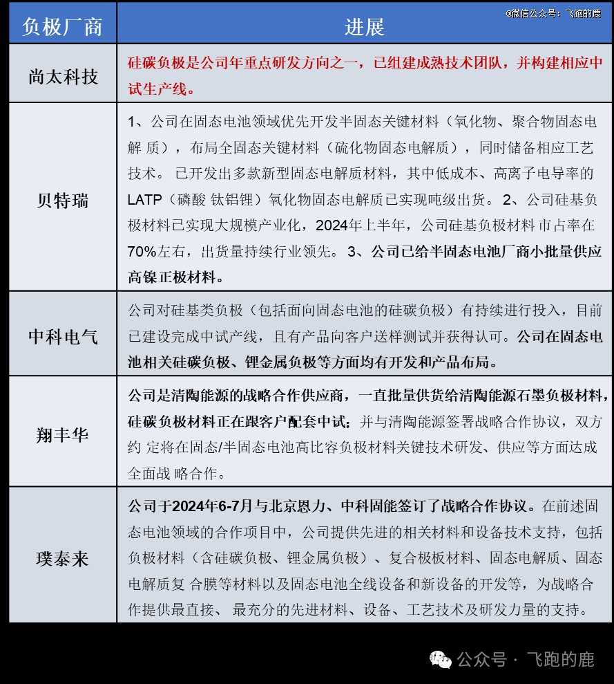
06 上游产业链--新型负极材料
负极材料的发展有一条很清晰的路:先是石墨,再到硅碳、硅氧,最后走向金属锂。
如果用金属锂做负极,电池能量密度能提升40-50%,性能会有明显飞跃。
现在固态电池的负极路线主要有三类:碳系、硅基和金属锂。其中金属锂容量大、电位低、重量轻,被认为是最终目标。


07 中游产业链
2026-2028 年是全固态电池量产的关键阶段,硫化物路线有望最早量产,但各路线都要解决界面和工艺问题。到 2029 年后,随着成本下降,行业进入成熟期,性价比将成为主导,氧化物和聚合物可能逐步替代成本更高的硫化物。预计到 2030 年,全固态电池产业规模将超千亿元,带动整体突破 1800 亿元。

行业格局
从全球格局看,中国企业参与最多,涵盖电池厂和车企;日本技术实力强,美国以初创企业为主,欧洲多与美企合作,韩国参与度相对较低:

国内来看,宁德时代、比亚迪占据约 60% 产能,专注氧化物和硫化物路线,定位高端车;卫蓝、清陶等第二梯队聚焦半固态电池,面向消费电子和特种领域。
目前固态电池正处在“产业化竞速”阶段。2024 年智己 L6 首次搭载准 900V 快充固态电池,率先落地应用。随后广汽、吉利、一汽、上汽等车企,以及鹏辉、中航、亿纬、宁德、国轩等电池厂商纷纷加码,加速从实验室走向量产。整体上,聚合物、氧化物、硫化物三条路线并行,随着工艺和成本逐步优化,未来产业化路径将越来越清晰:

08 下游产业链
应用举例-低空经济
以 eVTOL 载人飞行器为例,对电池的能量密度和功率密度要求很高,同时电池成本占比大,所以性价比也很关键。
数据看,2021 到 2023 年,我国 eVTOL 产业从 3.2 亿元增长到 9.8 亿元,就像坐高速电梯三级跳。按发展趋势,2024 年产业迎来商业化爆发,规模预计达到 32 亿元,2026 年进一步扩大到 95 亿元。近 97% 的复合增长率,让行业像飞行器一样沿陡峭上升通道快速扩张。
应用举例-机器人
机器人电池要容量大、体积小、重量轻,还要充电快。
容量方面,要保证续航至少 2 小时以上,服务型机器人对续航要求更高。

重量方面要尽量轻,人形机器人可以稍微重一些。

充电方面,需要支持 3C 以上快充,1-3 小时就能充满。


09 核心公司介绍(举例)
09-1 清陶能源和上汽紧密合作
清陶能源自 2016 年成立以来发展迅速,在多地布局研发生产基地,并获上汽、北汽、广汽投资,上汽成为*大股东,公司估值超 200 亿。
2024 年 5 月,智己 L6 搭载清陶*代半固态电池上市。这款电池采用聚合物-氧化物复合固态电解质,保留少量液态电解质,延续成熟工艺,同时提升安全性和能量密度。正极包覆高镍三元材料,负极为复合硅碳,封装方形铝壳兼顾安全和结构强度。
上汽和清陶合作推进全固态产业化:2025 年贯通产线,2026 年量产和样车测试,2027 年实现规模化装车。合资公司上汽清陶将建设首条全固态量产线,一期产能 0.5GWh,为量产铺路。

09-2 卫蓝新能源在动力电池和储能电池两条赛道同时发力
卫蓝新能源专注氧化物路线,2016 年由院士团队创立,业务覆盖新能源车、储能和低空动力三大领域。
在新能源车方面,公司 360Wh/kg 高能量密度电芯像“动力心脏”,单次续航超 1000km,2023 年底已量产并交付蔚来,多家头部车企已下订单。储能方面,280Ah 高安全电芯像“防护盾”,批量供货三峡、国电投等大型项目。低空动力方面,320Wh/kg 高能量密度电芯为无人机、机器人等提供轻量化动力解决方案。
三大板块像三轮驱动,依托氧化物材料特性,在动力和储能赛道同步推进,展示技术转化能力。

【本文由投资界合作伙伴微信公众号:飞跑的鹿授权发布,本平台仅提供信息存储服务。】如有任何疑问,请联系(editor@zero2ipo.com.cn)投资界处理。
旗下微信矩阵:















