旗下微信矩阵:

具身智能大热,工业自动化部署如何应变?

2025-09-05 13:56 ·      

2025年堪称“具身智能”的爆发之年,刚刚落幕的世界机器人大会即为最 佳印证。从占据新闻头条的仿生与人形机器人表演,到模拟产线中尝试分拣搬运的测试机,“像人一样行动”的愿景仿佛触手可及。形态各异的机器人正加速迈向场景学习与落地应用,同步推高市场期待——“更聪明”、“更通用”成为行业共同的关键词。

中国机器人行业正站在一个新时代的入口,AI与先进机器人深度结合已然到来。 对于制造业企业而言,在关注人形机器人风起云涌的同时,更需深刻理解当前多元化机器人技术的本质差异,从而制定精准的部署策略,确保企业在转型浪潮中赢得先机。

AI技术推动“先进机器人”演进

先进机器人是机器人系统的最新演进,优傲机器人(以下简称“优傲”)对它的定义是需要具备三项核心能力:

1. 自主学习并执行复杂任务的能力

2. 适应不同工具、物体、环境的交互能力

3. 在真实动态环境中安全导航与作业的能力

先进机器人的技术发展目标非常清晰,即高效、安全地执行重复、危险、枯燥,甚至对人体有害的任务。协作机器人技术正是这一理念最明确的体现之一。

机器人能力的跃迁,核心在于 AI、机器学习与强化学习的突破,算法让机器人能够自主决策、从经验中迭代进化,自主性大幅提升。与此同时,新一代传感器(如多模态传感器)以及受生物启发的柔性/触敏执行器,支撑了精细操控能力与毫秒级任务响应能力。而模块化机器人平台与具身智能的融合,进一步增强了机器人技术的适应性,使其能够更自然地与人交互、融入工作流并适应各种作业环境。

技术演进加速机器人职能分工

在“先进机器人”的广阔图景中,技术演进正促使不同形态的机器人走向更清晰的职能分工。人形机器人作为备受瞩目的新一代形态,其设计初衷是应用于那些需要人类外形以增强互动,或适应人类基础设施的场景,也就是非结构性的场景。其*目标是创造出能如人类般自由行动的机器人,例如能够自主移动到任何工作站,使用为人类设计的工具,学习并执行任务等。

回归工业场景,面对高速迭代的机器人技术,制造业企业在规划自动化路径时,应摒弃单一技术路线思维,而是根据具体任务需求,从任务特性、技术要求、成本效益以及技术成熟度与集成可行性等维度进行综合评估与选型。

例如,针对固定工位的结构化作业(如精密装配、重复搬运),可选用协作机器人或高精度工业机器人;针对物料转运、产线巡检、异常响应等移动性任务,则由自主移动机器人承担;对于需要同时具备移动能力和操作能力的任务(如跨工位物料抓取与设备操作),则可考虑复合移动机器人技术。未来,面向更复杂的非结构化环境(如维护检修、非标物流)且需要高度适配人类设施的场景,人形机器人技术也可能成为探索方向。唯有基于对应用场景和技术的深刻理解,在恰当的阶段引入匹配的技术方案,企业才能有效释放自动化潜力,切实提升生产力并增强生产制造的敏捷性。

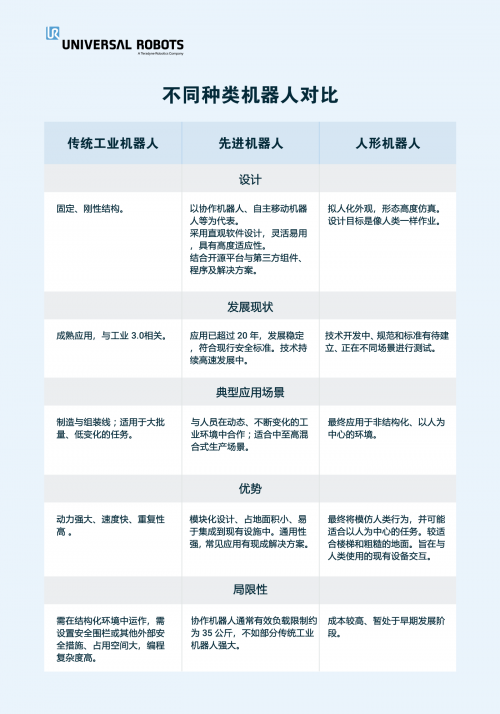
以下表格对比了传统工业机器人、当前主流的先进机器人(以协作机器人为代表)以及新兴的人形机器人的关键维度:

为帮助制造业企业深入理解先进机器人技术现状、厘清部署路径,优傲即将发布最新白皮书《先进机器人技术在敏捷可扩展制造中的愿景与现实》。该白皮书将对当前应用最广、关注度最高的机器人技术进行全面技术分析与系统梳理,为企业拥抱“先进机器人”时代提供务实指导。-完-

关于优傲机器人 

优傲机器人是一家卓 越的协作机器人制造商,产品广泛应用于各行各业及教育领域。优傲机器人的使命非常简单:任何人在任何地方都能实现自动化。至今,优傲机器人已在全球范围内销售超过100,000台协作机器人。 

得益于PolyScope软件的出色性能,优傲机器人成功打造了用户友好的操作界面,并通过系统的培训、全面的服务以及广泛的协作机器人生态系统,为我们的客户提供了众多创新解决方案和多样的选择。优傲机器人隶属于泰瑞达集团机器人事业部。泰瑞达(纳斯达克股票代码:TER)是全球自动测试设备和先进机器人技术的卓 越供应商之一。 

(免责声明:本文转载自其它媒体,转载目的在于传递更多信息,并不代表本站赞同其观点和对其真实性负责。请读者仅做参考,并请自行承担全部责任。)