在情感需求与科技创新的双重推动下,AI陪伴市场正迎来加速发展期。
这一趋势的背后,既有社会结构的深刻变化,也有人群情感需求的集体转向——
孤独感蔓延:全球约25%的成年人经常感到孤独,孤独指数持续上升,情感陪伴正成为新型刚需;
老龄化与空巢化叠加:2024年中国65岁及以上人口已近2.2亿,占比达15.6%,《经济观察报》调研显示,独居老人占比达21.4%,并持续上升;
儿童情感与教育需求共振:尽管城市家庭科技产品渗透率高达94%,但仅28%的家长认为其能替代部分陪伴功能,产品与真实需求仍存在显著落差。
多重因素叠加下,AI陪伴正从“智能设备”走向“情感伙伴”,从功能导向迈向温度驱动——在人与智能的交互中,科技开始学会“共情”。
不同群体对AI陪伴产品的需求差异?
整体来看,消费者对AI陪伴产品的核心关注点集中于三大维度:是否具备多样化且实时的互动能力(15%)、是否存在潜在的隐私泄露风险(12%),以及能否实现深层次的情感互动与共情(12%),且儿童和老年群体对于AI陪伴产品在主动问候/提醒/建议活动、健康监测、行动监护/紧急呼叫、根据偏好建议娱乐活动等方面的功能也较为注重。细分来看,不同年龄层对AI产品展现出鲜明的差异化需求。青年群体对虚拟形象的审美价值和情感投射尤为重视,例如:AI虚拟故事角色(23%)、AI虚拟伴侣(20%)、AI心理顾问(19%)、AI游戏陪玩(16%)、AI虚拟偶像(13%)等;儿童和老年群体则更偏好具备物理实体的AI陪伴产品,主要为人形机器人、可穿戴设备和动物玩具等非人形机器人产品。

来源:头豹研究院
AI陪伴市场有哪些参与者?
(1)AI陪伴应用赛道:全球活跃且产生收入的产品达337款,其中超20%的应用与虚拟伴侣相关。目前排名前10%的应用贡献近90%的收入,市场集中度高,代表产品有Replika、LoveyDovey等海外品牌和Taikie、Linky等国产品牌。


来源:头豹研究院
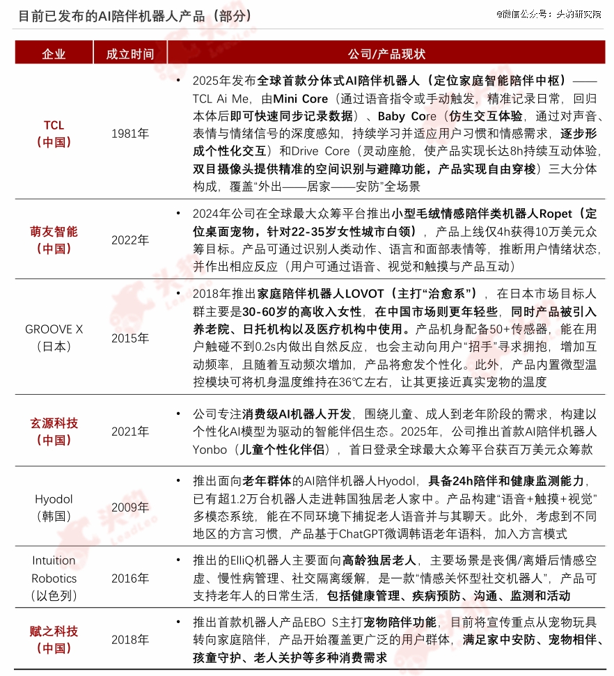
(2)AI陪伴机器人赛道:目前产品多为桌面机器人,如萌友/灵起/灵童等国产品牌、Mixi/Embodied等海外品牌。从定位看,国产品牌多聚焦儿童/家庭场景,以Hyodol/Intuition Robotics/Tombot为代表的海外品牌则更关注老年群体。

来源:头豹研究院
【本文由投资界合作伙伴微信公众号:头豹研究院授权发布,本平台仅提供信息存储服务。】如有任何疑问,请联系(editor@zero2ipo.com.cn)投资界处理。
旗下微信矩阵:
















