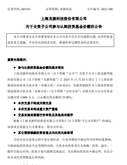
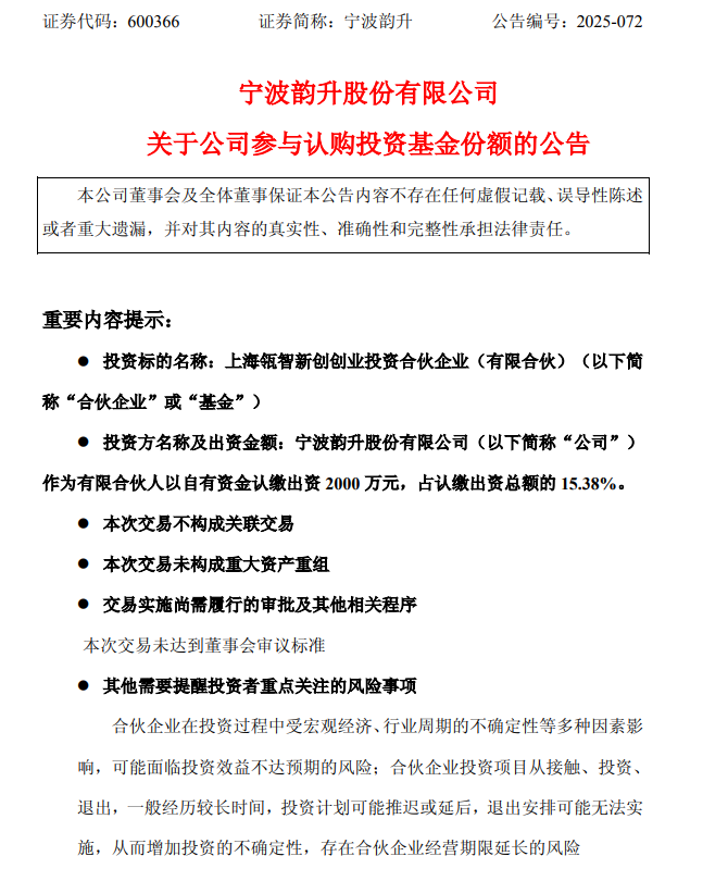
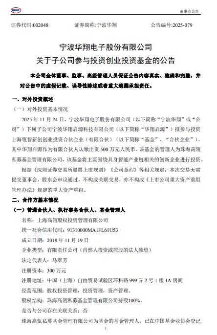
投资界(ID:pedaily2012)11月25日消息,龙旗科技、宁波韵升、宁波华翔三家上市公司相继公告称,公司或子公司拟参与投资上海瓴智新创创业投资合伙企业(有限合伙)(下称“瓴智新创”),该基金的管理人为珠海高瓴私募基金管理有限公司,将主要围绕具身智能产业链相关的创新企业进行投资。



公告显示,作为瓴智新创的有限合伙人,龙旗科技子公司拟以自有资金认缴出资3000万元,占认缴出资总额的23.08%;宁波韵升拟以自有资金认缴出资2000万元,占认缴出资总额的15.38%;宁波华翔子公司拟认缴出资500万元,占认缴出资总额的3.85%。
根据协议,瓴智新创为创业投资基金,原则上投早、投小,将主要对具身智能产业链相关的创新企业进行直接或间接股权投资、准股权投资或从事与投资相关活动。投资范围包括但不限于上游关键原材料及零部件,如伺服系统、电机、控制器、减速器、传感器等;关键软件系统及人工智能算法等;中游机器人本体制造与集成,及机器人下游应用解决方案等。
瓴智新创的经营期限为10年,自首次交割日起的前5年为合伙企业的投资期。为实现合伙企业投资项目的有序退出,执行事务合伙人可自行决定延长经营期限2次,每次1年。
对于此次参投瓴智新创的用意,三家上市公司表示,公司此次签订的合伙协议有利于帮助公司借助专业投资机构的资源及投资经验,储备优质标的,降低投资风险,进一步提升公司竞争实力。
瓴智新创的LP还包括上海瓴智新创企业管理合伙企业(有限合伙)、武汉高瓴和钧企业管理咨询合伙企业(有限合伙)、智元创新(上海)科技股份有限公司(即智元机器人)、李蓓、嘉兴沃赋致欣股权投资合伙企业(有限合伙)等。
其中,上海瓴智新创企业管理合伙企业(有限合伙)成立于今年6月,由智元机器人与高瓴共同投资。智元机器人、武汉高瓴和钧企业管理咨询合伙企业(有限合伙)、上海高瓴股权投资管理有限公司对该基金的出资比例依次为50%、40%和10%。

点击获取更多LP资讯
本文来源投资界,原文:https://news.pedaily.cn/202511/557763.shtml
旗下微信矩阵:
















