2025年进入尾声,年初刷屏的“半导体十大技术趋势预测”也到了交答卷的时刻。2nm、HBM4、先进封装、AI 处理器、智驾芯片、量子处理器等核心方向,始终是行业关注重点。这一年来,这些预测的 “进度条” 究竟走了多少?今天一起顺着时间线,拆解十大方向的真实进展。
01
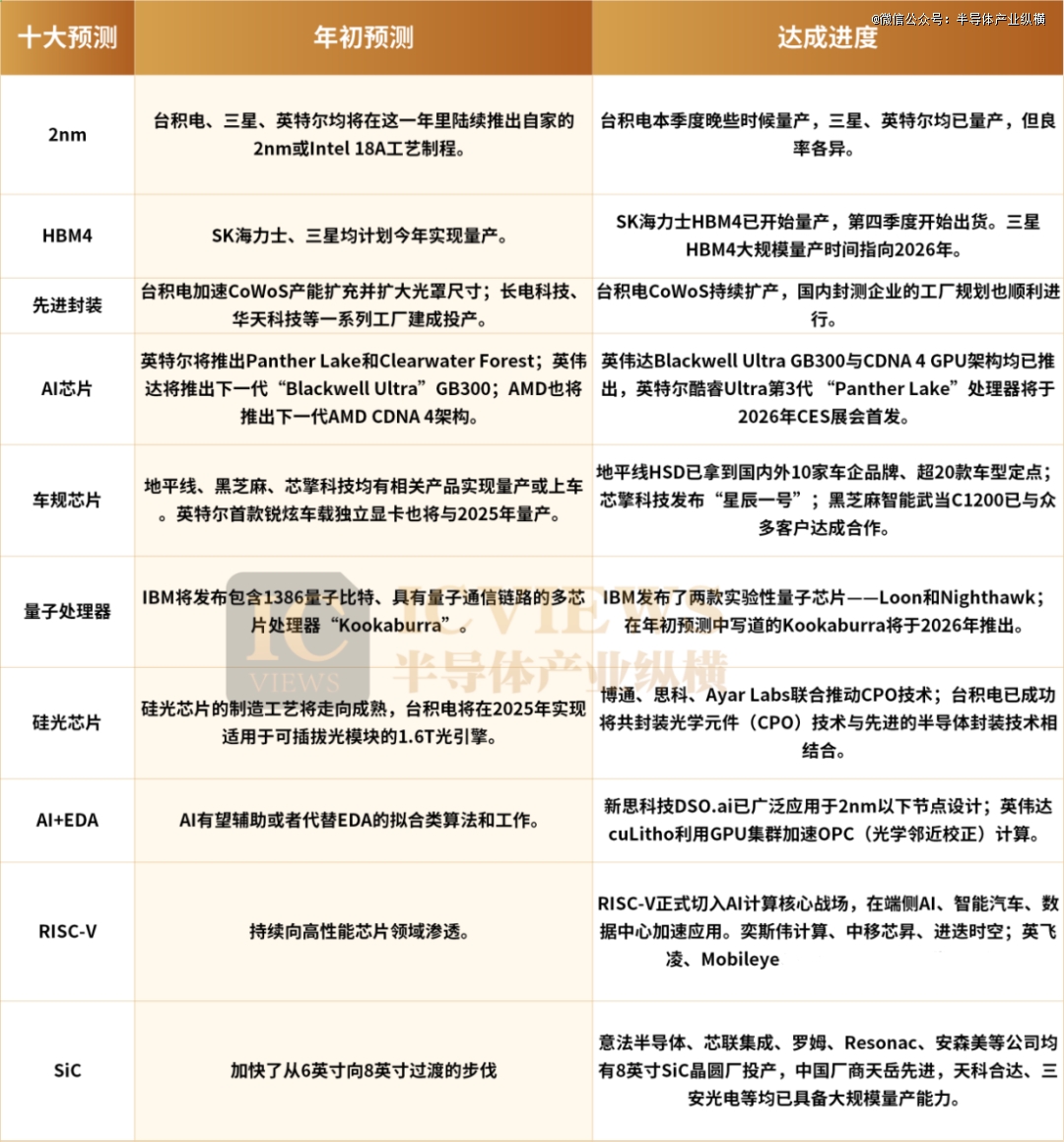
半导体十大预测,兑现几何?

2nm:从“谁先量产”到“谁能稳定交付”
年初普遍预测2025年将是2nm工艺的“量产元年”。如今来看,这一目标基本实现,但需打上一个“阶段性”的标签。
此前预测中,台积电、三星、英特尔均计划于2025年推出2nm或等效工艺(如Intel 18A)。如今来看,今年4月起台积电2nm开始接受订单预定,计划于第四季度晚些时候量产,客户包括苹果、英伟达、AMD、高通、联发科头部芯片厂商。
台积电董事长魏哲家表示2nm 芯片的需求已经超过 3nm 一代。为满足不断增长的订单需求,台积电正规划扩充生产能力。截至目前,台积电已规划共7座2nm晶圆厂,分别位于新竹科学园区(2座)与高雄楠梓园区(5座)。若新增的3座工厂顺利落地,其2nm工艺专用晶圆厂总数将增至10座。
三星电子* 2nm 工艺移动应用处理器 Exynos 2600 已正式启动量产,当前良率已稳定在50%-60%,但该消息在市场端未形成显著反响。核心原因或指向 2nm 工艺良率的不确定性,叠加此前其 3nm 工艺在量产阶段曾暴露的技术落地与成本控制问题,导致行业对这款旗舰芯片的规模化供货能力及市场竞争力保持观望态度。
英特尔18A工艺已在亚利桑那州的Fab 52工厂进入大规模量产。该工艺采用全环绕栅极晶体管技术和背面供电技术,实现了能效与密度的双重进步。
需要指出的是,“量产”并不等于“大规模供货”。目前2nm产能极为有限,主要服务于高溢价客户,距离消费级产品的普及仍有至少一年半载。真正的放量,还是要到2026年。
HBM4,SK海力士再度抢跑
如果说2024年是HBM3E的爆发年,那么2025年无疑是HBM4的启动之年。
今年9月,SK海力士在向英伟达等主要客户交付了12层HBM4样品6个月后完成了HBM4存储芯片的开发,进入了量产阶段。其HBM4产品将于今年第四季度开始出货,并计划于明年全面扩大销售。
三星电子与英伟达的HBM4供应价格谈判已进入最后阶段。三星电子正在避免导致其在 DRAM 领域失去主导地位的错误,正在利用更先进的1c DRAM 的 HBM4的大规模生产,来确保对SK海力士的基于1b DRAM的HBM4的竞争优势。不过,目前三星的HBM4产品仍处于最终测试阶段,业内人士预测其大规模出货时间可能会在2026年。
先进封装,多点开红花中
先进封装已成为延续摩尔定律的核心路径。2025年,不仅是CoWoS产能释放的大年,更是下一代共封装光学(CoPoS)技术布局的关键节点。
台积电已启动群创南科厂(AP8)作为CoWoS-L主要生产基地,下半年已完成全产能运转。竹南、龙潭等厂区也在调整产能,以应对未来CoWoS-L和InFO-M等技术的需求增长。
值得注意的是,台积电在持续扩大CoWoS产能的同时,也在加速推进CoPoS技术研发和工厂建设。 该公司已于2025年第三季度提前发布了首批供应商名单和设备规格。台积电计划于 2026 年在 VisEra 建立*条 CoPoS 试点生产线,量产将在其嘉义 AP7 工厂进行。
摩根士丹利分析师近日发布报告,2026年底台积电的CoWoS月产能将达到至少12万至13万片,高于此前预估的10万片。这一显著上调是基于该行最新的行业调查。
与此同时,国产封测厂商也在加速追赶,2025年上半年,长电科技专门的车规级芯片封测基地已完成建设,下半年将通线投产。通富超威(苏州)微电子有限公司项目一期,已于2025年1月实现批量生产,从事FCBGA高端先进封测。华天科技江苏盘古半导体板级封测项目致力于推动板级扇出封装技术的大规模量产,也于年内部分投产。
英伟达Blackwell Ultra GB300,重磅来袭
今年3月,在GTC 2025大会上,英伟达正式发布了全新的Blackwell Ultra GB300芯片,并于第三季度进入规模化量产阶段。新的B300 GPU将提供比B200更高的计算吞吐量,多出50%的片上内存将能够支持更大参数量的AI模型,而相应的计算能力也肯定会有所帮助。此外英伟达还预告了下一代芯片“Rubin”,预计将于2026年下半年发布。Rubin芯片的性能将更上一层楼,其FP4推理性能可达50 petaflops,是当前Blackwell芯片的两倍以上。
今年6月,AMD在ADVANCING AI2025峰会上公布了全新的CDNA 4 GPU架构,发布了AMD Instinct MI350系列GPU以及全新的ROCm 7。作为*采用CNDA 4架构的AI加速卡,Instinct MI350系列GPU包含了峰值功耗1000W、面向风冷系统的Instinct MI350X以及峰值功耗1400W、性能更加强劲的面向液冷散热系统的Instinct MI355X。除了全新的Instinct MI350系列GPU之外,AMD还预先披露了2026年即将发布的MI400系列GPU,它将把AI高性能计算GPU产品带入一个全新时代。
英特尔宣布,将在2026年CES展会上全球首发酷睿Ultra第3代 “Panther Lake”处理器。
除了AI新款芯片的陆续推出,2025年还有一个最显著的变化,即AI处理器格局多元化,在这一年里以谷歌为代表的ASIC阵营也取得突破性进展。
实测数据显示,在处理特定AI模型时,TPU的运算速度可达到同代英伟达GPU的1.5-2倍,能耗效率提升约30%。这种性能优势源于谷歌"软硬一体"的设计理念——TPU专为TensorFlow框架优化,从芯片架构到编译器都进行深度定制。但英伟达的底气在于其GPU的通用性优势。 A100芯片不仅支持所有主流AI框架,还能兼顾图形渲染、科学计算等多重任务。
国产车规芯片,加速上车
2025年,也被诸多车规芯片厂商视为高阶智驾的决赛点、量产上车的窗口期。
11月22日,地平线披露,高阶智能驾驶方案HSD(Horizon SuperDrive)已拿到国内外10家车企品牌、超20款车型定点,搭载最高算力560TOPS的征程6P芯片,可部署端到端、VLA、VLM等大模型。此外,其征程家族芯片量产出货突破1000万套,成为国内首家千万级智驾芯片出货企业。
征程6P采用多核异构架构,算力资源支持高阶辅助驾驶快速落地。地平线表示,HSD方案覆盖高速、城区及泊车场景,已与国际头部车企展开量产合作,预计2026年起陆续上车。
黑芝麻智能武当C1200家族智能汽车跨域计算芯片平台于2023年4月发布,是业内*个为智能汽车设计的跨域计算SoC平台,能够满足车规安全等级最高的可靠性要求。其中,C1236芯片面向高阶智驾,单芯片支持NOA行泊一体;C1296芯片单芯片支持跨域融合。基于C1200家族,黑芝麻智能已与众多客户达成合作,包括一汽红旗、风河、均联智及、斑马智行等众多主机厂及生态合作伙伴。
今年3月,芯擎科技正式发布全场景高阶自动驾驶7nm芯片“星辰一号”,以及对应的智能座舱和智能驾驶全系列解决方案,相应芯片将于明年大规模上车应用。该芯片采用 7nm 车规工艺,符合 AEC-Q100 标准,引入多核异构架构让智能驾驶算力更加强劲。CPU 算力达 250 KDMIPS,NPU 算力高达 512 TOPS,通过多芯片协同可实现最高 2048 TOPS 算力。
量子处理器,仍在打地基
年初有观点认为“2025年量子处理器将进入实用化探索阶段”。现在回看,这一判断基本成立,但“实用”二字仍言之尚早。
近日,科技巨头IBM发布了两款实验性量子芯片——Loon和Nighthawk。不过根据最近公布的最新的修订版路线图,IBM规划了从2025年到2033年及以后的道路。路线图显示,在年初预测中写道的Kookaburra将于2026年推出,这将是*个能够在qLDPC存储器中存储信息并通过附加的LPU处理信息的量子处理器模块,将容错系统扩展到单个芯片之外。
2027年,Cockatoo将使用L-couplers,实现两个Kookaburra模块间的缠绕,从而像连接大型系统中的节点一样将量子芯片连接在一起,避免构建不切实际的大型芯片。2029年交付全球*大规模容错量子计算机——IBM Quantum Starling。
这些成果在科学层面意义重大,证明了容错量子计算的可行性,但距离成熟应用还有较长的时间。量子处理器仍是“未来的技术”,2025年的进展更多是“打地基”,而非“盖楼”。
硅光与CPO:1.6T时代悄然开启
随着AI集群对带宽与功耗的要求逼近极限,硅光子集成和共封装光学(CPO)成为热门选项。
2025年,博通、思科、Ayar Labs联合推动CPO技术,在800G向1.6T过渡中功耗大幅减少,Meta、微软已在部分AI集群中测试CPO交换机,验证其可靠性。
台积电已成功将共封装光学元件(CPO)技术与先进的半导体封装技术相结合。预计从2025年初开始提供样品,这一成就预示着台积电将在同年迎来1.6T光传输时代。据行业预测,博通和英伟达有望成为台积电这一解决方案的首批用户。
LightCounting预测,2025 年全球 800G 光模块出货量将突破 500 万只,其中 LPO 方案占比有望超过 40%,而这一数据在 2023 年还不到 50 万只 。800G 光模块,尤其是采用 LPO 技术的产品,正处于快速发展阶段,在 AI 算力爆发时代扮演着愈发关键的角色,持续推动着数据中心光互连格局的重塑与变革。
800G光模块之后,随着AI服务器集群对互联速率提出更高要求,英伟达已在GB300服务器中选择转向1.6T光模块,同时在GB200上也提供了升级至1.6T光模块的选项,因此1.6T光模块开始登上舞台。
关于接下来的发展预测,未来1-2年将进入 1.6T速率,预计到 2029 年,AI 应用的光模块速率将达到 3.2T,2030 年 3.2T将走向规模应用。
切入AI计算核心战场
2025年,RISC-V不再只是“低功耗MCU”的代名词,而是正式切入AI计算核心战场。
其实早在2024年,中国科学院计算技术研究所与北京开源芯片研究院发布的第三代“香山”开源高性能RISC-V处理器核的性能已进入*梯队,此外芯来科技、奕斯伟、进迭时空等一批国内企业发布了IP,工具链,软件平台,AI PC芯片、AI MCU、多媒体处理器等芯片,以及开发板等产品。
从当前落地进展看,RISC-V正同步向三大高价值领域纵深推进——端侧AI、智能汽车、数据中心。它不再局限于低功耗IoT设备,而是展现出跨层级场景穿透力:既能嵌入一颗语音唤醒芯片,也能支撑一辆智能汽车的决策系统,甚至成为云数据中心的信任底座。
在推动RISC-V与AI深度融合的进程中,奕斯伟计算、中移芯昇、进迭时空均有相关落子。在汽车场景,英飞凌、Mobileye陆续发布ADAS方案。英伟达正积极推进CUDA向RISC-V架构的移植工作,意味着开发者可以自由选择数据中心CPU架构,将在生态层面推动RISC-V在高性能计算领域的广泛应用。
RISC-V International预测,到2031年,RISC-V芯片将在六大市场占据显著份额:消费电子(39%)、计算机(33%)、汽车(31%)、数据中心(28%)、工业(27%)和网络通信(26%),总体出货量将超200亿颗。
8英寸SiC,开始放量
2025年,碳化硅产业将正式进入8英寸产能转换阶段,意法半导体、芯联集成、罗姆、Resonac、安森美等公司均有8英寸SiC晶圆厂投产。
碳化硅从6英寸升级到8英寸,衬底的加工成本有所增加,但可以提升芯片产量,8英寸能够生产的芯片数量约为6英寸碳化硅晶圆的1.8倍,向8英寸转型,是降低碳化硅器件成本的可行之法。同时,8英寸衬底厚度增加有助于在加工时保持几何形状,减少边缘翘曲度,降低缺陷密度,从而提升良率,采用8英寸衬底能够大幅降低单位综合成本。
中国公司方面,天岳先进,天科合达、三安光电等均已具备大规模量产能力。其中天岳先进2024年以8英寸为主的衬底产能达46万片/年,2025年目标总产能提升至60万片/年,上海临港工厂2024年年中已提前达成年产30万片导电型衬底产能,目前正推进二阶段产能提升,济南、济宁基地与临港基地形成协同供应。
天科合达2024年已实现8英寸衬底大规模生产,2025年衬底总产能规划达50-80万片(含8英寸),外延片产能25万片,北京、徐州基地为核心,深圳合资公司重投天科进一步补强6-8英寸衬底及外延产能,且8英寸产品已通过国内外主流器件厂商验证并获得多年LTA量产订单。
2025年上半年,三安光电湖南基地8英寸衬底产能达1000片/月,外延产能2000片/月,重庆基地与意法半导体合资布局,规划8英寸衬底产能48万片/年,2025年2月已通线并交付样品验证。
8英寸碳化硅正驱动多个应用场景爆发,电动汽车领域800V平台成为标配;光伏领域碳化硅器件效率达98%以上,光储一体化方案成为行业标配;此外在新兴市场,8英寸衬底可生产3-4副AR眼镜,成本下降将加速AR眼镜等应用发展。
AI+EDA,重要性凸显
2025年,AI不再只是EDA流程中的“加速器”,而是开始重构芯片设计范式。
新思科技DSO.ai已广泛应用于2nm以下节点设计,可在无需人工干预的情况下,自动搜索*布局布线方案,实现PPA(性能、功耗、面积)综合提升超10%。
英伟达cuLitho利用GPU集群加速OPC(光学邻近校正)计算,使原本需要数周的掩膜生成过程缩短至数小时,提速达40倍。
Aitomatic发布的开源大模型SemiKong,支持自然语言查询设计规则、自动生成Verilog代码片段、辅助故障定位。已在多家初创公司中用于快速原型开发。
AI+EDA正在降低高端芯片设计门槛。
回望年初十大预测,多数方向按既定节奏推进,少数略有延迟,个别甚至超预期发展。站在2025年的终点眺望2026,下一个技术爆发点或许不在远方——它就在那些默默扩产的晶圆厂里,在一次次良率爬坡的日志中,在工程师敲下的每一行代码里。
【本文由投资界合作伙伴微信公众号:半导体产业纵横授权发布,本平台仅提供信息存储服务。】如有任何疑问,请联系(editor@zero2ipo.com.cn)投资界处理。





