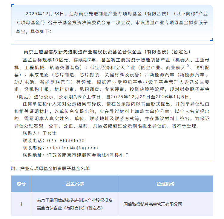
投资界(ID:pedaily2012)消息,近日,南京市创投集团发布公告,公示了江苏南京先进制造产业专项母基金拟参股子基金,本次母基金公示一支拟参股子基金——南京工融国信战新先进制造产业股权投资基金合伙企业(有限合伙)(暂定名),基金目标规模10亿元,存续期7年,基金将主要投资于智能装备产业(机器人、工业母机、工程机械、轨道交通装备);低空经济和空天产业(低空产业、商业航天、飞机配套);集成电路(芯片制造、芯片封装、关键材料及设备);新能源汽车(新能源汽车、动力电池、智能网联汽车)等领域。管理机构为国信弘盛私募基金管理有限公司。

据悉,江苏南京先进制造产业专项母基金重点聚焦智能装备、低空经济和空天产业、集成电路、新能源汽车等领域,采用“子基金为主、直接投资为辅”的模式开展投资,重点支持工业机器人、轨道交通装备、商业航天、芯片制造等前沿方向,助力打造具有国际竞争力的先进制造业集群。
来源:南京市创投集团
点击获取更多LP资讯
本文来源投资界,原文:https://news.pedaily.cn/202512/559251.shtml
【本文为投资界原创,网页转载须在文首注明来源投资界(微信公众号ID:PEdaily2012)及作者名字。微信转载,须在微信原文评论区联系授权。违规转载必究责。】
旗下微信矩阵:
















