2025年,A股与港股的人形机器人板块经历了过山车般的行情洗礼。

投资者见证了从年初对特斯拉Optimus量产预期的狂热追逐,到年中因技术瓶颈与停产传闻引发的恐慌性抛售,再到年末因产业并购、订单落地而引发的价值重估。
这一“N型”走势背后,折射出的是市场对于一项颠覆性技术从“PPT愿景”走向“工厂实操”过程中必然经历的阵痛与认知迭代。
尽管“特斯拉链”依然是板块波动的核心指挥棒,中国人形机器人赛道凭借政策红利(新质生产力)、供应链成本下降以及场景开放(中国移动、各大车企),正在走出一条具有独立定价权的增长曲线。
01
融资热
今年具身智能领域融资空 前火爆。技术突破与产业政策共振下,赛道热度持续走强。
据IT桔子统计,2025年前三季度中国内地机器人行业新增一级市场融资事件达到610笔,较去年同期的294笔实现翻倍增长,创下近三年新高。进入下半年后,资本加码趋势更加明显,单3季度融资事件高达243笔,同比增102%。

从融资规模来看,2025年前三季度国内机器人创业企业累计融资约500亿元,是去年同期的2.5倍,呈现出“事件数量与金额同步放量”的特征。其中单3季度融资额达到198.13亿元,同比增长172%,成为本轮投资热度的高点。
资金集中化趋势愈发明显——根据投 中网,前10家公司拿走了全年融资额的约四成。
国内9家公司完成13笔超1亿美元融资,近期银河通用单笔拿下3亿美元刷新行业纪录。美国市场更为疯狂,FigureAI的C轮融资让估值从26亿美元暴涨至390亿美元,专注机器人大脑的PhysicalIntelligence估值从24亿美元跃升至56亿美元,SkildAI也正与软银、英伟达洽谈超10亿美元融资,估值有望达140亿美元。
IPO冲刺几乎同步发生,今年被誉为人形机器人的“证券化元年”。
十余家企业扎堆递交IPO申请。极智嘉、云迹科技已成功登陆港股,宇树科技有望成为A股"人形机器人第 一股",智元机器人通过收购上纬新材获得上市平台并完成管理层更迭,后者成为了今年机器人概念里的第 一家“十倍股”。
此外,乐聚机器人、银河通用、云深处等头部玩家也在加速推进上市进程。

已上市与未上市企业的核心差异主要在于商业化成熟度与产品形态。
譬如极智嘉、云迹科技均以非人形机器人为主,聚焦物流、酒店等标准化场景,上市前已形成稳定营收和现金流;而待上市或筹备中的企业多以人形机器人为核心产品,当前仍处于试点验证+小批量交付阶段,营收规模有限且依赖订单,且场景聚焦于制造与toC,对精度和稳定性要求苛刻,商业化速度比较缓慢。
驱动人形机器人玩家走向上市之路的根本动力,在于行业已经迈入产品验证标新立异的阶段,接下来将竞争重点放在了:订单获取和规模化量产。
02
订单初具规模
2025年年终将至,这一年被业内称为中国机器人产业商业化的关键拐点。技术的长期积累、成本的持续下探与市场真实需求的集中涌现,共同推动行业越过临界点,驶入规模化商业落地的快车道。
企业订单的接连突破,成为这一进程中的重要注脚。
根据艾邦机器人数据,2025年已有多家企业年度订单突破10亿元,其中优必选四季度接连签下大单,订单金额接近14亿位居第 一。宇树科技全年订单总额接近12亿元,出货量超过1万台。越疆机器人2025年订单金额约达11亿元,全年出货量约2万台,其中海外市场贡献近半。

03
量产拐点
无论是跨国企业还是本土创新玩家,都在围绕2026年这一关键节点加速产业化准备,量产规模与成本拐点有望同步出现,人形机器人行业正从“技术竞争”迈向“制造竞争”与“商业竞争”的新阶段。
海外龙头方面,特斯拉原定于2025年生产5000台Optimus的计划有所调整,最新规划显示将于2026年1季度发布第三代Optimus,并同步建设一条年产百万台规模的专用产线,计划在2026年底正式投入生产。
美国初创公司Figure03首期年产能预计1.2万台,计划在未来四年累计生产10万台,表明其正向“可落地的商业规模”目标快速迈进。
国内外多家企业也在同步压缩研发周期、加速量产进程。小鹏汽车已明确2026年底实现IRON的量产,硬件和软件将于2026年4月进入量产准备阶段,并在年底实现规模化生产。
在中国内地生态中,宇树、智元、乐聚等企业均已启动上市进程,并有量产计划。
量产的主要难点仍然聚焦于成本和硬件和工程化难题上。
譬如手部控制能力。尽管过去一年,人形机器人的运动控制能力得到了巨大的提升,大部分应用场景依然限制在文娱表演上。而进工厂比例更高的轮式机器人,大多仍采用夹爪方案。
灵巧手是工业装配、医疗护理及家庭服务等场景落地的关键突破口,直接决定了机器人工作能力的上限,但行业仍然缺少一双足够好用、且成本与性能平衡的灵巧手。
今年外媒及供应链传出消息,特斯拉Optimus因灵巧手的复杂性与执行器良率问题,暂停了生产线。报道指出,其手部在执行精细操作时不仅缺乏触觉反馈,甚至因电机过热而频发故障。
国内针对灵巧手已建立起完整的产业链条,将单手成本从数十万元大幅降至3-8万元,为大规模商用奠定了基础。
实现“像人手一样灵活,比人手更加耐用”是灵巧手技术迭代的终 极目标。
未来灵巧手的发展将聚焦于几大方向,一个解决当前“高成本低寿命”的痛点,其次要在指尖集成更高精度的触觉与力觉传感器,以配合大模型实现更细腻的操作反馈,最后推动从单一的硬件降本向标准化的智能执行单元转变。
04
AI的物理化
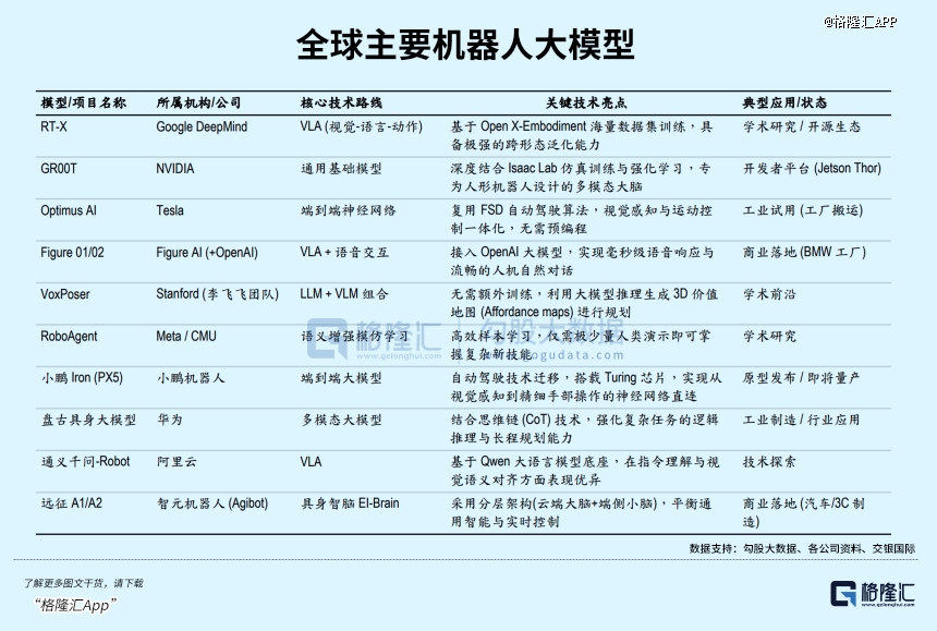
在具身智能的架构中,大模型—尤其是视觉-语言-动作(VLA)模型,扮演着至关重要的“智慧大脑”角色。
过去,机器人需要工程师编写数千行代码来定义每一个动作轨迹。而现在,大语言模型(LLM)和视觉语言模型(VLM)的结合,使得机器人能够理解自然语言指令(如“把那瓶水递给我”),并自动将其分解为一系列复杂的物理动作。
目前,全球范围内已涌现出一批极 具代表性的具身智能大模型。

但数据的匮乏是具身智能面临的主要瓶颈。互联网上有万亿级别的文本数据用于训练LLM,但却缺乏机器人与物理世界交互的高质量数据。
2025年的解决方案是“仿真数据+真实数据+开源数据集”。所谓虚实迁移(Sim-to-Real),即利用高质量的仿真环境进行大规模低成本训练,并无缝迁移至真实世界,从而大幅降低数据采集成本并加速机器人的进化速度。
真实世界的数据依然不可或缺,一种新的商业模式——“数据工厂”在中国和美国兴起。譬如,智元机器人在上海建立了大型数据采集中心,雇佣“机器人训练师”通过VR设备和触觉手套远程操控机器人执行复杂任务(如剥鸡蛋、穿针引线)。这些数据被用于微调(Fine-tuning)端到端的神经网络。
泛化能力将是未来评价人形机器人智能化的一大标志。随着多模态对齐与泛化能力的飞跃,大模型将不再局限于特定场景,而是通过海量数据训练实现跨场景、跨任务的通用操作能力。
05
供应链革命与国产化突围
根据摩根士丹利,2025年,利用中国供应链制造一台人形机器人的物料清单(BOM)成本约为4.6万美元,而非中国供应链的成本约为13万美元。
也就是说,在没有中国供应链的情况下制造人形机器人,成本要高出接近3倍。报告预测,依靠中国供应链的持续优化,到2034年,有望将BOM成本降至1.6万美元。

中国内地人形机器人产业在政策红利、技术迭代与供应链本土化的多重合力下,迎来价格下探,多家头部企业的新款产品直击C端痛点,产业链降本效果加速显现,为大众消费级市场打开突破口。
譬如宇树科技7月推出的仅售2.99万元的UnitreeR1AIR,这款身高1.23米、体重仅25kg的“运动型”人形机器人,集成26个智能关节、双六轴IMU和专有高扭矩执行器,支持下坡冲刺、侧手翻和快速跌倒恢复,远超前代G1的敏捷性。
松延动力10月发布的“小布米”,更是首次将人形机器人拉入“万元时代”。
价格下探的本质源于部分核心零部件国产化率得到突破,谐波减速器(绿的谐波)、行星滚柱丝杠(五洲新春)、六维力传感器(汉威科技)等关键部件实现技术突破,国产化率超90%。叠加AI大模型驱动的软件开源生态,单机BOM(物料清单)成本大幅下降。

06
尾声
年末多家机器人整机厂的上市节奏明显提速,预计未来将有更多企业进入资本市场,持续提振市场情绪。
站在2025年末,展望2026年,人形机器人行业正处于类似于新能源汽车2015-2016年的前夜——产业奇点已至,但是随着技术路线的收敛和初步规模量产提上进度,分化也即将来临。
虽然本土企业的上市进程、订单落地及技术突破均可能成为推动板块情绪的重要催化剂,但与2025年相比,2026年投资者的关注重点预计将从情绪驱动逐步转向企业实质进展,聚焦订单落地、产能释放和技术突破三个维度。
【本文由投资界合作伙伴格隆汇APP授权发布,本平台仅提供信息存储服务。】如有任何疑问,请联系(editor@zero2ipo.com.cn)投资界处理。
旗下微信矩阵:
















