2026年,全球存储行业正迎来前所未有的变革与机遇。巨头战略调整引发市场供需重构,AI技术迭代催生新型存储需求,商业航天爆发开辟太空存储赛道,三大风口交织共振,推动存储行业进入全新发展周期。从消费级市场到AI数据中心,从地球表面到外太空轨道,存储技术的应用边界不断拓展,成为数字经济与尖端科技发展的核心支撑。
01
国产DRAM出海:巨头撤离下的全球突围
目前存储芯片厂商都在集中精力生产第三代高带宽内存(HBM3E),这种用于GPU和AI加速器的超高速内存适用于AI推理和训练,导致服务器DRAM产能承压,谷歌、微软等公司也在开拓基于推理的AI服务业务,一定程度上也催生了服务器DRAM需求。
在此背景下,全球存储市场正经历深刻的格局重塑。美光甚至关停了拥有29年历史的消费级品牌英睿达。这一趋势是存储巨头向高附加值领域转型的必然选择,却意外为中国存储企业打开了全球市场的突破口。
同时,由AI驱动的供需失衡直接引发了内存的价格波动,三星与SK海力士计划在2026年第 一季度将服务器DRAM价格较2025年第四季度提升60%-70%,PC与智能手机DRAM也将同步涨价,传统DRAM合约价格环比涨幅预计达55%至60%。
这也影响了戴尔等OEM厂商及众多第三方内存/SSD品牌的核心组件的供应。一旦供应中断,全球消费级存储市场将面临严重"断粮"危机,而三星将成为全球最 大的存储和NAND供应商,市场集中度进一步提升。
价格上涨与供应短缺的双重压力下,全球整机厂商开始主动拓宽供应链。惠普已启动中国内存供应商的资格审查,尽管短期内不会大规模转向中小厂商供货,但完成"资格认证"标志着中国存储企业正式进入国际主流供应链的候选名单。内存芯片的大宗商品属性为这一转型提供了天然优势——品牌和型号间可替代性较强,终端消费者更关注性能稳定性与价格合理性,而非颗粒供应商身份。这意味着中国存储企业可在三星、美光等巨头之外,凭借高性价比产品获得"补货"市场份额,逐步巩固全球市场地位。业内预测,市场供需失衡局面至少持续至2028年。
中国内存出海,是必然,也是未来常态。
02
AI推理推动NAND需求暴涨
DRAM不够,NAND来凑。在DRAM供应紧张的背景下,NAND存储凭借技术适配性成为AI时代的核心受益领域,尤其是AI推理场景的爆发式增长,正在重构NAND市场的需求格局。AI大模型的长上下文处理、海量参数存储等需求,推动NAND从传统存储场景向AI核心基础设施升级。
英伟达的技术创新成为需求增长的关键引擎。其推出的BlueField-4 DPU可为单GPU额外提供16TB NAND上下文空间,有效解决AI运行中的记忆丢失与HBM显存容量不足问题。在新一代Rubin NVL72架构AI服务器中,4颗BlueField-4芯片统一管理内存,每块GPU配备16TB NAND专门存储AI"记忆"。仅按10万机柜测算,这一架构就将新增115.2EB的NAND需求,占2025年全球供给的12%,将极大拉动NAND市场需求。
DeepSeek开源的Engram技术则进一步拓宽了NAND的应用边界。这种"条件记忆"机制将大模型的"死记硬背"部分从神经网络计算中剥离,交由TB级静态记忆表承担,形成"MoE计算+Engram静态记忆"的全新架构。静态记忆表极有可能采用分层存储方案(DRAM+SSD冷热分层)。DeepSeek Engram把AI大模型的存储战场,将存储战场从昂贵的HBM显存转移至性价比更高的DDR5+NVMe体系,开源大幅降低AI模型部署成本的同时,进一步拉动NAND存储需求。
03
太空存储:商业航天催生的特种存储蓝海
商业航天的井喷式发展,正在地球之外开辟出存储行业的全新赛道。全球卫星部署进入爆发期:美国卫星工业协会数据显示,2010-2020年在轨卫星数量从958颗增至3371颗,预计2030年在轨卫星将突破10万颗;中国于2025年底向ITU集中申报20.3万颗卫星的频率与轨道资源,涵盖14个卫星星座,创下我国规模最 大的国际频轨申报纪录。其中,无线电频谱开发利用和技术创新研究院申报的CTC-1与CTC-2两个星座,各申请96714颗卫星,合计193428颗,占本次申报总量的95%以上。其他申报主体包括中国星网、中国移动、垣信卫星等。
东吴证券指出,展望2026年,商业航天行业将迎来多重催化,特别是多枚可回收/大载量的商业火箭密集首飞,火箭运力将有望迎来显著提升,从而打通此前卫星通信发展的堵点。我国低轨卫星互联网从2025年下半年已进入批量发射建设阶段,2026年有望迎来更大批量发射,产业发展进一步加速。
与此同时,美国联邦通信委员会批准马斯克旗下美国太空探索技术公司(SpaceX)的下一代卫星星座计划,授权SpaceX在现有已部署8000颗卫星的基础上,增加部署运营7500颗第二代星链卫星,全球获批在轨运行的二代卫星总数超1.5万颗
伴随卫星数量指数级增长,商业航天井喷式发展,直接拉动了对宇航级特种存储芯片的需求。此类芯片需通过严苛的宇航认证体系,方可保障在太空极端环境下的长期稳定运行。
海量卫星组网升空,早已突破“信号中转站” 的传统定位,进化为集数据采集、运算处理于一体的智能平台。地球观测卫星每日产生大量遥感数据,通信卫星需承载与日俱增的高通量通信流量,新一代卫星更被赋予在轨AI处理能力。那么,太空数据该如何安全存储?
太空堪称存储设备的“终 极试炼场”。高能粒子辐射、-55℃至 125℃的宽温剧变、微重力环境下的散热难题,以及航天器发射与对接过程中的剧烈振动冲击,共同构成了对存储芯片的致命考验。普通消费级存储芯片在此环境中,极易出现数据错乱、元件失效甚至彻底报废的问题,唯有通过宇航级认证的特种存储芯片,才能肩负起太空数据存储的重任。
空间站的存储设备面临的挑战更为严峻,不仅要耐受上述极端环境,更需满足长期在轨运行的高可靠性要求。高能粒子可穿透设备封装,直接损伤芯片晶体管结构,引发数据丢失或逻辑错误;极端温差会导致材料热胀冷缩、电子元件寿命锐减;微重力环境削弱散热效率,频繁振动则对设备机械结构的稳定性提出严苛标准。多重考验叠加,让普通存储产品在空间站环境中毫无立足之地。
为攻克上述技术难关,芯片制造商需突破三大核心技术壁垒:
第 一、抗辐射加固技术。通过特种材料封装、冗余电路设计、SOI(绝缘体上硅)抗辐射工艺等多重手段,将辐射引发的错误率降至航天级标准。例如采用 “三模冗余” 架构,让三组独立电路同步运行,即便单组电路受损,系统亦可通过冗余校验恢复正确数据。
第二、宽温适应性优化。选用耐高低温的特种封装材料,在芯片内部集成温度传感器与动态调节电路,实现极端温度下的自适应稳定运行。部分高端产品更搭载微型热管主动散热系统,精准调控芯片工作温度。
第三、机械结构强化。采用金属加固外壳与减震支架,搭配防松脱锁紧结构,抵御发射与对接阶段的剧烈振动;优化内部元件布局,将主控芯片等核心部件置于低振动区域,并通过灌封胶固定,杜绝微重力环境下的元件移位。
一款合格的太空级存储设备,必须历经“全维度极限测试”的严苛洗礼。辐射测试:在粒子加速器中模拟太空辐射环境,持续辐照数小时乃至数天,验证芯片抗单粒子翻转、单粒子锁定的能力;温度循环测试:在 - 55℃至 125℃区间反复切换,单次循环时长数小时,模拟太空昼夜温差剧变,考验材料与元件的耐受性;振动冲击测试:通过振动台复现航天器发射、对接时的力学环境,验证设备结构稳固性;寿命测试:开展数月乃至数年的连续读写测试,确保设备在长期在轨运行中性能无衰减。
唯有通过所有测试的产品,才能斩获进入太空的“通行证”。

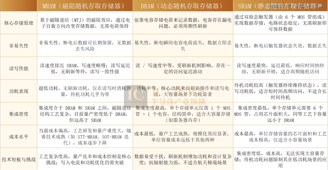
在众多候选技术中,磁阻随机存取存储器(MRAM)凭借卓 越性能脱颖而出,成为太空存储领域的潜力新星。MRAM 对太空辐射引发的单粒子翻转效应具备天然免疫力,拥有近乎永 久的使用寿命;同时兼具对称读写速度与超低运行功耗,相较于同密度动态随机存取存储器(DRAM),实现了“速度更快、功耗更低” 的双重突破,完 美适配长距离太空飞行的能源约束需求。在航天器远离太阳、太阳能供电受限的场景下,MRAM 的低功耗优势尤为突出,可在降低系统能耗的同时,承载更多在轨数据处理任务,大幅降低太空任务的失败风险。日本发射的地球观测卫星 SpriteSat,便已将其磁强计子系统的存储器升级为 MRAM,验证了该技术的太空应用价值。
此外,存储芯片巨头美光科技也于去年推出了首 款通过航天级验证、具备抗辐射能力的单层储存单元(SLC)NAND快闪存储器,成为其航天存储器产品线的起点,并着手筹组航天工程实验室,瞄准太空产品市场。美光这款航天级NAND快闪存储器,单颗芯片容量达256Gb,为目前市面上密度最高的太空用NAND产品,通过NASA及美国军规所要求的关键验证测试,包括耐温老化、总电离剂量(TID)与单粒子效应(SEE)等,证实其可在高辐射与极端环境中长期稳定运作,符合太空任务对元件可靠性的高标准。
2026年的存储行业,机遇与挑战并存。国产DRAM企业在全球供应链重构中寻求突围,NAND存储在AI推理爆发中实现价值跃升,太空存储则在商业航天浪潮中开辟全新赛道。这三大风口不仅重塑着存储行业的市场格局,更支撑着数字经济、人工智能、航空航天等前沿领域的发展。随着技术创新的持续推进与应用场景的不断拓展,存储行业正迎来新一轮黄金发展期,而那些能够精准把握风口、突破核心技术的企业,终将在全球市场竞争中占据主导地位。
【本文由投资界合作伙伴微信公众号:半导体产业纵横授权发布,本平台仅提供信息存储服务。】如有任何疑问,请联系(editor@zero2ipo.com.cn)投资界处理。




