为什么重返县域
2021至2022年,我们走访10个县城,完成13位居民的深度访谈,并在495个县域回收超1600份有效问卷,初步建立起对县域中青年消费者的理解。
随后的三年里,县域在公共讨论中的能见度显著提升。伴随着关注而来的,是一个更为复杂、也更显张力与矛盾的县域形象。
在消费预期普遍偏低的一线市场之外,县域展现出更强的消费韧性,其支出增速显著高于一线城市。因此,除了“向外”拓展,“向下”也成为越来越多企业的战略选择。一批曾集中布局一线城市的品牌,开始将低线市场纳入明确的扩张目标。
而对高线城市居民而言,县域代表了一种低压力、高满足感的生活可能。这种关注,起初表现为一种对差异化生活方式的选择。有人将其视为周末出游的目的地,也有人选择长期迁居,将一线城市中成熟的商业模式与生活方式引入县域,以此获得低成本的发展红利。
但与此同时,县域更为复杂的一面也逐渐进入视野:人情社会的网络与相对聚焦的职业选择范围、尚在完善中的公共服务体系、独特的资源分配结构以及由此形成的本土商业逻辑,共同构成了这一市场的现实基底。

县域市场呈现出一种高满意度下的动态平衡,其内在的多样性与张力,恰恰构成了发展的独特活力。
2025年,为追踪社会变迁与个体生命轨迹的互动,我们重返部分田野点,对早期县域研究中的6位受访者及其所在县域进行了回访。为进一步拓展研究的层次,本次研究新增3位乡镇受访者,他们的经历与选择丰富了我们对居民多样性的理解,也为理解更广泛定义的县域生活提供了更完整的参照。

定量研究方面,本次调研共发放1000份问卷,并依据区域分布,确保其中30%的样本量覆盖至乡镇地区。这一设计旨在引入“县城-乡镇”的内部比较视角,以观察不同层级市场的消费异同。
同时,通过对2022年研究中的可比样本进行追踪与分析,我们也得以量化地刻画过去三年来,县城居民在消费行为与生活态度上的关键变迁。
*次县域研究,我们希望在“低线市场”这个广泛且模糊的概念下,真实地了解县域居民的生活与价值观。
第二次重返县域,我们希望了解县域及乡镇消费者在这一轮的周期波动下经历了什么,改变了什么;媒体语境中,县域常被贴上“采菊东篱下”的想象或“回不去的故乡”这类标签。回归现实,它多大程度上承载了人与资源的关键流动,恰恰是我们所关注的最根本的商业与社会价值所在。
更重要的是,在互联网等基础设施的普及下,信息、消费趋势与生活方式的传递效率*提高,我们希望探究,这种“同步”在多大程度上拉平了城乡差距,又给县域社会带来了哪些矛盾与适应过程?
对于这个广袤的消费力基石市场,我们认为持续的跟踪研究非常重要,带着这些问题,在2025年我们重新回到县域。
本次研究报告共分为“上篇:县域中青年消费者基本面分析”,以及“下篇:县域产业投资机会分析”。
在上篇中,我们将从三年后县域生活形态、共性需求的变化展开,并新引入县城与乡镇消费者的基本面比较,以期形成一个更为立体的消费者画像。
在此基础上,本次研究还将结合宏观与微观视角探讨县域消费者的差异从何而来,希望为品牌制定本地化营销和渠道下沉策略提供了解县域消费者的一个窗口。

2022-2025县域消费新现实
本研究基于2022年与2025年两轮独立进行的县域中青年消费者调研。田野调研方面,我们回访了6位三年前接受过访谈的县城居民;定量方面,我们通过严格的样本可比性控制确保历时性比较的有效性。
两次研究均采用统一的抽样框架与准入标准:在剔除不符合可比性要求的样本后,最终纳入分析的固定年龄区间(18-40岁)、覆盖省份范围(完全重合)及地理层级限定(均限定至县一级行政单位,排除以下乡镇样本)等核心维度均保持完全对齐,构成具有纵向可比性的配对样本集。
最终,2022年调研获得有效可比样本量N=535;2025年调研合计1000人,其中有效可比样本量N=391,所有纵向分析(2022年 vs 2025年)均基于此经过标准化处理的可比样本群体展开。

01
生活变化:工作趋忙,向上趋缓 收、支预期同时提升
过去三年,县城居民生活心态的变化主要表现在:高生活满意度的基本面未变,但工作节奏普遍加快,对大城市的向往理性降温,居民更审慎地权衡迁移成本与收益,发展重心向本地沉淀;与此同时,对未来的收入与支出预期呈同步温和扩张,显示出谨慎乐观的普遍心态。
这些变化交织,预示着县域消费行为将更趋复杂与理性。一方面,更忙碌的生活节奏将提升对 “即时便利”与“效率解决方案” 的需求;另一方面,当收支预期同步提升但消费转化保持谨慎时,意味着消费者将对商品的 “实用价值”与“情绪回报” 进行更理智的权衡。
消费增长可能不会与收入增长完全同步,而是会更多流向那些能切实提升生活品质、缓解忙碌压力或增强本地生活归属感的商品与服务。未来县域市场的机遇,在于精准回应这种 “在谨慎乐观中,追求更优体验” 的普遍心态。
通过对比2022年与2025年的调研数据,我们希望在宏观层面观察县城居民整体心态——包括生活满意度、城市归属感与发展预期等——所发生的位移与沉淀。
县城居民对自身生活的整体满意度,在过去三年间未出现显著波动,维持了相对稳定的态势。2022年,我们在总结县城生活形态时所归纳的基本特征——生存无忧、消费稳健、未来可期、接轨现代——至今仍是构成其生活满意度的底层逻辑与结构性基础。
然而,在若干关键维度上,居民心态出现了值得关注的趋势性变化:工作节奏提升、高线城市的吸引力下降、同时居民对未来的收入与支出预期呈同步扩张。

工作节奏变快了,工作饱和度提升
将明确表达“忙碌”的两个选项相加(特别忙需要加班、很忙但准时下班),2022年的比例为33.7%,而2025年上升至46.2%,近一半的受访者在2025年都处于某种形式的忙碌工作状态。
从结构上看,最显著的变化发生在主流选项的转移:2022年,主流的忙闲感受为“工作时间大部分很忙,但也有比较闲的时候”(37.2%),呈现出张弛有度的工作节奏;到了2025年,主流感受转变为“每天工作很忙,但基本可以准时上下班”(35.3%),显示出工作节奏已趋向于持续且规律的日常忙碌。

仍有不少人想搬到大城市,但比2022年少了
从两次数据对比来看,县城居民对于人生路径的选择展现出更强的自主意识和审慎态度,通过迁往大城市实现上升的传统期望有所淡化,考虑搬迁的比例下降,且有意愿者的心态更倾向于深思熟虑与条件评估,而非单纯向往。
过去三年,表达“考虑过”的县城居民,其内部出现了态度分化——从“考虑但没想好”的状态,分流至“完全不考虑”或“考虑但是不行动”的状态。从对外部机遇的单纯向往,到对本地生活的务实深耕,人们更多将重心锚定于本地生活的持续建设,将理想置于更现实的生活中综合权衡。


尽管大城市的边际吸引力在下降,但并不改变长期的人口向更大城市流动的趋势,仍有半数的受访者在2025年表示考虑过搬去大城市。

改革开放以来,我国常住人口城镇化率从1982年的21.1%增长到2024年的67.0%,城镇化率大幅提升。过去四十年的城镇化进程中,向大城市集聚是人口流动最核心、最持久的特征之一,近年来也出现了人口向区域中心城市和省内回流的多元化选择。
未来我们预计将主要由乡村人口的数量降低及逐步合并撤销,从而实现城镇化率的提升。
县城人群对收入的预期并不悲观:预期收入增长的变多了,支出预期也同样变多了
2025年,县城居民预期未来2-3年收入会增长的比例较2022年有较大提升,但对于增长幅度的预期相对保守。与收入改善同步的是,他们对于未来支出的预期也有提升,超过半数的县城居民(51.4%)在2025年预计未来会增加支出,2022年这一比例则为36.3%。


另一方面,认为支出会增加的比例(51.4%)低于认为收入会增加的比例(60.4%),一定程度表明部分收入增长的居民在将增长的部分转化为实际消费时,仍保持一定的谨慎态度。

02
需求变化:身份标签的需求减少了 更加理性了
对县城消费者需求的三年追踪显示,他们的消费动机从对外在“身份符号”的追求,转向为对内在“实用价值”与“情感陪伴”的重视。尤为值得注意的是,“增长见识”超越其他选项,成为当下重要性最高的需求,反映出居民对精神成长与视野拓宽的普遍渴望。
这些变化共同指向一个清晰的未来趋势:县城消费者所定义的“美好生活”,正从占有更多商品,转向获取更优质的体验、更丰富的精神世界以及更有温度的人际关系。未来的县域消费市场,将更青睐那些能提供 “高情感价值”或“高知识附加值” ,或保持“*性价比”的产品与服务。
2022年的县城消费者研究中,我们看到县城居民拥有七类共性需求,其中陪伴共处和不提价的升级的重要性最高,基础需求和陪伴共处的满足度最高。追求消费升级和追随行情在重要性和满足度上都*。
通过三年间两轮田野访谈,我们将“增长见识”这一长期存在的需求纳入2025年的研究分析框架。本次调研发现:一方面,打发无聊、不提价的升级及陪伴共处的需求重要性有所上升,而确认中产身份的重要性下降了;另一方面,所有需求的满足度持平或有所下降。

需求变化:理性消费与情感陪伴
变化一方面体现在消费理性觉醒——从身份符号到实用主义。对“中产身份”认同感的淡化已成为一个普遍趋势,“他人眼中我过得还不错”这件事变得没有那么重要,并且这种下降发生在回流/本土/上游所有人群里,且在年轻一代中更加明显。同时,他们更加追求“不提价的升级”,这也反映在县城居民的消费选择上,虚无的身份象征溢价正在减弱。
另一方面则是陪伴需求升温——县城中年及年长群体的情感寄托。在理性消费成为主流趋势的同时,我们的调研显示,县城消费者对陪伴共处的需求显著提升,这一趋势在36岁以上的群体更为明显。
这也反映了现代化进程中人们对情感联结的深层渴望。在物质丰富的今天,县城消费者正在重新定义“美好生活”的内涵——不仅是拥有更多商品,更是拥有更多有质量的共处时光。
而2025年新纳入研究框架的“增长见识”,成为重要性最高的需求。


需求重要性的驱动力变了
在分析县城消费者需求的影响因素时,2022年的研究主要归因于两大动因:一是家庭生命周期所处的阶段,二是居民的人口流动属性(如回流、本土、上游/前农村等类别)。但2025年的研究中,我们看到这一驱动结构正在发生变化。
家庭生命周期相关的需求仍保持稳定,反映出这一因素的持续影响力。但一个关键转变出现在不同人群的需求强度上:本土人群对“陪伴共处”的需求重要性显著提升,而回流人群的同类需求却在下降。类似的趋势还体现在“打发无聊”和“不提价的升级”等维度上。
在县域生活中,曾作为“新观念引入者”的回流人群,因对物质条件落差早有预期,其物质需求的边际效应会自然减弱,从而能更好地适应县域生活。而本土人群对不同需求的看重程度都在提升,一定程度显现出他们是“生活升级”意愿最强烈的群体——追求更有品质的、但不贵的商品,以及能承载情感与闲暇的本土化空间与体验。

03
支出变化:可选消费分化 功能性可选让位 体验型可选扩容
过去三年,县城家庭开销在增长,但钱的去向较为稳定:刚性支出(教育、医疗、人情)是基本盘,被视为应对未来风险的必要投资;个人弹性消费(如服饰、品牌符号)有一定收缩,但同时也为美容、瑜伽、运动、宠物等能带来即时愉悦与长期健康的“悦己型体验”保留了预算。
这表明,县域消费的升级方向正在发生转变:增长的关键不再是追求“拥有更多东西”,而在于能否真正满足人们 “过得更舒心、更健康” 的愿望。正在萌芽的体验型需求,因为用户基数大、情感动机明确,有望聚合成新的增长点。
刚性支出是应对系统性风险的投资,增长具有必然性
过去三年,县城居民的家庭月开销整体是增加的。若进一步观察他们的月支出结构,过去三年并没有发生显著变化,依然以刚需为主。
在调研中,我们发现子女教育、医疗保健的支出压力已成为各收入等级家庭的普遍共识,人情往来的支出依然稳固,构成了社会关系的润滑剂。
这些支出选择,体现了县城家庭的核心关切:家庭将资源密集投入教育以积累下一代的文化资本,以及维系人情网络,它们共同帮助家庭抵御未来可能面临的教育、医疗等重大风险。
个人弹性支出压缩,自我需求仍然有被释放的空间
但在支出结构稳定的背后,县城居民对消费价值的评判标准与预算的分配优先级,发生了值得关注的变化。
2025年与2022年相比,对于“消费能够满足我的基本生活需求就行”的态度来看,县城消费者认为消费的“基础功能”属性虽仍是基石,但其边际重要性正在下降。约11%的消费者从认为“更加重要”转而认为“重要”,这说明消费的“基础功能”属性已出现趋势性的弱化,即没那么重要了。

个人支出的变化来看,一个显著变化是个人弹性支出压缩的背景下,居民主要压缩的是功能性可选、中产身份标签方面的消费。
功能性可选压缩,减少服饰消费:


中产属性需求降低,身份标识消费收缩:


但更深层来看,县城消费者其实也渴望更好的生活品质。功能属性之外的消费,还以“悦己”、“体验”、“探索”等属性被县城居民预留支出窗口。他们会刻意保留甚至珍视一部分预算,作为维系情绪健康与生活品质的出口。
他们认为这类消费是性价比极高的必要投资,用于换取日常生活中确定的快乐与慰藉。
部分品类被保留,作为情绪出口或生活品质的象征:
广东四会县C女士的美容院支出保持月均1000-1200元,被她强调为"*的精神支柱"。她坦言:

运动方面,C女士尽管跑步频次有所降低,但日常也会穿着运动服。身边运动的人也在变多,丈夫每周打一场篮球,身边有朋友每天坚持运动,项目包括跑步、健身、爬山和游泳。
湖南湘潭县F女士的瑜伽则是从健康需求发展为情绪出口。她从2023年开始练习,最初因“脖子劳损”去体验,后来发现“练瑜伽后身体和精神状态都好多了”,现在基本把瑜伽当成“上班”一样坚持,每周4-5次。年卡1000多元,配合签到积分可抵扣年费,她认为“性价比高”。


04
渠道变化:兴趣电商增长
线下性价比渠道驱动

2025年与2022年相比,县城消费者的购物渠道选择呈现出分层化的特点,其演变路径与高线城市的消费习惯同步性进一步增强。
在线上渠道方面,过去一年,更多地使用传统电商平台与社区团购的县城消费者的比例有所下滑,与此同时,以内容驱动的社交电商保持稳定渗透,而“外卖或本地生活平台”作为满足即时性需求的基础设施,更多使用的人和使用率均有所提升(使用率来看,2025年,62.4%的受访居民使用过该渠道,2022年这一比例为54.4%)。
传统零售业态普遍面临客流分散,更多地去菜市场与综合型商场的县城消费者比例均有回落,显示出其作为主流消费空间的吸引力正在减弱。
与之形成对比的是,以“零食集合店”与“折扣店”为代表的现代渠道实现逆势增长,反映出县城消费者对“近场、便利、高性价比”线下消费模式的偏好上升——这一趋势与高线城市近年来零售业态的迭代方向基本同步。
05
消费变化:体感收缩驱动理性转向
实际的预期收入有所提升
本次定量调研数据显示,2022-2025年间县城家庭收入整体稳定,但居民基于宏观叙事、行业波动与周遭氛围所带来的“体感收缩”,主动调整消费优先级:削减外在身份符号支出,转而向内投资于家庭情感、自我关怀与确定性体验。
县城消费逐渐显现出新的趋势性信号,但目前还未形成根本的结构转变——县城消费者关注自我照顾与家庭共处,而身份标识消费重要性降低。消费功能属性的边际重要性正在温和下降,但情感链接的需求提升。
产生这种变化的真实原因同样是我们十分关注的话题。通过对6位县城居民的追踪回访,我们可以从微观的、流动的生命故事中,感受县城个体生活的变化。
从调研来看,多数县城居民仍保持乐观底色,但部分人调低了生活满意度评分。这一现象可与“U型幸福曲线”理论结合观察:全球研究普遍发现,人的幸福感水平随年龄增长呈现清晰的“U型”轨迹——通常在青年时期较高,随着步入中年、承担更多家庭与社会责任而逐步下降,于40-50岁前后达到低谷,之后则随人生阶段转换、心态调整而再度回升。
结合我们的田野观察与社会文化背景,中国县域居民所体验的“U型”低谷可能来得更早。县域社会对“成家立业”的期待更为集中和前置,年轻人往往更早地承担起购房、育儿、赡养等多重责任。因此,其感受到的“压力高峰”与“满意度低谷”可能会在30-40岁左右便开始显现。
因此,如果剔除人生阶段变化的影响,整体的表现会好于表观数据。
他们整体对未来的预期趋于保守。面对收入波动带来的不确定性,越来越多人以一种务实的态度重新评估和安排家庭财务,更倾向于稳扎稳打。
部分受访者或其家人所从事的行业,确实受到了宏观经济与地方产业转型带来的影响。




在研究中国消费者的心态上,需要注意到影响更深远的“未来取向”,这与“当下”、“即时满足”的导向非常不同。儒家文化的底色、“为家庭/家族而活”的时间观、压缩式的急速现代化等等,这些因素共同塑造了中国消费者是基于未来如何来决定当下如何消费。
而社会对未来预期的塑造,基于长久以来形成的高增长惯性,以及当下信息环境(如媒体传播)与切身感知之间的落差。在过去四十余年的宏观发展背景下,持续的高速增长塑造了社会对经济前景的普遍乐观预期。
然而,当经济从高速增长阶段转入中高速增长的新常态,这种发展节奏的转变本身,足以显著改变居民对未来的收入与财富预期。同时,当前的信息传播环境也可能放大了对局部波动的感知。
预期机制的这种系统性调整,是理解当前消费行为趋于谨慎与理性化的重要宏观背景。但这一传统价值观在经历不同的00后、05后等新生代中,正呈现出代际松动与重塑。
乡镇市场:
中国的基础单元与人口流动的起点
在深入剖析县城整体的心态变迁之后,我们将视角下沉至一个更具基础性的单元——乡镇。
在2025年黑蚁资本县域消费者调研中,为深入探究不同层级市场的消费特征,调研特别覆盖了县城主城区-乡镇这两个关键层级:其中县城主城区样本占比70%(700份),乡镇样本占比30%(300份)。并在田野调研中新增3位乡镇受访者,与6位县城回访者共同构成了一组有益的对比。
通过观察乡镇居民与县城居民的异同,我们能够补全中国基层社会图景中至关重要的一块拼图,并更深刻地理解县辖区域内部存在的梯度与多样性。
01
县辖区域内的消费分层
县城消费者代表了县域市场的消费升级核心力量,他们经济基础更坚实,生活更为“城市化”,追求相对更高的生活品质与情感满足。而乡镇消费者则体现了庞大而务实的基本盘,他们收入有限但结构稳定。
同时作为流动的起点,我们在田野调研中能够看到当前乡镇居民的生活呈现出一种满足现状与寻求发展并存的状态。他们的生活与家庭紧密关联,生活成本较低,但在收入、职业发展和社会资源方面面临普遍性的限制。

经济基础:县城居民拥有更强的购买力
县城家庭与个人的年平均收入高于乡镇,其家庭年收入均值高出乡镇近35%。县城的高收入家庭比例(40%)也远超乡镇(17%),而低收入家庭比例(29%)则低于乡镇(43%)。
与此相应,县城居民的家庭储蓄水平更高,月均家庭支出也高出乡镇超过40%,构成了更为坚实的消费基础。

生活状态:从“安居”到“乐业”的梯度
房产形态上,县城以商品房为主,乡镇则以自建房为主,折射出资产构成与生活方式的基础差异。工作节奏上,乡镇居民平均日工作时间更长而收入更低,自我感知“不忙”比例显著较低,暗示其更多从事体力或时长导向型劳动,而县城居民则享有更均衡的工作节奏与闲暇空间。生活体验上,县城居民在高分段幸福感比例与均值上均明显*。
未来预期与人生定位:不同的发展叙事
在财务预期上,县城与乡镇居民均展现出乐观倾向,但信心程度存在差异。认为未来收入会增加的县城居民比例相对更高;与此同时,乡镇居民对支出增加的预期强度超过了县城居民。
从地域定位与流动意愿来看,县城在县域体系中更多扮演着“生活终点站”与区域性中心的角色,而乡镇则更多被视为“向上流动的起点”。尽管两地均有约半数居民未计划进一步上移,但乡镇居民在安于现状的同时,仍普遍存在改善生活品质、寻求更好发展机会的潜在意愿。
田野调研中的3位乡镇居民都曾有过外出务工经历,后因家庭照顾、生活成本等问题选择返回家乡。他们的生活轨迹反映出乡镇作为人口流动“起点”的特征:一方面与原生家庭和本地社会网络紧密相连,另一方面仍持续受到教育、就业等外部机会的牵引,形成一种“扎根与流动并存”的心理状态。

02
乡镇重功能
县城向体验
八类共性需求中,县城与乡镇居民在“确认中产身份”、“打发无聊”、“不提价的升级”、“追随行情”及“基础方向”这五类需求上的重要性基本一致。这表明,无论是县城还是乡镇居民,都普遍看重基础生活保障、性价比提升及休闲娱乐等基本生活诉求,反映出县辖区域消费价值观的底层一致性。
但县城居民在以下三类需求的重要性上明显高于乡镇居民,形成需求梯度:增长见识、提供职业选择、陪伴共处。这一区别显示出县城居民有更明确的自我提升动机,以及对生活品质和情感体验提出了更高要求。
县城与乡镇居民在对“消费满足基础需求”的重要性认知上,呈现出方向一致但强度分化。对于乡镇居民,消费的“基础功能”属性的边际重要性对他们更强。
但对于县城居民,重要性虽仍是共识,但紧迫性已让位于对“增长见识”、“陪伴共处”等更高层级体验型需求的追求以及“提供职业选择”等成长性诉求。

综上所述,乡镇居民构成了广义的县域消费中坚实而务实的基本盘,他们高度注重消费的功能属性与基础保障,展现出鲜明的"底线思维"。与之相对,县城居民则代表了县域市场的消费升级方向,在满足功能需求的基础上,逐步追求个人成长、情感陪伴等体验型价值。
增长放缓下的一线与县城
无论是县城还是乡镇居民,其生活状态都嵌套于更宏大的经济环境之中。当前,中国消费者的整体行为正趋向谨慎,然而,这一宏观趋势在不同地域的传导和表现却截然不同。
本节将通过一系列宏观经济数据,讨论经济放缓为何在消费端对一线城市造成了更直接的冲击,反而在县域展现出更强的韧性。
01
居民整体转向谨慎
当前中国居民部门的经济行为正呈现出一些趋势性的变化。一个显著的转折点出现在2021年前后,家庭部门的债务杠杆率在经历了从2011年约30%到超过60%的快速攀升后,进入了平台期。自此,该比率增长势头明显放缓,这表明居民部门在债务积累方面趋于谨慎。
这一行为转变与居民的收入预期和消费倾向密切相关。数据显示,自2022年9月以来,城镇居民收入中位数增速在多数时间内低于平均增速,意味着社会大众收入增长相对乏力。与此同时,社会消费品零售总额的增速也进入到一个新阶段。


在房地产领域,变化表现得尤为清晰。居民购房意愿的谨慎直接体现在个人住房贷款上,其增速以及在银行贷款总额中的占比持续下降,市场成交数据也与之呼应。
与消费和投资意愿减弱形成对照的是,居民的防御性储蓄倾向持续增强。金融机构住户人民币存款从2022年初的约108万亿元,攀升至2025年10月的约163万亿元,在不到四年间规模扩大了逾50万亿元,增幅超过50%。
居民部门的预防性储蓄增加,这主要受两大因素驱动:其一,住房资产价格下跌,这直接侵蚀了家庭财富账面价值,从而促使家庭通过增加储蓄来修复资产负债表并抵御未来风险。
另一方面与我国当下的人口结构有关——老龄人口相对较低的消费意愿和高储蓄意愿,以及人口结构的老龄化同时会让正在工作的人口对自身的未来养老问题担忧,提高储蓄以备后需。

总体来看,这些由数据支撑的现象——包括家庭杠杆率企稳、消费复苏平缓、房地产市场调整及储蓄意愿走高——共同显现了增长放缓及人口结构变化对于当前中国居民行为模式的影响。
02
一线城市消费承压
县域展现韧性
但当我们拆分细看,增长放缓对一线城市与县域居民的影响程度不同,一个直观的体现是消费。鉴于县域消费数据在统计上并未单列,其韧性特征与乡村市场更为接近,这为我们提供了数据方面的观察视角。

与全国社零总额逐步修复的趋势不同,一线城市的消费回暖步调更为缓慢。
累计同比数据显示,一线城市社零增速不仅低于全国水平,且部分城市在2023年以来与全国的社零增速差距持续扩大。另一方面,乡村消费增速稳定高于全国水平,成为拉动内需的重要增长极。

03
收入结构与房产负债是关键
一线城市消费表现相对疲软,一方面源于其可支配收入增速相对偏弱——尽管收入*值相对高,但从趋势与预期来看,自2022年以来,一线城市居民收入增长趋势在低位趋于稳定。

但更深层的原因在于其独特的收支结构,尤其在一线城市,房地产对消费产生了更强的“挤出效应”。
当前,全国居民收入增长正处于结构性调整期,其中工资性收入增长趋于平缓是普遍现象。而对一线城市居民而言,2023年工资性收入增速已接近全国水平,还额外受到财产性收入(与资产价格,尤其是房价高度相关)和转移性收入变动的影响。
其次,高房价带来的较高的负债率,对消费形成了较大影响。国际比较显示,我国的房价收入比水平在全球主要经济体中处于相对偏高位置,而这一特征又在一线城市尤为突出。这使得一线城市居民在财务上需要进行更长期的规划,在住房资产与日常消费、体验消费之间做出了更多的平衡。

进入2025年,一线城市的房价还遭遇新一轮“补跌”,且下跌动能强于低能级城市。从二手房出售挂牌价指数看,2023年10月至2025年10月间,一线城市指数年均跌幅(-10%)超过四线城市(-6.5%)。
考虑到一线城市更高的房屋总价,其资产缩水的*值更大,过去两年房价补跌产生的财富负效应显著更强,这加速了一线城市居民的消费倾向转向保守。
增长放缓的影响在空间上并非均质,其结果是:一线城市的消费因直接的财富效应减弱和刚性支出压力而更为敏感地收缩,而县域消费则在务工收入传导的滞后效应下,展现出相对的稳定性。
与一线城市相对,县城居民相较三年前也逐步展现出对体验型消费的需求,但县城居民对体验型消费的需求与一线城市存在本质差异,这意味着县域市场的供给演化不会简单复刻一线城市的路径。
例如,运动渗透率在一线和县域都在提升,但对运动服饰的功能与符号价值需求却迥异。这种独特的演化路径,造就了县域市场特有的消费图景——一面是部分与一线城市一致的精神消费与升级需求在萌芽生长,另一面则是根植于本地生活的、相对“实用导向”的消费依然占据主流。
县域的折叠式消费
上文讨论了县域消费具备韧性的结构性原因,这种韧性在具体的消费行为上是如何体现的?
2025年重返县域市场,我们观察到县域居民在消费上更具稳定性,但务工收入传导的滞后效应以及可支配收入总水平的有限,他们的生活虽具韧性但也面临压力,在消费上不是简单的“升级”或“降级”,而是呈现出一种较为精明的折叠与分化——部分消费品类与一线标准快速同步,而另一些则依然保持分野。
01
高度城镇化下的结构性放缓
“折叠消费”的兴起,与城镇化进程进入新阶段密切相关。大量人口并非直接涌入一线城市,而是沉淀在了像福建诏安、河北安国这样的县域经济圈。他们的消费决策展现出一定的复合性:既通过电商积极拥抱一线城市的品质与潮流,又在本地社交与日常生活中,保持着对价值的精明判断和熟人社会的信任网络。
近年来城镇化率的增速已从高速增长阶段渐趋平稳。中国城镇化率从2000年的36%攀升至2024年的67%,但增速已变缓。

02
互联网与物流的基建
带来了信息与商品的垂直渗透
物流网络、移动支付、电商推进到低线市场,推动农村网络零售额持续高增长。2024年全国农村网络零售额达2.56万亿元(2020-2024 CAGR=9.2%),占比17%,近年增速高于全国增速(2020-2024 CAGR=6.7%)。

同时,视频媒介降低了认知门槛,算法的“去中心化分发”进一步弱化了信息茧房,从而推动信息与商品的渗透。
传统图文电商需要用户具备一定的阅读能力、品牌知识和主动搜索意愿,但兴趣电商(视频)依靠视觉、听觉和场景化叙事强化感官刺激;一个关于新品开箱的短视频,或是一场展示使用场景的直播,其传达效果远胜于千字的商品详情页。
其次传统营销广告预算集中投放于一线城市的核心商圈和媒体,地域性极强。而兴趣电商以算法为核心,通过内容来匹配兴趣,算法根据用户的浏览偏好进行个性化推荐,打破了地域流量的限制。这使得一个县域用户可能和一线城市用户同时接触到某个新锐品牌。

03
折叠消费:9.9的眼影
与1万5的金手镯
电商等基础设施的完善正在重塑品牌渗透县域市场的路径。传统品牌由“一线城市→低线城市”的梯度渗透被打破,取而代之的是通过电商渠道实现的同步覆盖,这也让县域市场不同层次的消费需求得以充分显现。
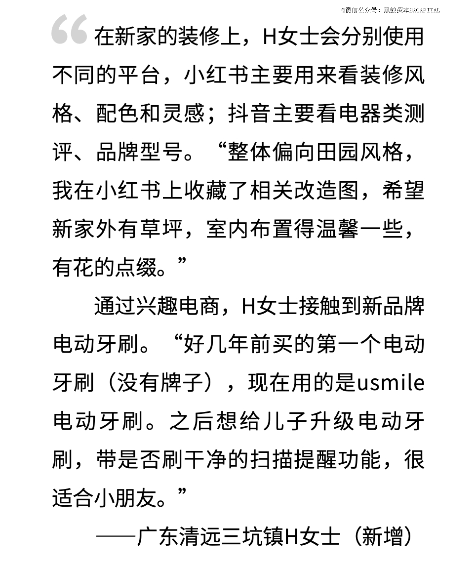
一方面,品质升级需求得到释放。在我们的走访调研中,高品质的保健品、母婴品牌、电动牙刷品牌通过电商平台直接触达县域消费者,实现与一线城市的同步渗透;山姆渠道的瓶装星巴克和Member's Mark坚果,同样通过代购网络进入县域家庭。
另一方面,*性价比需求同样能够得到满足。拼多多上70-80元的冲锋衣、39元的运动套装、9.9元的眼影等商品的热销,也反映出县域消费者的价格敏感度。

县域的韧性与压力
通过对“折叠式消费”的解读,我们看到了县域居民在微观消费行为上的智慧与张力。若将镜头拉远,这种消费模式正是其整体生活策略的一个缩影——一种在韧性与压力并存的环境下形成的生存与发展哲学。
本节将作为上篇的阶段性总结,系统梳理支撑县域韧性的经济与社会基础,同时,也将其面临的挑战与约束纳入整体研究框架,从而为后续探讨市场机会做好铺垫。
01
县域市场稳定消费的基础:
高自有率且低贷款的住房
县域社会呈现出一种高韧性与相对稳定的生活形态,其结构性特征可从经济基础与社会关系两个维度加以解释。
在经济层面,县域居民的收入增长趋势平缓但波动较小,家庭负债率普遍较低,且住房自有率高、资产属性以自住为主,这些因素共同促成了其较为稳定的财务预期。
根据本次2025年县域居民调研数据(基于1000份样本,含乡镇),超过半数(54%)的受访者预计未来2-3年收入将实现增长(增幅5%以上),而预期收入下降的比例仅为4%。综合来看,绝大多数(96%)受访者认为自身收入将至少保持稳定或有所提升,反映出整体乐观且稳定的财务心态。
从房产来看,县域居民的房产资产表现出稳定性特征,自住为主,且贷款比例相对较低。从购置时间来看,整体样本中超过半数(56%)的房产购置于2020年之前,居民主要资产可能多形成于当前市场周期以前;近三年内未进行任何房产交易的受访者比例达89%。

田野调研进一步看到,尽管多数受访者知晓当前房价存在下行趋势,但其对价格波动的实际感受较弱。一方面源于住房资产强烈的自住属性,使其在日常生活中并不构成频繁关注的议题;另一方面也体现出县域居民在资产观念上更倾向于长期持有,房产的价格波动因而对其心理预期与经济行为影响有限。
这一资产持有心态与低负债、高自有率的住房结构共同构成了县域经济韧性的重要基础,进一步强化了其整体财务预期的稳定性。
02
社群化的生活
提供情感与实际支持
在社会关系层面,县域居民的心理稳定感与生活秩序,很大程度上依赖于家庭及熟人网络的情感与实际支持。相较于大城市中个体与社群联系较弱所形成的“原子化”状态,县域社会更接近于一种“社群化”生活模式,这种紧密的社会纽带为个体提供了重要的心理缓冲与资源支持机制。
2025年县域居民调研数据在居住模式上显示出 “低独居、高家庭” 的特征。整体来看,仅有13%的受访者为独居状态,其余普遍处于多种关系共存的复合居住形态。其中,配偶/伴侣同住(74%)与子女同住(61%)构成主要的居住形式,体现核心家庭模式的主导性。同时,24%的受访者与父母同住。
需要注意的是,“与子女同住”和“与父母同住”两类存在重叠,其中重叠部分主要对应“三代同堂”家庭。这反映出县域居民居住模式中,核心家庭虽占主导,但代际共居仍是一种重要的家庭形态,体现了养育责任与赡养义务在居住空间上的整合。
即使未与父母同住,多数县域居民仍与之保持密切往来。87%的受访者与父母保持每月至少两次的见面频率,其中每周见面1–2次(39%)为主要模式,每周3次以上高频接触的比例也达到24%,反映出紧密的代际联结与持续的家庭互动。

另一方面,紧密的“社群化”生活模式下,县域个体的心理稳定与生活秩序固然得益于熟人网络的支持,但与此同时,这种高度依赖人情关系的社会结构,也在无形中相对弱化了年轻人作为个体的能动性。
这种结构使得个人的发展往往更依赖于所处的关系网络而非完全依靠自身能力,从而在一定程度上限制了县域社会的活力与创新空间。
03
收入紧平衡
并没有导致全面节省
县域社会在呈现高韧性与稳定特征的同时,也面临收入“紧平衡”与礼仪性社会压力带来的双重挑战。然而,这并未导向全面的消费收缩。在经济韧性、家庭支持与相对宽裕的时间资源共同作用下,县域居民也在积极拓展开源性收入,以维持生活平衡与适度发展。
在收入整体“紧平衡”的背景下,县域居民展现出务实而灵活的经济行为。他们并非一味节流,而是同步探索各类开源路径。例如:
就业结构与收入传导:在产业基础较好的地区,如广东清远县,灯饰厂计件工月收入约3000元,驾校安全员岗位可达5000元,收入水平相对较高;而在缺乏工业支撑的县域,本地就业机会有限,居民收入更依赖外出务工或灵活经营。
消费行为中的“精打细算”与“主动开源”:县域居民在消费中表现出显著的价格敏感度,例如愿意为节省1元快递费而自驾至县城自提包裹;与此同时,他们也积极利用闲暇时间增加收入,如自制“扭扭棒”手工花在教师节期间销售,或者父母辈退休后前往一线城市从事保安等工作,以拓展家庭收入来源。

县域居民形成了一种在约束中寻找可能、在稳定中谋求增量的生活策略,县域经济的韧性也来自于这些看似微小却从不间断的努力。
这样的勤劳肯干,构成了中国过去四十年经济发展的深层底色,也内化于无数普通人的生活实践之中。这种底色不仅体现在宏观增长中,更在于每个家庭为谋求稳定与更好生活所付出的具体努力,这共同构成了中国社会在面对挑战时最真实、也最根本的缓冲层。
04
相对稳定的生活状态
减缓了新思潮传播的速度
在收入紧平衡的状态下,县域居民的需求多集中于基本生活与安全保障层面,反映出马斯洛需求层次中较低层级的主导性。然而,在人情往来密集的半熟人社会中,礼仪消费——尤其是婚丧嫁娶等仪式场合——往往不容削减。
县域居民在基础生活需求与不可缩减的礼仪支出之间,持续经历着现实的经济与社交压力。这种张力在个体层面具体表现为:山西I先生因再婚所需的房、车等经济门槛而却步;河南J女士则重新审视彩礼、生育与住房的传统意义,选择更为灵活的生活路径。他们的故事,共同反映了县域居民在结构性压力之下,正不断调整自身行为与期望的过程。

然而,这种调整在很大程度上仍是在既有社会框架内的适应。县域社会固有的强关系网络与相对闭合的社会结构,构成了文化观念变迁的缓冲机制。
从代际差异的视角看,00后等年轻一代与父母辈在生活方式与价值取向上出现一定分化——例如河北安国E女士的妹妹、河南安阳J女士这样的年轻回流群体,对婚姻、消费等议题形成了更个体化的理解——但县域以亲缘地缘为核心的“半熟人社会”网络,对外来思潮起到了筛选与缓冲作用,减缓了其传播速度与接受广度。

在此背景下,县域居民的婚姻观念整体呈现务实、理性且非强制性的特征。经济基础成为重要的前置条件,“可以结婚,但需要先有坚实的经济”为占比第二高的态度(35%),反映出经济安全性在婚姻决策中的关键地位。

综合来看,县域社会的价值观念变迁将是一个长时段、渐进式的过程。在强关系网络与社会结构的持续作用下,个体层面的观念调整更多地表现为在传统与现代性之间寻求平衡,而非彻底的范式转换,这也在本质上维系了县域社会系统的内在稳定性。
在对县域消费者的基本面,以及形成不同于一线消费者画像的原因进行分析后,接下来我们会引入供给侧的市场调研与分析,进一步讨论县域市场潜在的投资机会。
县域的规模不经济品类
在高度依赖灵活性、本地化与时间密集型的品类上,连锁模式遭遇了“规模不经济”的困境。这并非连锁模式本身失效,而是在县域独特的成本与社会结构下,其效率优势被本地分散化供给冲击。
更大的机会,则存在于依赖全国供应链与*标准化的品类,以及具备较强品牌溢价与体验属性的品类。在这些品类中,连锁品牌能够通过自身的规模化、品牌化与系统化能力,真正创造稀缺价值。理解“规模不经济”的边界,恰恰是为了更清晰地绘制出“规模经济”的地图。
综合来看,当前县域市场的供给格局呈现鲜明的两面性:一方面是连锁模式的加速下沉与渗透,另一方面,在诸多依赖高度灵活性与在地化网络的品类中,连锁模式的效率竞争力不及本地小店。这种局限性,正是我们接下来研判具体投资机会与投资风险的关键出发点。
01
县域:连锁化率的洼地
在中国消费市场,连锁化率是衡量一个品类或区域商业成熟度的关键指标。然而,在全国性的连锁化率提升成为一个重要趋势下,县域市场却有连锁模式难以覆盖的品类——在众多依赖本地化、非标服务的品类上,连锁化率则在极低水平。
根据中国连锁经营协会等数据,中国整体连锁化率持续提升,但如餐饮、酒店等品类下,低线城市的连锁化率仍然远低于一二线城市。


02
连锁化的县域边界
在走访调研中,我们观察发现,在烘焙、鲜切牛肉、早餐、生鲜等品类上,连锁品牌面临三个难题,导致其规模效应在此失灵,形成“规模不经济”现象。

租金成本
在更广泛的田野走访中,我们在诏安、佛冈、汨罗等地发现,县域普遍存在摆摊经济,以及大量自建房商铺,这使得个体经营者实现了 “零租金”或“极低固定成本” 运营。
而连锁化扩张的核心前提之一,是能够通过标准化和品牌溢价来覆盖固定的场地租金。但在县域,个体户通过灵活的业态(摆摊)和自有资产(自建房),节省了租金成本。这使得连锁品牌在成本结构的起跑线上,就已落后。
人力成本
在中国人口红利消退、法定*工资和社保缴纳规范持续提升的宏观背景下,全国人力成本系统性上涨已是可见趋势,这进一步加剧了连锁品牌与本地个体户之间的成本差异。
全国多省市持续上调了*工资标准,同时社保征管日趋规范。对于连锁品牌而言,这意味着单店模型中的“人力成本项”是一个刚性增长、持续受压的变量。

然而,人力成本上涨的宏观趋势在县域个体经济中被极大地缓冲和消解了。
从个体户来看,其核算是 “销售额- 总成本 > 家庭基本生活开支” 。个体经营者无需将自己的劳动时间货币化,也不计提社保等隐性成本,是一种 “自我雇佣” 状态。
但对于连锁品牌,其核算是 “销售额- (租金+人力+水电其他+摊销)> 投资回报率”。其中,人力成本是必须按市场价支付的显性成本。
同时,县域还存在大量的“零机会成本”劳动力,对于许多县域的中老年人而言,他们的时间原本并无确定的货币价值(即机会成本趋近于零)。因此,摆摊卖菜、经营小店1-2小时所得,完全是额外收入。目标是“赚取一份高于务农或无业在家的收入”,而非连锁品牌所追求“投资回报率”。
这也导致在卖菜、保洁、简单看店等低技能、轻体力的业态中,连锁品牌需要与一群“时间成本为零”的竞争对手相竞争,而后者可以接受极低的单位时间报酬,从而将整个行业的人力成本基准压制在连锁品牌无法盈利的水平。
在更广泛的田野走访中,我们看到清远三坑镇的早餐摊,一份肠粉的售价仅4-6元,如果连锁化增加房租和人工成本,这份肠粉的最终成本可能翻倍。
在佛冈的夫妻老婆店,店主在门口看别人下棋,因为他的“工作时间”是弹性的,与生活融为一体。而连锁店的店员必须按班次计算工时和薪酬。这也提醒我们去相对审慎地看待高人力依赖型连锁业态在县域的扩张。
供应链效率
中国农产品的流通体系呈现出明显的二元结构,全国性网络与在地化网络各自承担着不同的功能。
全国流通网络沿着“产地→批发市场→区域配送中心→连锁门店”的路径运转,依托规模效应和标准化管理,实现跨区域的高效调配。这套体系特别适用于需要大规模跨区域流通的品类,如特色水果、品牌农产品等,能够确保商品在全国市场的稳定供应。
而县域的在地化流通网络,则由“城郊/本地基地 → 县域批发市场/田间地头 → 摊贩/小店/消费者”的环节组成,通过极短的链条减少损耗、匹配需求,这一流通网络在县域生鲜消费中承担着基础性作用。
这两套网络功能互补——全国性网络实现特色农产品的广域流通,在地化网络则保障日常生鲜的区域供应。
在本次定量调研中,42%的消费者将传统菜场作为生鲜采购的*渠道。这一比例在乡镇市场进一步攀升至54%,而其中“新鲜度”是县域消费者的*考量。

我们还从本次定量调研中看到,对于以价格实惠著称的全品类折扣店渠道销售的生鲜,消费者更多是认可保质期相对较长的水果品类。
这背后的一个支撑条件是,众多全国化的优势生产基地已形成,连锁总部通过大规模集采和全程冷链,有可能在部分品类上实现比本地市场更优的价格与新鲜度的组合。
但对于时效和损耗控制需达到*的蔬菜和肉类而言,县域在地化供应链可以实现 “清晨采摘,上午上摊” ,从田间到餐桌仅需数小时。
连锁中央仓配则需要经过“采摘-预冷-分级-入仓-干线运输-分拣-配送至店”等多个环节,时间窗口长达24-48小时以上。这也解释了为何消费者在购买蔬菜和肉类时,更多地偏向传统菜场。

新连锁业态的崛起
在生鲜、大店正餐等品类因“规模不经济”导致连锁化非效率*解时,另一条清晰的赛道正在县域市场浮现。
根据本次定量调研,在快餐、奶茶等产品高度标准化的品类中,消费者对于连锁品牌的偏好度显著高于个体门店。以快餐、零食集合店、茶饮咖啡店为代表的新一代连锁业态,凭借其独特的商业模式实现了高效的渗透与扩张。

01
县域的规模经济品类
更广泛的田野走访中,我们看到零食集合店在广东英德、佛冈等地,展现出强劲的开店势头与加密潜力。一个县城开出3-5家店仍有余地,其门店动销快,成为年轻人新的购物目的地。
此外,瑞幸在县域的密度不断提升,在河北安国等地成为当地咖啡的价格与品质天花板;古茗、霸王茶姬等品牌快速下沉,甚至古茗通过使用悦鲜活牛奶等高品质原料来建立比较优势。
新连锁业态崛起的背后是消费者对品质升级的追求与对价格敏感的共存,这要求县域业态必须从根本上提升效率。
在当下理性消费崛起的时代,消费者日益精明的选择正在倒逼供应链进行深层变革。通过压缩环节、提升效率,让消费者以合理价格享受高品质商品的企业,将在新一轮市场竞争中脱颖而出。
零售集合店的快速扩张、传统超市的积极调改,以及拼多多等电商平台的深度渗透,也顺应这一趋势,重塑了县域的消费生态。
零食集合店凭借其庞大的采购规模,以及对于传统经销体系的优化,让消费者“用更少的钱,买更好的零食”,这一定程度还推动传统超市的调改以应对市场变化。
在对超市调改店的走访中,我们看到7.9元的定制牛奶、价格实惠的自有品牌商品,消费者因此也能够以更低成本享受同等品质的商品。拼多多的深度渗透,则让县域消费者能够买到39元的运动瑜伽套装,29元的速干服饰等等。
02
规模经济何以可能
连锁业态在特定品类的成功,核心在于在具备普适性的品类中,连锁企业通过规模效应重塑其成本与价格,从而形成价格竞争优势。
规模化生产的前提:找到“*公约数”
连锁化首先需要找到那些具备“大众口味”基础的品类。
瓶装饮料、预包装零食、茶饮咖啡、快餐汉堡等,这些品类的口味风味已被天南地北的消费者广泛接受。口味的全国一致性,是进行大规模、标准化工业生产与分销的根本前提。这意味着单一产品可以面对最广阔的市场,从而实现规模经济。

规模效应带来的成本优势
当品类具备大众化基础后,规模便成为最强大的竞争武器。
万店级别的采购规模下,一方面,连锁企业能够向上游延伸,布局或整合供应链,直接与品牌方或生产源头对接,从而减少乃至跳过了传统多层经销体系中的中间加价环节;另一方面,凭借巨大的订单量,其单位采购成本也具有较为明显的优势。
这种从规模效应带来的成本优势,也将直接影响消费者的购买决策:当蜜雪冰城的饮品比周边小店便宜数元,当零食集合店的品牌饮料售价低于传统杂货店时,价格就成为最直接的竞争力体现。
连锁化如何回应本地小店痛点
定量调研显示,本地小店在满足如今的消费需求时也存在一些短板,包括商品质量不稳定、缺乏品牌背书、可选品类有限以及新品上架滞后等。而连锁企业则通过供应链的严把控、管理的规范化使得这些痛点得以规避。

品质确定性:通过建立标准化的品控体系和品牌背书,解决了本地小店“质量不稳”的核心痛点。
商品丰富度:如零食集合店通过2000+SKU的商品池和每周更新机制,有效解决本地小店“品类单一、新品滞后”的问题,满足年轻消费者对多样性和新鲜感的追求。
管理规范化:通过统一的POS与库存系统、统一的运营标准与培训体系、明码标价与统一的价格策略等,使得大规模门店网络得以在可控的成本下高效运转,保证门店的稳定输出,也为消费者创造出放心透明的消费环境。

03
前瞻:新需求萌芽
等待供给价值创新
在见证了茶饮、快餐、零食集合店等“万店模型”成功走入广阔县域之后,我们在思考:当基础的、功能性的需求被广泛满足后,县域生活更丰富的可能性在哪里?我们认为,其核心在于通过更优质、更细分、更可信赖的供给,去激发和覆盖县域持续存在并不断涌现的消费需求。
新供给的涌现
我们看到,在广大的县域市场,供给端正通过两条路径来塑造新的消费格局。
路径一:效率升级——用数字化和标准化改造传统业态
这类供给的核心,是针对那些明确存在、但长期因供给低效而体验不佳的“存量需求”。其本质是通过标准化流程、数字化工具与集约化供应链,提供更稳定、更高效、更具性价比的解决方案,替代传统非标、低效且规模效应差的供给方式。
效率型零售门店:近几年,零食集合店、折扣店正在快速进入县域市场,通过减少供应链中间环节与数字化运营驱动,它们以显著优化的商品结构、*竞争力的价格和明快现代的购物环境,对传统杂货店、小卖部形成竞争,而这一核心,是以规模与效率,满足县域消费者对“更多选择、更高性价比”的一站式购物需求。
标准化茶饮与快餐:我们在走访中看到,无论是通过高度标准化实现快速复制的小吃快餐品牌,还是在产品力与品牌势能上建立优势的知名茶饮品牌都在加速下沉,它们也以稳定的品质和效率,承接了县域外出就餐、茶饮消费等高频需求。
数字化无人娱乐空间:通过物联网系统实现24小时自助服务。以人均30多元甚至更低的客单价,满足年轻人对私密、便捷社交空间的需求,正在替代部分传统KTV和棋牌室。
路径二:价值创新——以新供给满足潜藏的情绪与体验需求
这类供给的核心并非凭空创造需求,而是敏锐地捕捉到那些早已存在、却未被充分满足的潜在需求——尤其是对情绪慰藉、社交归属、审美表达和生活仪式感的向往。它们通过提供更契合的产品形态或更完整的体验场景,将原本模糊的渴望转化为明确的消费选择。
复合空间与体验:典型如以霸王茶姬为代表的茶饮品牌。它在低线市场取得成功,并不单单依靠效率与价格,而是通过鲜明的国风美学设计、具有辨识度的产品包装和提供休憩座位的门店,构建高颜值、强社交属性的“第三空间”。
同样,主打“手作”与“滋补”概念的糖水甜品店,通过营造温暖、松弛的慢食环境,将一碗甜品升级为具有疗愈感的“情绪食物”,其提供的不仅是一个物理的堂食空间,更是一个能让消费者短暂脱离日常和进行轻社交的场域。
IP与内容赋能的情感零售:我们在走访中发现,名创优品在县域的高度渗透,其内核早已超越“十元店”。它通过与全球热门IP的深度合作,将产品转化为“社交符号”和“小确幸”,消费者购买的不仅是一个玩偶或水杯,更是对某个兴趣圈层的归属感与情感投射。
即时愉悦与仪式性的犒赏:我们注意到,近年线下冰淇淋门店在县域高速增长,一支现场制作、香气与造型兼具的冰淇淋,天然成为奖励孩子、犒劳自己或分享甜蜜的仪式性载体。
消费者愿意为这份情绪价值支付溢价,使得门店能够实现可观的利润模型,这也证明了在县域市场,只要精准切入并满足消费者某一具体的、未被充分满足的情感需求(如即时的犒赏、可触达的快乐),即使是低频次消费的品类,也能凭借其创造的高情绪价值占据一席之地。
渗透的节奏
品类的渗透提升,往往始于需求端对“更好生活”的朦胧向往,成于供给端以可信赖的创新或*的效率、精准承接并激发了这一意愿。增长的“爆发力”,并非来自需求的突然井喷,而是当萌芽的需求遇到能清晰定义其价值、并降低其获取门槛的供给时,加速转化。
在社交媒体与电商的充分渗透下,许多改善型需求已在县域发生。在县域走访调研中,我们发现电动牙刷、九阳空气炸锅、坚果投影仪等产品已进入不少县域的家庭,社交媒体持续教育“精致生活”的具体形态,或许增加了渗透的潜力。
此外,热门国产IP形象已通过社交媒体在年轻人中建立起广泛的认知与情感连接。消费可能始于一张贴纸或一只抓娃娃机里的仿制玩偶,但这也标志着“为热爱付费”意愿的萌芽。当这种情感联结日益强烈,且出现可信赖、易触达的商品获得渠道时,为角色“氪金”购买周边的消费也会随之出现。
同时,养宠本身仍在渗透,尽管现阶段喂养可能仍以剩饭剩菜或廉价粮为主,但对于宠物的陪伴需求已经存在。当主人将宠物进一步视为需要被精心照料的“家庭成员”,并且当地市场出现专业、可靠的供给,那么对优质主粮,甚至是专属零食、专业洗护、医疗服务的需求,也会被相应激发。

不贵又即时享受的“轻体验”
在黑蚁投资模型里,我们将所有的消费类型分为效率型与体验型。
效率型消费追求以更少的(金钱、时间)成本获得更丰盛的商品,通过量化标准(如性价比、时效性)实现生存资源的精细化管控。
体验型消费追求真正的独特性,是在追寻体验世界和自我探索的过程中所涉及的消费行为(产品或服务)。
2025年重返县域市场,我们看到县域消费者正将有限的休闲预算,投入到能即时带来愉悦感、丰富个人生活的体验型消费中。
从县域消费者参与的休闲活动来看,疫情之后他们减少了在家看电视、阅读等传统活动,转而更多地走向电影院、棋牌室;并开始探索个人爱好与短途旅行,尽管基数仍小,但增速亮眼,一定程度反映出县域居民对个性化、体验式休闲的需求正在觉醒。


对于县域消费者而言,收入水平仍是其体验型消费需求释放的主要制约。
但如果只看到县域消费者最终选择了低价的商品/服务,便误解他们的首要追求就是“便宜”,这种看法忽略了县域市场的一个客观事实:供给端的匮乏不仅体现在数量上,更体现在质量与层次的缺失。
县域消费者往往面临的不是一个“选贵还是选便宜”的问题,而是一个“只有低价、且体验都相对有限”的局面。当所有可选项都集中在低质低价区间时,价格成为最直接的标签,但这实质上是优质供给缺失前提下的一种被动权衡。

以IP商品作为观察窗口,根据2025年田野走访,我们在当地学校附近的文具店、小卖部、书城等渠道,看到IP类产品的货架占有率较高,并且均被放置在靠近门口的主要柜台。除了个别定价较低的品牌化商品外(如某品牌定价小于10元的卡牌),更多是无版权商品。
在2025年的定量调研中,我们看到县域消费者对于“为正版IP付费”的态度呈现出鲜明的务实态度和清晰的梯度。首先他们高度价格敏感,付费意愿存在明确前提,即“支持正版”并非一种不计成本的信念,更多是一种在价格合理时的优先选择。同时,乡镇居民表现出更强的价格导向和“无感”心态——高达43%的人表示“不介意是否为正版”,远超县城居民的25%。

这些发现共同指向一个核心矛盾:县域消费者对IP产品的务实态度,本质上是对“体验门槛”的高度敏感。
对县域消费者来说,IP产品往往属于 “可买可不买” 的范畴。如果认为价格太高或不值,他们会自然地选择不买,或者转向性价比更高的替代品。这不是因为他们不支持正版,而是因为当体验本身不是必需时,他们会做出更务实的取舍。是在有限的预算下,对“体验获得感”的理性权衡。
综上所述,平均月薪约3300元的县域消费者需要的并非*差异化的“精品体验”,而是价格可及、感受直接的“轻体验”供给。无论是几十元的电影票、几百元的短途游,还是价格可接受的IP衍生品,能够以较低门槛提升日常生活品质、创造小确幸的消费形态,才最契合他们当前“在务实中追求愉悦”的消费心态。
这部分市场是一片需要耐心与精准策略切入的“潜在市场”,如何通过*质价比与场景创新,激活被压抑的庞大潜在需求,是消费企业开拓县域增长曲线的关键破局点。
县域女性群体的自我意识
在最后的部分,我们想超越短期的行为变化,探讨一个可能更具有长期价值的议题——县域女性自我意识的觉醒。将这一议题纳入商业观察,并非试图将“女性的自我意识”简单转化为消费标签,而是关注社会思潮的变迁,这往往是消费市场结构性变革的先声。
从田野调研及市场走访,我们在县域女性身上看到了自我意识的萌芽状态,主要体现在她们对个人成长、精神慰藉与生活质量的深层期待与内在诉求。这种对自我的期待与照顾,实践形式是多样的,包括生育后对回归工作的计划、拓展副业、保持学习与锻炼、悦己消费等等,我们的观察角度并非仅局限在支出转化上。
但与一线城市女性群体不同,县域女性处于萌芽状态的自我意识,并非一种脱离家庭角色或追求鲜明独立的“自我实现叙事”,更多体现在家庭角色之内寻找并经营一块“自留地”。

从社会学视角看,县域是传统的重要保留地,它具备强大的文化惯性。当外部现代性思潮(如女性主义)通过现代媒体抵达时,它并非直接覆盖原有观念,而是需要经过本地传统逻辑的筛选、解释与再消化,其表现形态因而显得更为朴素、内敛,并深嵌于家庭与本地社会网络之中。
根据2025定量调研数据,县域女性对婚姻态度的观念分布与男性高度相似,反映出县域社会整体对婚姻的共识性认知——务实主义占据主导,“经济基础”是重要前提。但当进一步细分县城与乡镇下不同性别对于婚姻的态度时,这产生了更细致的区别:
县城女性对 “需要坚实的经济基础”(36.1%)的重视程度高于男性(32.4%),县城男性更倾向“缘分心态”,他们在 “顺其自然”(41.6%)上的选择比例高于女性(36.1%)。县城女性对婚姻的安全性与稳定性提出了更具体、更刚性的要求,而男性对经济条件的声明相对更弱。
乡镇的环境中,认为“必须结婚”的传统压力(男29.2%,女32.9%)都高于县城水平,乡镇男性展现出更深的经济焦虑,对“需要经济基础”的诉求(37.7%)最为强烈,高于女性。但乡镇女性“主动选择不结婚”的比例(2.9%)是男性(0.8%)的三倍有余。

县域女性对婚姻的经济基础保障要求更高,从结果来看,是源于她们受到限制的收入水平。在定量调研中,我们看到男性的收入分布更向高收入区间倾斜,而64%的县域女性的个人年收入集中在3.5万元以下(即月薪不足3000元),这一比例显著高于男性(43%)。
并且随着收入等级的提升,性别差距开始扩大。在年收入6万元以上的区间,男性占比(29%)是女性的两倍有余(12%);在10万元以上的高收入阶层,男性占比(11%)接近女性的三倍(4%)。
但相对较低的收入水平,并非个人能力不足的简单结果,根源上是因为县域女性所承担的家庭角色及社会期待限制了她们能够从事的工作类型、工作时长、工作地点与发展机会。
县域女性的核心身份与行动范围,首先且深刻地由其家庭角色所定义,“女儿”、“妻子”、“母亲”。这些角色并非纯粹的个人选择,而是嵌入在县域紧密的传统社会结构与伦理期待之中,构成了她们无法轻易卸下的责任网络。
正是这种以家庭为轴心的角色绑定,从根本上限制了她们在地理上的流动性、职业发展的连续性以及对高风险高回报工作的投入可能性。她们往往需要优先选择时间相对灵活、便于兼顾家庭但收入偏低的工作,或者因无法长期外出而放弃更多发展机会。
积极的影响也正在产生,回流群体作为外来思潮的文化中介、年轻一代县域女性接受了更多平权观念、现代媒体加速传播一线思潮,这些都在一定程度上刺激了县域女性群体自我意识的觉醒。
但更难改变的是,县域市场的资源分配格局、就业机会及职业发展前景,以及根植于传统中的、对女性应以家庭贡献为优先角色的社会期待。这些结构性因素共同维系并再生产着“男性经济贡献,女性家庭贡献”的传统叙事与实践。
因此,“收入瓶颈”并非一个孤立的经济现象,它本质上是特定的家庭分工事实与固化的性别角色观念,在劳动力市场上对女性发展机会与薪酬回报的制约,这深刻地影响着县域女性将觉醒的自我意识转化为实际独立与自主空间的能力。

河南安阳县白璧镇的J女士是此次调研中最为年轻的受访者(20多岁),她成绩优异,在更大的城市学习与就业过,她接受过平权思想的影响,但就业市场的打击以及家庭内部父母的长期分工,让她觉得“自己永远也挣不到父亲的收入水平”。
在访谈中她分享自己想“活在当下”,以及对“女性主义”表达的认可,但同时她希望等男朋友毕业后再决定个人未来的生活城市及职业选择。

有限的就业机会与收入上的性别鸿沟,共同构筑了无形的壁垒,这使得县域女性难以像一线城市同龄人那样,主要通过职业成就来构建独立的自我认同。
因此从消费心理的洞察上,对一线城市女性的照顾往往从“自我实现”出发,但对县域女性的照顾则更贴近 “自我安顿” ,以帮助她们更好地在既定角色中安顿自己,而非冲破传统。
写在最后
2025年,我们决定重返县域,希望进一步完善对中国县域市场——这一承载着全国约三分之一人口与GDP的基石板块——的理解与认知。我们追踪县域居民的经济行为与生活方式的演变,也试图以更深的敬畏,把握中国市场多层次、差异化的真实图景。
消费源于人,而人的观念既嵌入群体思潮的复杂流变,又落于个体生活的具体逻辑。我们的访谈与问卷,试图从宏观经济的抽象表达中,理解每个个体在其生活语境中的自洽选择。
在三周内走访8个田野点,在两个月内完成定量问卷的回收与清洗之后,我们从此次重返中发现:
县域的“折叠”,是消费升级与*低价并存的智慧。它既包括县域居民在某些品类的大跨步升级,也有因仍不高的收入事实而形成的、与高线城市截然不同的消费决策树。
县域的“韧性”,是县域家庭低杠杆的资产负债表,让他们拥有了更为稳健的基本盘。
县域的“去面子化”及“悦己”萌芽,在体感收缩而非收入下降的影响下,预期改变了县域居民的消费行为,他们对外在的身份标签感到没那么重要,他们更加理智的同时对体验型消费有了更值得关注的投入。
县域生意的“边界”,是连锁品牌也难以突破的 “规模不经济” 。若换个视角,这恰恰是基层劳动者的能动性胜利——是那些几乎将所有时间与心力都投入一份小事业、事必躬亲的经营者,展现出的顽强生命力。他们是县域经济的毛细血管,以极低的组织成本与极强的在地适应性,维系着最基础的商业循环与社区连接。
黑蚁关注商业机会与投资启示,县域市场的广阔与折叠是我们长期跟踪的趋势性机会,但我们更深层的兴趣在于人的变化与社会的变迁。
县域不仅是消费市场,更是观察中国社会结构韧性、文化适应性与发展动能的关键现场。在这里,微观的选择、家庭的策略与市场的韧性,共同构成了理解中国经济与社会演进的一扇窗。
四年间两次深入县域,此次重返的时间恰处于宏观经济的换档期。但在每个家庭真实的生活场景中,在县镇的市井烟火中,我们所见的都在讲述一个朴素的真相:
中国人的勤劳肯干与对美好生活的追求,始终是这个国家经济发展最深厚、最稳定的基础。无论市场如何起伏、周期如何轮转,这份源于亿万普通家庭的微观努力,从未改变。
正因如此,我们对中国市场始终抱有信心——这份信心不仅来自数据与趋势,更来自每一个人在面对生活选择时,那份对美好生活最真挚的追求与努力。
【本文由投资界合作伙伴微信公众号:黑蚁资本BACAPITAL授权发布,本平台仅提供信息存储服务。】如有任何疑问,请联系(editor@zero2ipo.com.cn)投资界处理。
旗下微信矩阵:














