投资界-解码LP获悉,1月24日,中国人寿(全称“中国人寿保险股份有限公司”)发布两则公告,拟合计出资约124.92亿元,认缴两只私募股权投资基金,一只是50.515亿元规模的长三角科创基金,一只是85亿元规模、聚焦养老不动产领域的私募股权投资基金。

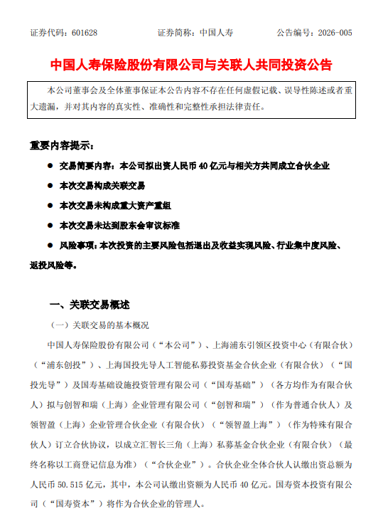
汇智长三角(上海)私募基金合伙企业(有限合伙)(最终名称以工商登记信息为准)(“合伙企业”)(以下简称“汇智长三角科创基金”),全体合伙人认缴出资总额为人民币 50.515 亿元,中国人寿认缴出资额为人民币 40 亿元。该基金存续期为10 年,共同成立方包括浦东创投、上海国投先导人及国寿基础(各方均作为有限合伙人)、创智和瑞(作为普通合伙人)、领智盈上海(作为特殊有限合伙人)。国寿资本将作为基金管理人。

基金投资聚焦长三角地区人工智能领域科技创新、产业升级新机遇,投资于成长期股权类资产。以人工智能引导“科技创新、产业升级”为主线,与上海市和浦东新区市区两级开展合作,以参股型私募股权投资方式,重点投向人工智能技术和相关应用,以及包括集成电路、生物医药等其他各类科技创新产业,有助于提升保险资金投资收益,符合保险资金配置需求。基金投资领域主要为人工智能、集成电路和生物医药三大先导行业中的科技创新企业。其中,拟投资于人工智能领域的比例不低于合伙企业实缴出资额的70%,重点方向包括但不限于智能芯片、智能软件、人工智能基础设施以及围绕“5+6”垂直领域重点布局的人工智能加应用(即智能终端、科学智能、在线新经济、自动驾驶、具身智能等底层核心技术逻辑发生变革的五个重点领域,以及金融、教育、医疗、文化传媒、智能制造、城市治理等呈现显著赋能带动作用的六个重点行业)。
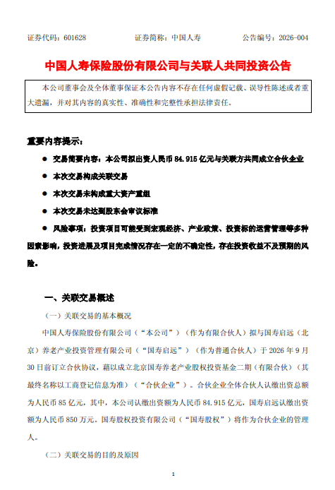
北京国寿养老产业股权投资基金二期(有限合伙)(其最终名称以工商登记信息为准)(“合伙企业”)(以下简称“国寿养老二期基金”),全体合伙人认缴出资总额为人民币 85 亿元,其中,中国人寿认缴出资额为人民币 84.915 亿元,国寿启远认缴出资额为人民币 850 万元。该基金存续期为15年,国寿股权将作为该基金管理人。

国寿养老二期基金将直接或通过投资的基金新设或收购经营养老不动产业务的项目公司,并采用投资并持有不动产,租赁不动产,或以公建民营等合作方式使用不动产的方式,对所涉不动产进行装修改造后用以开展养老项目经营,以获取运营收入和资产增值收益,并进行其他适用法律允许的投资。
该基金专注于养老产业领域投资,围绕存量养老不动产项目并购以及新增养老不动产项目拓展两条主线。存量项目并购通过收购项目公司股权、增资扩股或收购子基金份额等方式开展;新增项目持续关注精品医养公寓、综合型CCRC 社区等机构养老项目,积极拓展社区养老、居家养老、社区嵌入式养老等普惠型养老项目,整合打通养老服务、养老科技和养老生活等产业链关键环节,实现养老产业链上下游的全面布局。
点击获取更多LP资讯
本文来源投资界,原文:https://news.pedaily.cn/202601/560556.shtml





