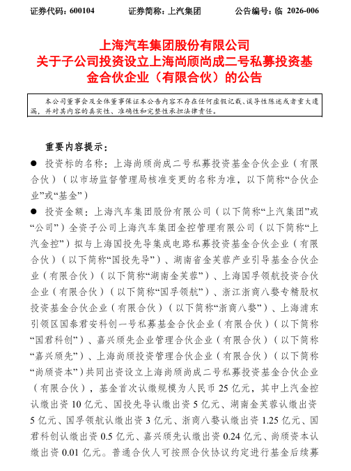
投资界(ID:pedaily2012)2月28日消息,近日,上汽集团发布公告称,其全资子公司上海汽车集团金控管理有限公司(简称“上汽金控”)拟联合多家机构,共同投资设立上海尚颀尚成二号私募投资基金合伙企业(有限合伙)。该基金首次认缴规模为25亿元人民币,上汽金控认缴出资10亿元,占比40%。

公告显示,参与本次基金设立的出资方还包括上海国投先导集成电路私募投资基金、湖南省金芙蓉产业引导基金、上海国孚领航投资合伙企业、浙江浙商八婺专精股权投资基金、上海浦东引领区国泰君安科创一号私募基金、嘉兴颀先企业管理合伙企业以及上海尚颀投资管理合伙企业(尚颀资本)。其中,尚颀资本同时担任基金管理人及普通合伙人。

根据披露,基金将围绕上汽集团总体发展规划,重点聚焦“上车身+大底盘”等关键环节中的国产替代需求,主要投向固态电池、全栈电子架构、数字底盘、芯片国产化等领域,并兼顾人工智能、具身智能及算力芯片等前沿技术方向。
上汽集团表示,本次参与设立产业投资基金,旨在通过产业投资方式完善智能电动汽车产业链和产业生态,推动关键技术与前瞻技术布局。相关资金来源为公司自有资金,预计不会对公司正常生产经营和财务状况产生重大影响。
来源:上汽集团
点击获取更多LP资讯
本文来源投资界,原文:https://news.pedaily.cn/202602/561240.shtml
【本文为投资界原创,网页转载须在文首注明来源投资界(微信公众号ID:PEdaily2012)及作者名字。微信转载,须在微信原文评论区联系授权。违规转载必究责。】





