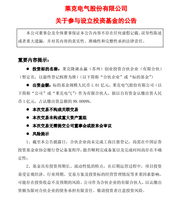
投资界(ID:pedaily2012)消息,2月28日,莱克电气发布公告,称公司与普通合伙人苏州隆湫私募基金管理有限公司签署了 《莱克隆湫永赢 (苏州)创业投资合伙企业(有限合伙)合伙协议》。根据公告,合伙企业募集资金总规模拟为人民币 1.01 亿元,其中莱克电气作为有限合伙人以自有资金认缴出资人民币 1 亿元,占认缴出资总额的 99.0099%。标的基金重点投资高端装备制造等领域的企业。

根据莱克电气发布的公告,合伙企业由苏州隆湫私募基金管理有限公司作为基金管理人,管理合伙企业财产,从事投资事务。基金的存续期限为柒年(7)年,自基金完成在中国证券投资基金业协会备案之日起算。其中前4年为投资期,后3年为退出期。经全体合伙人一致同意,存续期限可以延长不超过2年。
具体出资结构如下:

据官网,莱克电气成立于1994年10月,是一家以超高速数码电机为核心技术,以清洁电器、智能净饮机、咖啡机、高端厨房电器、园林工具为主营业务的机电一体化产品研发制造商。 公司以“为客户创造价值”为经营综旨,坚持创新发展观,以“客户至上,质量致胜”的理念,以全球化视野和高质量目标,始终致力于“与众不同,领先一步”的技术创新和质量提升,持续不断地为全球客户提供独特和技术领先的高价值、高质量产品,实现企业快速稳健发展。
点击获取更多LP资讯
本文来源投资界,原文:https://news.pedaily.cn/202603/561333.shtml
【本文为投资界原创,网页转载须在文首注明来源投资界(微信公众号ID:PEdaily2012)及作者名字。微信转载,须在微信原文评论区联系授权。违规转载必究责。】





