投资界(ID:pedaily2012)3月4日消息,近日,温州湾新区、龙湾区发布全市首个天使类基金专项申报指南——《温州湾新区、龙湾区创新创业投资引导基金拟参股天使类子基金申报指南(2026年度)》。依托总规模10亿元的创新创业投资引导基金,该天使类基金聚焦“投更早、投更小、投长期、投人才、投硬科技”,进一步支持区内科创企业幼苗茁壮成长,加速科技成果转化和产业化进程,助力优化区政府投资基金结构,推动区域经济高质量发展。
作为全市首个聚焦早期创新的天使类基金,此次天使类基金瞄准种子期、初创早期科技企业融资痛点,将投资端口前移,重点支持大学生、高层次科技人才团队创业项目,创新创业竞赛优秀成果,以及“三谷”、国科温州研究院等区内高能级平台的科技成果转化项目,让科技创新与人才支撑成为产业发展的核心动力。基金秉持长期理念,15年的存续期限贴合天使投资特性,以耐心资本陪伴助力科创企业跨过发展初期难关。
附:《温州湾新区、龙湾区创新创业投资引导基金拟参股天使类子基金申报指南(2026年度)》全文
温州湾新区、龙湾区创新创业投资引导基金拟参股天使类子基金申报指南(2026年度)
温州湾新区、龙湾区创新创业投资引导基金(以下简称“创投基金”)遵循“政府引导、市场运作、科学决策、风险容忍”的原则,根据不同的投资对象,划分为天使类基金和科创类基金。天使类基金重点支持优秀大学生、高层次科技人才团队创业、各类创新创业竞赛中的优秀项目、区内高能级平台的科技成果转化项目等种子期、初创早期科技企业。根据《温州湾新区、龙湾区创新创业投资引导基金管理办法》(温龙政办发〔2025〕45号)要求,现发布2026年度创投基金拟参股天使类子基金申报指南,具体事项公告如下:
一、合作要求
(一)出资比例:创投基金对单个天使类盲池子基金的认缴出资比例不超过70%;子基金对单个企业的累计投资金额不超过子基金总规模的20%且不超过600万元;
(二)存续期限:原则上不超过15年;
(三)投资领域:温州湾新区、龙湾区“5+5+N”产业,重点围绕中国眼谷、中国(温州)新光谷、国际云软件谷及区内高能级平台建设。
二、申报条件
(一)管理资质:1.在中华人民共和国境内依法设立,且已在中国证券投资基金业协会登记备案,注册和实缴资本均不低于1000万元人民币,最近3年不存在重大违法违规行为,未有受过行政主管机关或司法机关处罚的不良记录;2.子基金管理机构及其关联方(如有)合计认缴出资比例原则上不低于子基金总规模的2%;
(二)管理团队:配备稳定的管理团队,至少有3名具备3年以上私募股权、创业投资基金管理工作经验的高级管理人员,管理团队主要成员无受过行政主管机关或司法机关处罚的不良记录;
(三)投资能力:3名以上管理团队主要成员以骨干身份共同累计管理的在中国证券投资基金业协会备案的私募股权、创业投资基金实缴规模不低于3亿元或累计投资种子期、初创早期项目资金规模不低于1亿元,且至少有1个以上成功案例;
成功案例是指投资于种子期、初创早期的项目,即融资阶段处于种子轮、天使轮、A轮,以现金方式退出部分或全部股权,且该退出部分股权投资年平均收益率超过20%;
(四)风险控制:拥有固定营业场所及与其相适应的软硬件设施,应向符合私募投资基金监督管理有关规定的合格投资者募集资金;管理和投资运作规范,具有健全的投资决策程序、风险控制机制和财务管理制度;
(五)出资意向:须至少取得拟设立基金总规模20%的出资意向,并提供出资承诺函、出资能力证明等材料。
二、子基金设立程序
、
三、申报方式及材料
(一)申报时间:自本次申报指南发布之日起至2026年6月30日止;
(二)申报方式:请有合作意向的管理机构将申请材料电子版及PDF扫描版(加盖公章)发送至邮箱:wzlwgt@126.com;
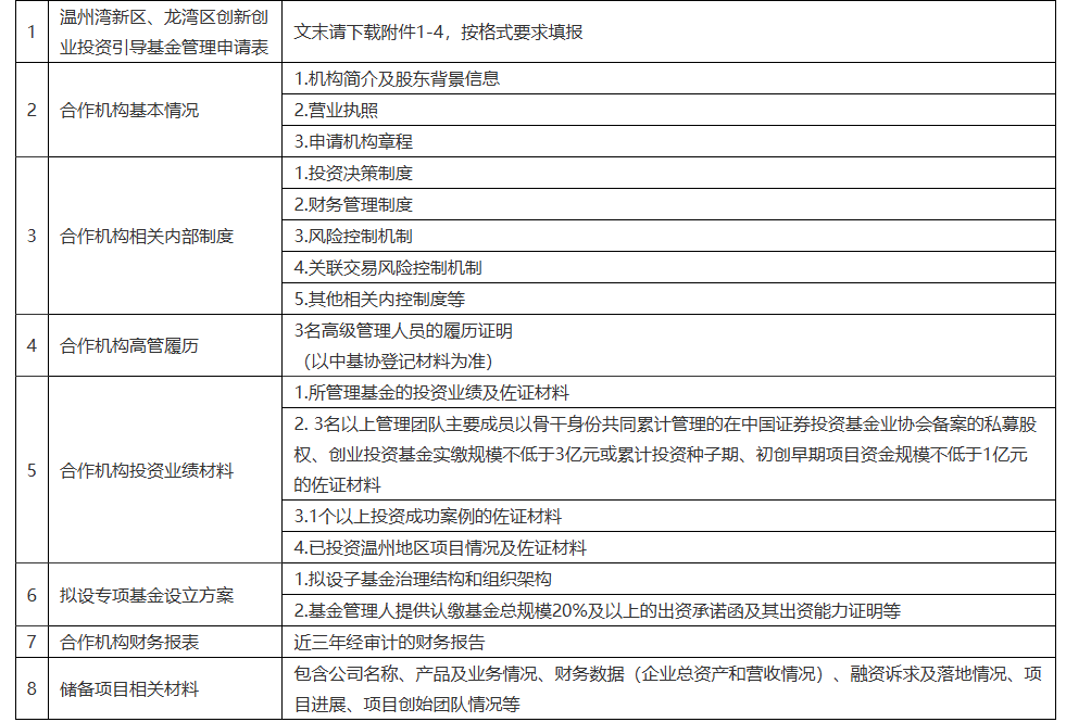
(三)申报材料:

四、联系方式
联系地址:温州湾新区投资集团有限公司(温州市龙湾区永宁西路565号9楼),邮编:325024
联系人:徐女士
联系电话:0577-86969066
联系邮箱:wzlwgt@126.com
来源:龙湾区人民政府
点击获取更多LP资讯
本文来源投资界,原文:https://news.pedaily.cn/202603/561361.shtml





