温州市基金投资有限公司关于发布温州市科技创新创业投资基金公开遴选子基金管理机构申报指南的公告
各有关单位:
为引导社会资本加大对温州市战略性新兴产业、高新技术产业等产业领域的投资,助推种子期、初创期、成长期科技企业快速成长,根据《温州市科学技术局关于印发<温州市科技创新创业投资基金管理办法>及三个配套细则的通知》(温科发〔2025〕9号)(下称《市科创基金管理办法》)要求,现发布温州市科技创新创业投资基金(下称市科创基金)常态化公开遴选子基金管理机构申报指南,具体事项通知如下:
一、申请条件
发起设立、管理子基金的子基金管理机构应当符合以下条件:
(一)管理资质:子基金管理机构实缴资本不低于1000万元人民币,且必须在中国证券投资基金业协会登记。子基金管理机构应认缴不低于子基金总规模1%的出资额,若子基金管理机构关联方在子基金中有出资的,可降低至0.5%,但合计不低于1%。
(二)管理团队:配备稳定的管理团队,至少有3名具备3年以上股权投资或股权投资基金管理工作经验的高级管理人员,管理团队主要成员无受过行政主管机关或司法机关处罚的不良记录。
(三)投资能力:管理机构在中国证券投资基金业协会备案的创业投资基金规模及私募股权投资基金不低于2亿元(包括管理团队以骨干身份共同累计管理的),至少有3个以上成功投资案例。
成功投资案例应符合下列条件之一:1.管理机构或其高级管理人员投资并已全部退出且总收益率不低于20%的项目;2.管理机构所投资但仅部分退出或未退出的项目,已退出部分的年平均收益率不低于20%,同时未退出部分应达到以下标准之一:(1)年平均净资产收益率不低于15%;(2)根据最近一期公司融资价格计算的年平均收益率不低于20%;(3)根据累计分红金额计算的年平均收益率不低于20%。
(四)风险控制:完善的行业研究、创业投资管理和风险控制流程,规范的项目遴选和投资决策机制,健全的内部财务管理制度。
(五)有一定的温州项目资源储备。
二、合作要求
(一)合作设立的子基金原则上注册在温州市。
(二)合作设立的子基金规模原则上不高于5亿元人民币。
(三)市科创基金对单只子基金的出资比例原则上不超过子基金认缴出资总额的30%。
(四)子基金存续期限包括投资期、退出期等,原则上不超过15年(含),自子基金在市场监督管理局注册设立之日起算。
(五)子基金主要投资于温州市战略新兴产业和未来产业重点扶持和鼓励发展的产业领域。
(六)投资于温州市注册企业的资金不低于市科创基金认缴出资额的1.2倍。
(七)鼓励聚焦投早、投小、投长期、投硬科技,子基金投资于温州市种子期、初创期科技企业的资金额不低于市科创基金实缴出资额的0.6倍。
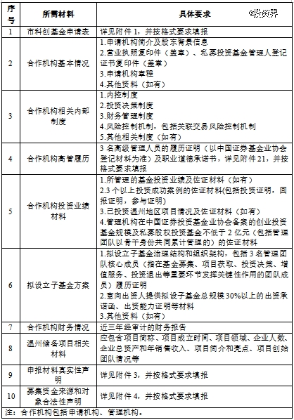
三、申请材料
申请合作的机构,须提交下列材料:

四、设立程序
(一)公开征集
拟申请机构根据要求,编制申请材料向温州市基金投资有限公司(下称市基金公司)申报。市基金公司根据《市科创基金管理办法》对申请材料进行预审。请有意向合作的机构将申请材料电子版及PDF扫描版(盖公章)发送至市基金公司电子邮箱:fund@wzsfc.cn,联系电话:0577-88523918,0577-88591696。
(二)专家评审
市基金公司对子基金设立方案组织专家评审,专家不少于5人,其中包括社会专家、市基金公司人员,专家对申报方案提出独立的专家评审意见。
(三)核心条款谈判
市基金公司及时开展子基金合伙协议或公司章程等各项法律文件核心条款的起草、谈判、签署等工作。
(四)尽职调查
市基金公司委托第三方机构对通过评审会并签署核心条款文件的子基金申请机构、管理机构开展尽职调查,编制尽职调查报告。
(五)投资决策
根据专家评审意见,市基金公司提出投资建议,经市国金公司“三重一大”决策程序,报管委会办公室审核后,报请由管委会主任或者委托管委会副主任召集管委会成员集体审议。
(六)社会公示
管委会办公室对管委会决策的拟投资子基金设立方案(包括子基金申请机构或管理机构、子基金名称、子基金规模、科技创投基金出资额及出资比例等内容)在市科技局官网上进行公示,公示期为5个工作日。公示有异议的,应及时启动相关调查程序,并在30个工作日内作出调查结论。
(七)法律文件的签署和资金拨付
社会公示无异议或经调查核实不影响子基金设立的,市基金公司应当及时开展子基金合伙协议或公司章程等各项法律文件的起草、谈判、签署、资金拨付等工作,最终签署的文本应在合伙企业完成市场监督管理局注册登记后的10个工作日内报管委会办公室备案。
(八)投后管理及退出
市基金公司负责按照子基金章程或合伙协议,开展投后管理,办理投资回收与退出等工作。
附件:
1.温州市科技创新创业投资基金申请表
2.高管职业道德承诺书
3.申请材料真实性声明
4.募集资金来源和对象合法性声明
5.《温州市科学技术局关于印发<温州市科技创新创业投资基金管理办法>及三个配套细则的通知》(温科发〔2025〕9号)
温州市基金投资有限公司
2026年3月10日
附件5关于印发《温州市科技创新创业投资基金管理办法》及三个配套细则的通知(温科发〔2025〕9号).pdf
来源:温州国金
点击获取更多LP资讯
本文来源投资界,原文:https://news.pedaily.cn/202603/561622.shtml





