2006年,福特亏损达126亿美元,这家为美国装上车轮的企业不知不觉走到生死存亡边缘。
为此,福特董事会聘请艾伦·穆拉利担任福特CEO,他们希望这个男人能拯救福特于水火。毕竟在这之前,穆拉利曾巧施妙手让波音公司起死回生。
基于对市场环境的思考和对集团的洞察,穆拉利为公司定下了“一个福特”战略:将全球车型整合成统一平台,减少重复设计、精简产品线。
最终福特在2009年成为三大车企中*一家不靠政府救助就活下来的公司。
20年后的今天,置身中国市场的本土巨头们,吉利,东风、奇瑞、比亚迪、上汽、广汽.......他们都在做与“一个福特”相似的策略:将分散的子品牌整合,资源聚焦,并将指挥权尽可能地收拢到集团手中。
吉利在去年发表《台州宣言》,五大战略中,聚焦、整合、协同三大战略位居前三;广汽启用“大研发体系”,将“传祺、埃安、昊铂”三个品牌的决策权集中在集团;东风成立了奕派科技,将风神、奕派、纳米三大自主品牌整合运营。
与福特当时的处境相比,中国本土巨头们面对的市场环境不可谓不严峻。
但他们似乎比福特有着更深刻的认知:想要活到最后,必须举全集团之力对抗市场的收缩。
收缩之后,权力更迭
2025年是汽车行业公认的大决战时刻。
“*的成本控制及配置的同质化,会引发更激烈的竞争,最近全行业更真切地感受到寒意,2025年的市场竞争一定会更加激烈。”何小鹏在开年信中预判。
而车企迎接决战的方法便是战略收缩,整合资源以求将更尖锐的刀锋对准市场。
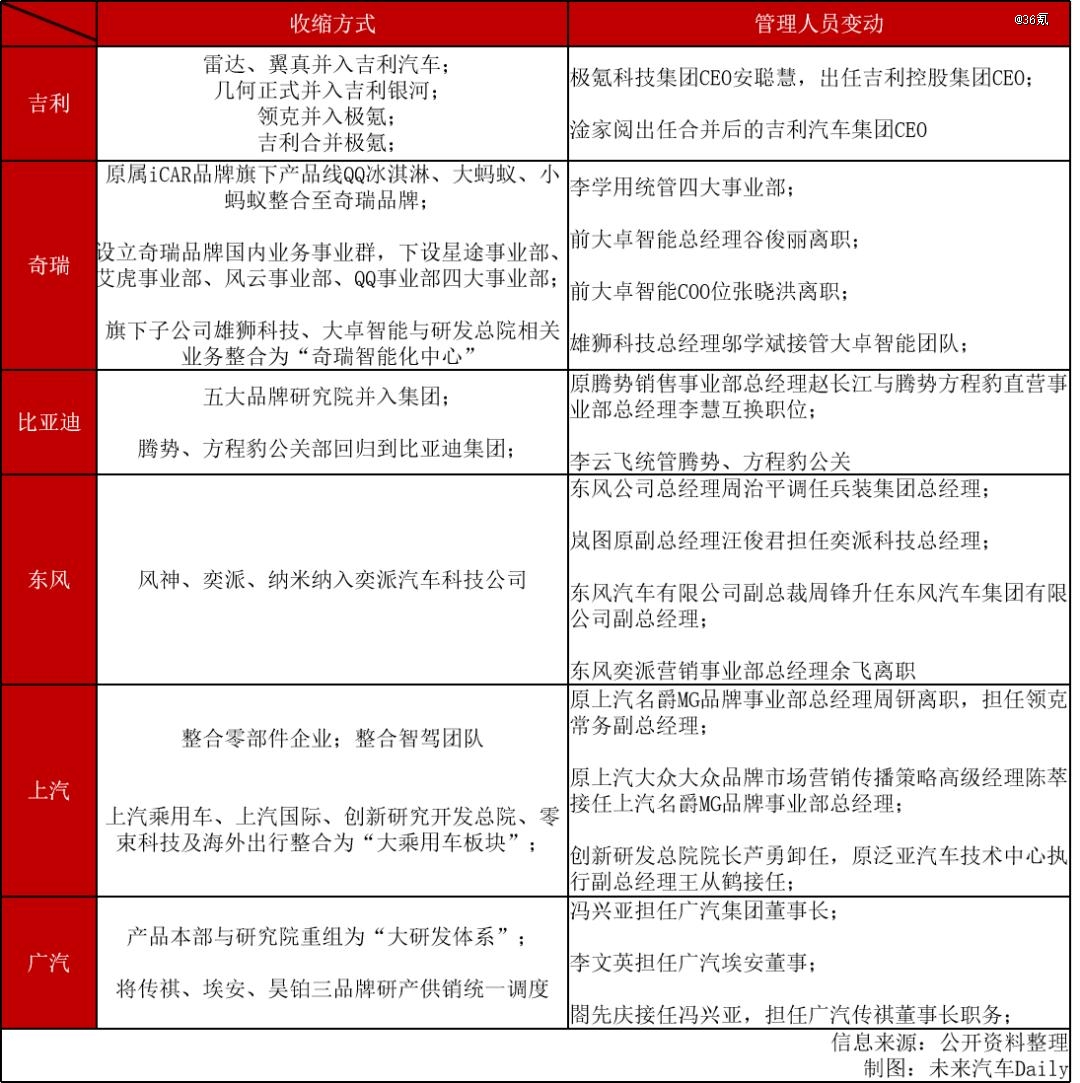
*进入“战时状态”的是吉利与广汽。2024年9月,手握《台州宣言》的李书福带领吉利开启了以“战略聚焦”为主的新一轮转型。随后的一切行动开始朝“一个吉利”推进:几何、翼真先后并入银河,领克与极氪合并之后,如今再重归吉利汽车。
在李书福喊出《台州宣言》两个月后,广汽集团董事长冯兴亚发布了番禺行动,计划宣布之初,广汽便从广州市中心搬移到三十公里外的番禺区,目的是为了“听见前线炮火的声音”。
与此同时,广汽也将“传祺、埃安、昊铂”三个品牌的生产、销售和研发合并到一起,推动产品本部与研究院重组为“大研发体系”。
“一个吉利”、“一个广汽”后,“一个长城”也在去年年底浮出水面。
未来汽车Daily得知,原魏牌/坦克CEO刘艳钊在去年年底便已被任命为长城汽车集团副总裁,统筹集团和品牌业务,推动长城向“一个长城”转型。
进入2025年,市场局势变得进一步紧绷。当“增收不增利”成为整个行业主旋律,越来越多的车企也都开始将资源整合。
即便是掌握着市场定价权,且年销规模超400万的比亚迪。
资源方面,比亚迪正推动王朝网、海洋网、腾势、方程豹、仰望的品牌研究院资源,合并同类项,优化产品规划与品牌运营效率;公关层面,腾势、方程豹的品牌公关团队从原销售事业部剥离,平级划归集团品牌及公关处,由李云飞统筹。
在这之后,奇瑞宣布成立奇瑞品牌国内业务事业群,将星途、艾虎、风云、QQ四大事业部并入其中,以此提升运营效率。
东风也将风神、奕派、纳米三大品牌资源整合为“奕派科技”,意在“集中资源办大事”。
裂变看胆量,收缩看环境。曾经的扩张由老一辈汽车掌门人主导,李书福、魏建军、尹同跃、王传福、曾庆洪......他们通过对市场的清晰预判先后完成了关于扩张与收缩战略调整。
与新一轮排兵布阵相同变化的,还有指挥权的交替。

未来汽车Daily 制图
极氪与吉利完成合并之后,李东辉出任吉利控股集团副董事长,负责董事局日常工作管理和集团投融资管理,并在资本运作、重大对外合作项目等方面发挥重要作用;安聪慧出任吉利控股集团CEO,全面负责吉利控股集团运营管理工作。
淦家阅出任合并后的吉利汽车集团CEO,吉利汽车集团将下设吉利银河事业群和极氪科技事业群。
进入“战时状态”的广汽集团,其指挥权落在冯兴亚手中,其将带领广汽集团完成这场艰难的转型攻坚战。
长城、奇瑞、比亚迪三家车企有意将更年轻的高管推向前台。
7月23日,长城发布了一张高管团队合影。合影前魏建军说,年轻人站前面,我们站后边当后盾。
照片中可以看到,站在前面的是长城汽车副总裁刘艳钊、长城汽车CHO张苏杰、长城汽车CTO吴会肖、长城汽车副总裁冯复之、长城汽车CFO李红栓、长城汽车总裁穆峰、长城汽车CGO李瑞峰。
奇瑞星途、艾虎、风云、QQ四大事业部由奇瑞汽车执行副总裁李学用统管,兼任奇瑞品牌国内业务事业群总经理。而奕派科技的掌舵手汪俊君,曾是岚图汽车CTO。
扩张,曾是“不得不”的生存选择
如今中国车企正忙于“聚焦”与“收缩”,但别忘了5年之前,他们的“集体裂变”比这更为热闹。
2018年-2022年,中国汽车市场步入转型的尖端时刻。家庭、运动、豪华、女性、科技、高端、越野......每一个细分领域都迸发出更多需求。
新势力借此迅速成型。蔚小理们精准切入不容的细分市场,先发优势叠加以“亿”为单位的持续投入,也让从夹缝出生的蔚小理如今成长为一方诸侯。
在这段期间,传统车企一度感到无力:仅凭主品牌难以覆盖宽泛的细分市场;其次,曾经辉煌的燃油车标签反而成了负担。
因此,传统车企必须脱胎换骨。最直接的方式就是打造“全新品牌”。
几乎所有车企都在同一条路上狂奔:塑造新品牌、切割旧标签、精准占位细分市场、推品牌向上走,讲一套新故事。
东风岚图、吉利极氪、上汽智己、比亚迪腾势、广汽埃安/昊铂、长安阿维塔......这些全新品牌在当时被称为“创二代”,以此与造车新势力、传统品牌划清界限。
“望子成龙”的家长总是愿意为自家孩子支付价格不菲的“补课费”。这套中国传统的家庭关系也被复刻在创二代身上。
作为曾经极氪汽车的掌门人,安聪慧曾如此评价极氪的公司文化:极氪要做一家怎样的企业?如果在最初的产品规划上就有所保留,那么四平八稳的极氪,只能是一个平庸的极氪。
这背后,有极氪想脱颖而出的紧迫,当然也有背靠吉利“财大气粗”的自信。
包括极氪在内,含着金汤勺出生的创二代们,被全集团之力托举:
为了让极氪快速成长,吉利从集团层面抽调高管下沉支援极氪搭建业务团队、给予其更优惠的集中采购价格等待遇;
东风内部*进的ESSA架构被用在岚图身上,资本层面,东风集团还曾宣布拟登陆A股创业板,计划将募集资金的一半以上用于岚图项目,加码投资岚图;
智己是上汽集团的“一号工程”,灵蜥数字底盘、固态电池、800V高压平台、高阶智驾等集团最前沿的技术,优先搭载到智己产品上;
广汽集团为昊铂配备了专属设计团队、高端供应链、专用生产线,确保产品品质...

未来汽车Daily 制图
得益于集团在技术、资本端的支持,这些创二代们以最快速度实现从0到1的起步。
横向对比,蔚来、理想与小鹏三家新势力品牌,从品牌成立到*款车上市,蔚来与理想用了3年时间,小鹏用了4年。并且上市后很长一段时间,他们也都在与产能做博弈。
再看创二代们,岚图、智己和埃安用了2年,昊铂用了1年,极氪从成立到*车交付用了7个月,方程豹从成立到*车上市只用了5个月。
之后从1到10的过程,集团也一直为其保驾护航。“我们可以先用燃油车(或者主品牌)输血养活他。”谈及自家创二代的盈利前景,不止一位集团掌门人如此说过。
那是属于中国汽车产业的集体突围时刻。每一家车企都下重注押宝未来。
然而正是这场奔跑,也埋下了资源分散、管理复杂、内耗加剧的隐忧。
接下来几年,价格战、车海战、裁员、降本、宣传过度、逼迫供应商降价的新闻屡见不鲜......此时,车企必须回答一个问题:是否真的有能力,为养大这么多“孩子”买单?
答案显而易见。因此,车企的内部收缩就此到来。
合并,是为了有机会活到最后
今年四月,同济大学汽车学院朱西产教授预判:“年产量干不到200万辆的,我估计都活不下去”。
这背后的原因并不复杂,也符合商业逻辑。“体量太小,研发费用过高。 ”
在上述背景下的一个惨淡现实是,目前的创二代中鲜有盈利者。
更高的品牌定位意味着他们需要投入更多的资金用于技术研发、产品迭代乃至打造品牌。并且在汽车概念股遇冷,流入资本市场的热钱变少的情况下。仅凭创二代们月销数万的规模很难支撑如此庞大的资金投入。
将镜头拉长,汽车集团面对的战局也更尖锐。中汽协数据,2022年至2024年,汽车产业年销量分别为2356.3万、2606.3万、3143.6万辆。
尽管数据仍在不断爬升,但整体利润率却不再惊艳。
盘子里的蛋糕在变小时,置身事内的汽车集团若想争夺更多资源,只能让自己的刀刃更锋利。
当单打独斗的时代一去不返,在外拼杀多年的创二代们是时候回到集团阵营,在淘汰赛中打团战了。
好在创二代们积累了一定的市场基础,能在团战中提供正向火力。
在极氪并入吉利前夕,吉利将年销量目标上调至300万辆,毕竟在可以预见的下半年,极氪将为集团贡献数十万辆的销量数字。
奇瑞将星途、艾虎、风云和QQ四个事业部整合也是如此,以实现战略聚焦和资源协同。
当然,造车是属于规模化的游戏。将子品牌合并,也可以推高规模化,进而平摊成本。
奇瑞四大事业部调整的回应中,资源整合是战略的重点;东风奕派科技的成立初衷是整合商企、研发、生产、供应链、销售及服务等全价值链资源,助力东风汽车在电动化、智能化转型中加速前行。
在更早之前极氪与领克的合并中,吉利控股集团CEO李东辉说,合并之后将实现研发、采购、管理和营销费用显著降低,比如研发协同降本10%-20%,BOM(物料)成本降低5%-8%等。
更高的规模和被平摊的成本,这是品牌合并之后,集团可以在工业逻辑上享受到的甜蜜。
最后,从公司角度来看,合并则意味着臃肿的组织架构进行精简,将决策链条缩短。比如广汽集团、比亚迪都将子品牌的研究院合并到集团体系下,由集团统一调度分配资源。
这种大研发体系可以削减壁垒,让子品牌可以在快速推出产品的同时,保证品牌车型的差异化定位,避免内耗。
在这一阶段,车企注定要重新聚焦一条更难但也更清晰的主线——用有限的资源,构筑有长期战斗力。
【本文由投资界合作伙伴36氪授权发布,本平台仅提供信息存储服务。】如有任何疑问,请联系(editor@zero2ipo.com.cn)投资界处理。





