01 产业链全景图

02 灵巧手简介
灵巧手到底是啥 —— 它就是照着人手的样子和本事来设计的,相当于机器人的 “手”,能灵活摆弄东西、抓稳各种物件,不管是轻的重的、大的小的,都能应对,满足不同场景下的工作需求。再看特斯拉的灵巧手,现在都已经更新到第三代了,实力也跟着升级。
人形机器人灵巧手就是照着人手来设计的,它由多个指节和关节构成。咱们人手得靠指骨跟关节配合,才能完成捏、握这些精细动作;灵巧手就顺着这个仿生结构来,靠多关节、多自由度的设计,把人手的灵活性给模拟出来。

灵巧手是把驱动、传动、感知这三套关键系统整合到一起的,所以灵活性特别强。它跟夹爪最核心的区别,就在于自由度更高 —— 简单说就是能活动的 “关节方向” 更多,因此能完成更复杂的抓取操作。但对应的,它成本更高,可靠性和后续维护的便捷性也更低,而且对算法模型 “适应不同场景” 的泛化能力,要求也比夹爪高得多。

人形机器人灵巧手功能可以总结为三种:

灵巧手能做到跟人手相近的操作,是人形机器人 “手”(也就是末端执行器)的核心解决办法。短期内,它受成本高、算法还不够成熟的影响,没法快速批量生产投入使用,但它灵活度高、能适应多种场景的特点,决定了在医疗、家庭、太空这类场景里根本没法被替代,很大可能会成为人形机器人 “手” 的最终解决方案。

03 上游产业链
上游产业链主要是零部件,零部件主要可以分为如下几大系统:

03-1、驱动系统-空心杯电机:
电机驱动是目前人形机器人运动执行端的主流技术。靠伺服电机精准控制关节,还自带响应快、功率密度高的核心优势,能明显提升机器人的动态运动和灵巧操作能力,现在行业主流灵巧手都用这种方案。
现在灵巧手的主流电机是空心杯电机和无刷直流电机,它们集成减速装置、编码器、温度传感器、热管理模块等零件,构成灵巧手的驱动系统。除这两种外,无框力矩电机有一定应用潜力,但目前用它的灵巧手案例少,尚未成为主流。

03-2、驱动系统-无刷有齿槽电机
其技术成熟,已广泛用在家电、汽车、工业自动化和消费电子领域。它的原理是:定子是带齿槽的铁芯,槽里嵌着绕组,转子由永磁体组成;控制器靠霍尔传感器或反电动势检测转子位置,动态切换绕组电流方向,就能实现无机械电刷的连续运转。
这种电机有高扭矩密度(适合大抓握力)、散热好、成本低(200-500 元 / 个)、寿命长的优势,但低速转动会产生齿槽效应影响精度,还存在体积大、噪音大的问题。所以用在灵巧手上,要靠斜槽设计或补偿算法提高精度,用复合轻量化材料和模块化集成设计减小体积,同时还要提升响应速度。
北美某公司第二代灵巧手就用了这种电机,把电机集成在手臂里(空间更大);国内的鸣志、兆威等企业,也都有送样对接相关需求。无刷有齿槽电机特点如下:

03-3、传动系统-减速模块-行星减速器
行星减速器是灵巧手用得最多的减速器类型,也叫行星齿轮箱,还具备高负载、能多级扩展的特点。它由太阳轮、行星轮、内齿圈、行星架等组成,工作时靠太阳轮带动行星轮旋转来实现减速,减速比则由太阳轮、行星轮和内齿圈的齿数决定。

跟谐波减速器比,行星减速器的结构更简单,还具备高负载、能多级扩展的特点。现在灵巧手里的行星减速器,一般会和电机集成在一起,组成驱动系统。

03-4、传动系统-线性传动-丝杠方案
丝杠是机械设备中转换旋转与直线运动的传动部件,分行星滚柱、滚珠、梯形丝杠,其中微型滚珠丝杠在灵巧手应用较多,未来行星滚柱丝杠应用或增多。
行星滚柱丝杠融合行星减速器与丝杠原理,主丝杠周围设 6-12 个螺纹滚柱,将传统滚珠丝杠的点接触变为精度和承载力更高的线 / 面接触。
滚珠丝杠由螺母、丝杠、滚珠构成,电机带动丝杠旋转,通过滚珠带动螺母直线运动,实现高效直线传动。

丝杠承载力强、精度保持好、刚性优,能满足人形机器人复杂任务需求。早期因成本高、量产供应商少、算法不成熟受限,当前国内上市公司正开发灵巧手丝杠,且行星滚柱丝杠比滚珠丝杠加工、缩小体积难度更高。
此外,蜗轮 / 蜗杆 + 齿条也能转换运动,是丝杠外的线性传动方案,因搭配丝杠过笨重,故需配齿条。
蜗轮/蜗杆+齿条也可以实现线性传动

03-5、传动系统-末端传动-腱绳
腱绳像人体肌腱,靠柔性绳索传动力,驱动手指关节精细运动。常用类型为钢丝绳和高分子绳:钢丝绳强度刚性高、蠕变弱,但难折弯,柔韧耐磨性不如高分子绳;主流用 UHMWPE 等高分子材料,强度高密度低、耐磨抗蠕变,寿命比金属绳长。
灵巧手电机外置常配腱绳。电机内置集成度、控制精度高,但手指体积大、驱动力受电机限制;腱绳驱动将电机和传动装置后置手臂,减小手指体积重量,腾出空间装传感器。腱绳有蠕变磨损问题,需定期保养更换。

03-6、感知系统-视触觉传感器
视触觉传感器本质是视觉 + 深度学习大模型,能建立视觉到触觉的映射,理论性能上限高、材料成本低。其流程是:拍可变柔性材料(如 Gelsight 凝胶)形变,受力时网格变形,MEMS 微型双目相机记录,再靠训练好的模型输出物体深度信息与运动趋势。
该技术理论可测各方向力,适用性广、精度高,切向摩擦力等测量上限也高;且原材料成本可控,比如 Facebook 预测生产 1000 件 digit,每件成本 15 美元。

03-7、感知系统-触觉传感器
多维高精度触觉传感器大批量生产难度大,核心在材料选择和生产工艺把控。1)柔性材料需兼顾耐用性与高分辨率,才能让机器人精准感知物体形变,常用 PDMS、PET 等聚合物,还需结构优化;2)量产要高集成度与精度,单位面积列阵单元越多越好,但单元拼接和电路走线会干扰精度,需长期工艺积累。
触觉传感器是软硬件结合体,精准感知多维力需算法:它是集成式列阵,单元可测多维力但互扰,得靠复杂标定数据模型保证精度。

04 中游产业链
04-1、市场规模
据相关机构,2024 至 2030 年全球机器人多指灵巧手市场年复合增长率(CAGR)为 64.6%,到 2030 年市场规模将超 50 亿美元,市场规模即将进入加速扩张期。
中国市场方面2024 年机器人灵巧手销量为 0.57 万只,2024 至 2030 年该领域年复合增长率达 90%;预计到 2030 年,中国机器人灵巧手销量将超 34 万只,其中人形领域达到 32.5 万只。

04-2、竞争格局
数据显示,2024 年全球灵巧手市场区域占比:北美 32.56%、欧洲 25.25%、亚太 37.92%。当前美国优势明显,中国正加速追赶,依托技术积累、庞大市场及政府支持推进市场化,因时机器人、傲意科技等企业竞争力较强。
企业端,国外典型企业有 Shadow Robot、Festo、SCHUNK;国内 GGII 从多维度选出 2025 年*竞争力前十企业,因时机器人、傲意科技、帕西尼感知在列。

灵巧手研发投入高、周期长。以特斯拉为例,其灵巧手研发已 3-4 年:2021 年提人形机器人计划,2022 年 10 月推出*代;2023 年 12 月推第二代,较一代新增触觉传感器;2024 年 10 月展出第三代,自由度提至 22 个。
除特斯拉外,国内外主要灵巧手企业研发时长均达 3-5 年,且当前灵巧手技术路线未收敛,特斯拉及其他企业当前版本仍非商业化落地形态,未来需持续迭代升级。

04-3、厂商-特斯拉
马斯克表示灵巧手占整机开发的 60%,特斯拉每次展示都看重灵巧手的操作功能。
2022 年 10 月特斯拉展示*代灵巧手,2023 年 11 月推第二代,延续空心杯 + 蜗轮蜗杆路线,11 个自由度,新增触觉传感器,能拿鸡蛋;2024 年 11 月发布第三代,采用无刷有齿槽电机 + 腱绳方案,电机集成在手臂,自由度提至 22 个。
因腱绳方案有蠕变、维护成本高、寿命短的问题,预计特斯拉灵巧手还会继续迭代。

04-4、厂商-宇树科技
2025 年 4 月 1 日宇树科技发布灵巧手 Dex5-1,有 20 个自由度(16 个主动),传动用 12 个复合传动关节 + 4 个齿轮传动,整手重 1kg,掌心向上握力 3.5kg,还搭载 12 个部件(含 94 个压力传感器)。
另外宇树还有三指 Dex3-1 方案,7 个自由度,采用 6 个直驱 + 1 个齿轮传动,整手重 710g,握力 0.5kg,适合低端场景。

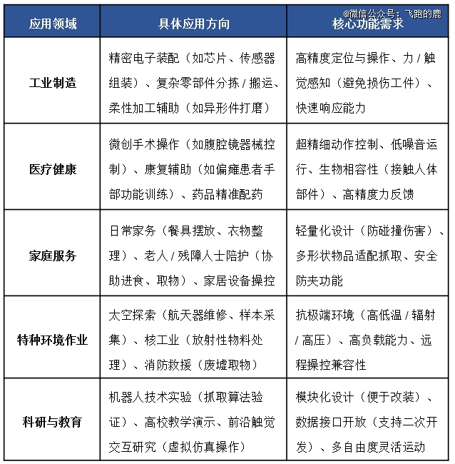
05 下游产业链-应用场景

【本文由投资界合作伙伴微信公众号:飞跑的鹿授权发布,本平台仅提供信息存储服务。】如有任何疑问,请联系(editor@zero2ipo.com.cn)投资界处理。




