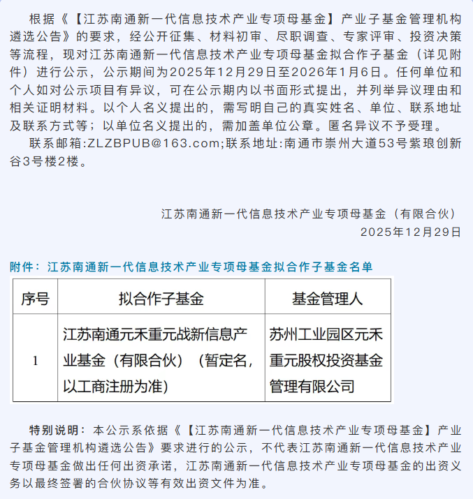
投资界(ID:pedaily2012)12月30日消息,南通科创集团发布公告,公示了江苏南通新一代信息技术产业专项母基金(有限合伙)拟合作子基金,母基金拟参股一支子基金——江苏南通元禾重元战新信息产业基金(有限合伙)(暂定名,以工商注册为准),管理机构为苏州工业园区元禾重元股权投资基金管理有限公司。

点击获取更多LP资讯
本文来源投资界,原文:https://news.pedaily.cn/202512/559345.shtml
【本文为投资界原创,网页转载须在文首注明来源投资界(微信公众号ID:PEdaily2012)及作者名字。微信转载,须在微信原文评论区联系授权。违规转载必究责。】
旗下微信矩阵:
















