旗下微信矩阵:

“镁”好人生—镁与中国全民健康管理白皮书

2026-03-26 14:33 · 网络     

“镁”好人生—镁与中国全民健康管理| 白皮书

报告由LOSOKI乐斯可、健康中国工程营养健康中心和艾瑞咨询联合发布

摘要:

镁参与人体300余种酶促反应,是四大宏量元素之一。中国近六成成年居民膳食镁摄入不足

- 镁是调节能量代谢、改善情绪与认知、维护心血管健康等数百种酶促反应的重要辅因子。人体镁主要通过肠道吸收、肾脏重吸收与排泄、骨组织镁转换进行生理调节。

- 膳食中的氨基酸、乳糖等可促进镁的吸收;过多的磷酸、草酸、植酸、膳食纤维摄入及蛋白质摄入量低于30克/天均可抑制镁的吸收。

- 中国成年居民膳食镁摄入持续下降,64.4%的成年人膳食镁摄入量低于平均需要量。

- 饮食结构西化与精细化、土壤贫瘠化、慢性压力与生活方式、镁的科普力度不够是影响镁流失和镁缺乏的主要因素。

中国居民个性化补镁隐性需求强烈,追求服用愉悦化体验

- 改善睡眠、提升精力是父母对于儿童及青少年,以及青年人群、中青年、老年人群的共同健康诉求。

- 不同年龄段人群的个性化健康诉求表现为:儿童及青少年人群更关注提升免疫力和专注力、促进生长发育;青年人群更关注情绪调节;中青年关注减轻压力和预防慢病;老年人群更为注重改善三高和提升记忆力。

- 不同年龄段人群均希望提升补镁剂服用便利性以及效果可见性。

补镁迈向精准个性化,多元剂型、复合配方、个性化方案将是补镁剂升级方向

- 中国居民日常饮食中高镁食物出现频率较低,烹饪时亦需关注“水少、火短、连汤吃”的留镁方式,减少食物中的镁流失。补镁同时需要关注镁与钙、铁、维生素等其它元素间的协同及拮抗作用。

- 从吸收率、副作用等方面看,有机镁更适宜作为补镁剂进行日常补充。甘氨酸镁、苹果酸镁、牛磺酸镁、苏糖酸镁等不同有机镁的适用人群各有侧重,多种有机镁复合配比可满足更全面的补镁需求。

- 补镁迈向精准个性化。多元剂型、复合配方、个性化方案将是补镁剂升级方向。消费者可依据补镁需求选择有机镁及复合补镁剂,并保证安全剂量。

通过科普、定期监测、规范行业标准、打造“食物+补充剂”的补镁网络等多种手段,提升全民镁营养水平

- 中国消费者对于“镁”的认知深度处于提升期。已购买补镁剂人群中,超过七成消费者对于不同形态镁的差异缺乏认知。对于镁的认知渠道亦较为分散,提升认知需科研端、产业端等多方共同参与。

-后续亟需将”镁营养”纳入国民健康宣传教育,加强针对中国人群的镁营养状况流行病学调查,通过科普、定期监测、规范行业标准、打造“食物+补充剂”的补镁网络等多种手段,提升全民镁营养水平。

镁的重要性

镁参与300余种酶促反应,是四大宏量元素之一

镁是调节能量代谢、改善情绪与认知,维护心血管健康等数百种酶促反应的重要辅因子。

镁是四大宏量元素之一,作为酶的激活剂,与细胞内许多重要成分形成复合物而激活酶系,参与人体300余种酶促反应,这些酶系统调节人体的各种生化反应。镁与铁、锌等微量元素协同拮抗,共同维护身体健康。

足够的镁摄入则有助于调睡眠、稳情绪、提认知、护心骨,是全天候的能量-放松-修复保障。

镁的功能

镁通过参与多种酶促反应,调节皮质醇,改善睡眠与压力

镁有助于恢复皮质醇正常节律,可提升睡眠效率,缓解压力,改善记忆力。

镁参与蛋白质合成、调节肌肉和神经功能等。足量镁可提升*摄氧量和运动耐力,并为心肌、骨骼肌和神经细胞提供即时能量。

情绪与认知方面,镁可通过降低夜间皮质醇峰值,改善睡眠障碍,协同褪黑素提升深睡比例;通过调节慢性高皮质醇状况,减轻焦虑、代谢紊乱等压力感受;并可通过脑海马区的增强效应提高工作记忆与学习能力。

镁也有助于减少骨钙流失,减少室性早搏和房颤风险。

镁缺乏的影响-镁缺乏可影响睡眠、情绪状态及能量代谢

身体“镁”中不足会影响代谢,引发睡眠障碍和焦虑情绪

镁的功能贯穿人体多个系统,从能量代谢到神经肌肉调节,从心血管到血糖控制,其作用不可或缺。研究表明,焦虑抑郁、代谢疾病、心血管疾病均与体内镁含量降低有一定关系。

镁缺乏的影响-持续缺镁会提升慢病风险

镁是HPA轴的调节器之一,持续缺镁提升慢病风险

镁可通过HPA轴调节作用、协同褪黑素及GABA受体激动等帮助调节压力和改善睡眠。维持充足的镁摄入(通过饮食或补充剂)对预防慢性病、维持整体健康具有重要意义。

镁摄入情况-中国成年居民膳食镁摄入持续下降,超过六成摄入不足

64.4%的成年人膳食镁摄入量低于平均需要量,摄入量中位数自1991年以来持续下降

中国营养学会持续开展“中国营养与健康调查”,调研结果显示,中国成年居民镁摄入呈下降趋势。

女性人群、18-49 岁成年人、城市居民、南方和西部地区居民是镁缺乏高危人群。后续可通过加强镁营养教育、强调补镁意识、推广膳食镁摄入指南、提供镁添加食品及补剂等多方面措施,提升镁摄入量。

镁消耗情况

饮食结构、现代生活方式、疾病及药物影响镁摄入

精制谷物、超加工食品、慢性压力及不良生活习惯是影响镁摄入的主要因素。

现代生活方式带来的超加工食品、咖啡酒饮等时尚生活习惯、压力及焦虑情绪,可降低镁摄入,加速镁流失。精制谷物及添加剂可导致日常生活中膳食镁摄入不足;咖啡因与酒精可增加尿镁排泄;慢性压力促使皮质醇升高,促使细胞内镁排出并经尿液流失。为现代人的睡眠及情绪障碍、记忆力衰退、心血管健康和骨质疏松埋下伏笔。

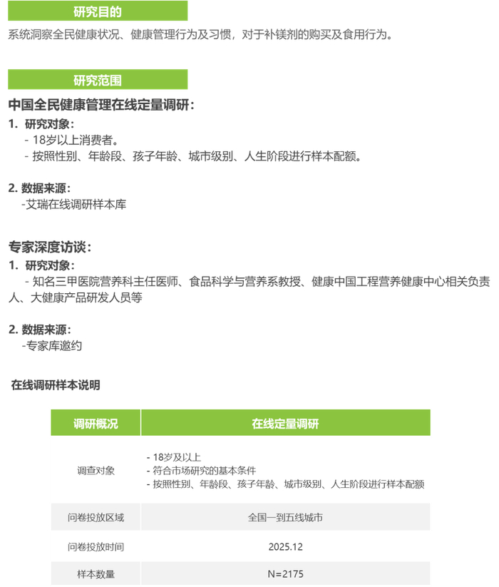
全民健康管理调研的研究范围和调研说明

镁的作用-镁在儿童和青少年不同阶段的生理作用

镁对于青少年神经、供能、骨骼、心律稳定发挥重要作用。随年龄增长需求摄入量增大

镁在儿童与青少年期是“生长燃料”。镁量可决定骨峰值高度和心肌复极稳定性, 同时可缓解神经兴奋性、改善睡眠质量。缺镁可致抽筋、心律不齐、情绪暴躁。

随着青少年年龄增长,镁的单位体重需求更高。

基于年龄、性别、生长发育阶段及健康状况,“量身定制”补镁计划,可为儿童与青少年打下良好的身体基础,奠基未来。

镁的作用-镁在19-24岁新锐青年的生理作用

镁可帮助新锐青年改善睡眠,缓解疲劳和情绪压力。助力学业提升及职场表现

19-24岁面临大学-职场转换,该年龄段人群熬夜复习、通宵加班、运动健身并行,对于能量需求较高; 同时由于学业及初入职场压力引发的皮质醇高、睡眠质量波动,焦虑等情况较为频繁。现代生活方式中的外卖、咖啡、奶茶亦加速镁流失。通过甘氨酸镁、苏糖酸镁等有机镁补充,可帮助新锐青年助眠、缓焦虑、提专注,为人生*场“续航”充电。

镁的作用-镁在25-35岁菁英青年的生理作用

镁对于不同人生阶段的菁英青年均发挥重要作用,减轻压力与焦虑,稳定胎儿健康

镁是25-35岁菁英青年人群不可或缺的“代谢开关”。该年龄段人群已进入事业攀升、成家生育关键期,面临事业与家庭的双重压力。年龄增长、三高初现、孕产需求上升。皮质醇升高、焦虑、压力更为普遍。通过苹果酸镁、甘氨酸镁等有机镁组合,可抗疲劳、稳情绪、护骨健康,为事业与家庭“双筑峰”提供能量支撑。

将日常膳食中的深绿蔬菜、坚果、全谷作为每日“镁仓”,辅以补镁剂,可为下一代和自身健康奠定终身受益的矿物质基石。

镁的作用-减压、稳心、调情绪,缓疲劳,减轻更年期潮热失眠(36-50岁)

中青年属于镁需求上升期,隐性镁消耗增加,需定期检测,储备“镁力”资本。

中青年工作压力、饮酒、运动量波动及早期肾功能下降,均可提高镁的隐性消耗,需优先评估膳食镁,并定期检测血清镁、血压与骨密度,及早纠正隐性不足。

36–50岁是围绝经期(更年期)高发窗口。更年期女性应把镁列为“骨-心-脑”三维保护的核心矿物质。为安然度过更年期提供健康储备。

镁的作用-调节睡眠、稳心律、强化认知,是50岁以上老年人的“微量支柱”

睡眠、三高、记忆力是老年人群重点关注的健康内容

与整体人群相比,50岁以上的老年人群对于睡眠、骨质疏松、三高问题、记忆力问题的关注度较高。其中睡眠问题、骨质疏松、三高问题、记忆力问题排名靠前并且关注度高于整体人群。这揭示老年人的健康议题已步入“器质性改变”阶段,随着年龄增长,老年人主动吸收能力同步减弱。需为该群体定制专业补镁营养方案,并配套社区血镁筛查、用药依从性指导,把科学补镁纳入慢病管理与老年友善环境建设。

中国居民个性化补镁需求强烈,追求服用愉悦化体验

睡眠改善和精力提升是各年龄段人群共同的健康诉求。儿童、青年、中老年对于个性化补镁需求强烈

坚果、谷物及豆类的镁含量相对较高

但烹饪习惯可加速镁流失

水煮、焯水、弃汤等烹饪方式可加速镁流失,日常膳食需注意科学食“镁”

膳食补镁天然安全,随餐即可持续释放,利用率高且附带植化素、膳食纤维协同护心护肠。日常深绿叶菜、全谷杂粮、豆类制品、坚果种子四类高镁食材可灵活添加到膳食计划中,如午餐凉拌菠菜、晚餐糙米饭、加餐豆奶配核桃,均能在不增加药片负担的前提下稳步提升镁摄入。但需避免“长时间水煮”、“弃汤”等镁流失环节;肾功能不全者可在医生指导下适量减少坚果与全谷比例,防止镁潴留风险。

“镁”食地图的构建

还需考虑镁与其它元素间的协同作用

镁与宏量元素及维生素之间即协同又拮抗,补镁需关注促镁吸收的“镁”食伙伴

补镁并非“单打独斗”。钙镁比例1:1到2:1且分时服用,可避免高钙抑制镁吸收;足量维生素B6能协同提升镁的肠吸收与酶活性;维生素D与镁存在双向依赖的代谢相互作用,需协同补充。产业端应持续宣导补镁常识,引导消费者科学补镁。同时,在选择镁剂时,亦需要考虑各协同元素的复合配方,如有条件可定期监测血镁、电解质与肾功能,实现安全、精准的协同营养。

有机镁吸收率更高更温和,适合日常补镁

从吸收率、副作用等方面看,有机镁更适宜作为补镁剂进行日常补充

日常补镁目标是“足量、安全、可坚持”,有机镁兼具高生物利用度与良好耐受性,可灵活制成即溶粉、软糖、胶囊等多种形态,方便分剂量调整,推荐作为家庭常备和慢病辅助的主要镁来源;肾功能不全者仍应在医生指导下选择低剂量有机镁,并定期监测血镁。

复合有机镁的主要形式 

复合有机镁通过“不同形态有机镁复合”和“镁+维生素”实现营养协同效应

复合有机镁产品是配方协同化与效能*化的代表产品。通过广泛采用高生物利用度的不同有机镁形态(如甘氨酸镁、苏糖酸镁、苹果酸镁、柠檬酸镁)的复合,提供助眠、抗疲劳、稳定情绪等多种功效。通过将有机镁与维生素等营养物质相协同,可促进镁吸收,通过多靶点协同,实现“1+1>2”的整体效果提升。LOSOKI乐斯可复合镁将甘氨酸镁、牛磺酸镁、苹果酸镁科学配比,可帮助缓解压力情绪,降低皮质醇 。复合镁中添加GABA、维生素B6、维生素D3和磷脂等,有助于镁的高效吸收,帮助快速进入放松状态,温和无负担。

倡议与展望:将”镁营养”纳入国民健康宣传教育

从“监测-内容-平台-政策”四步启动,持续提升”镁营养”认知,加速市场成熟

倡议与展望:加强针对中国人群的镁营养状况流行病学调查

市场与需求双轮驱动,产业链跨界合纵连横,光学体验或将成为智能终端体验未来市场决胜的关键

关注全民及细分人群镁营养状况,驱动补镁场景化解决方案落地

倡议与展望:在“健康中国2030”战略下,通过科普、定期监测、规范行业标准、打造“食物+补充剂”的补镁网络等多种手段,提升全民镁营养水平

(免责声明:本文转载自其它媒体,转载目的在于传递更多信息,并不代表本站赞同其观点和对其真实性负责。请读者仅做参考,并请自行承担全部责任。)