关于公开征求《合肥市种子基金管理办法(2025年修订)》、《合肥市种子基金设立与运营方案(2025年修订)》相关意见的公告
为贯彻创新驱动发展战略,落实《合肥市进一步强化科技成果转化的若干措施(试行)》等文件要求,完善多元化科技成果转化投融资体系,推动科技成果能留尽留、能转尽转、能用尽用,市科技局拟对《合肥市种子基金管理办法》(合政办〔2022〕14号)、《合肥市种子基金设立与运营方案》进行修订,形成《合肥市种子基金管理办法(2025年修订)》(附件1)、《合肥市种子基金设立与运营方案(2025年修订)》(附件2),为充分了解和吸纳各有关方面意见,现向社会公开征求意见。此次公开征求意见的时间确定为7天,截止时间为2025年4月12日。公众可通过以下途径和方式提出反馈意见:
1.通过信函的方式将意见建议反馈表(附件3)寄至:合肥市东流路100号(合肥市政府大楼B座0614),邮编:230071;
2.通过电子邮件方式将意见建议反馈表(附件3)发送至邮箱:hfkjjcgc@163.com。联系电话:0551-63537767。
附件2:合肥市种子基金设立与运营方案(2025年修订).docx
合肥市科技局
2025年4月3日
合肥市种子基金管理办法
(2025年修订)
第一章 总 则
第一条 为贯彻创新驱动发展战略,落实《合肥市进一步强化科技成果转化的若干措施(试行)》等文件要求,完善多元化科技成果转化投融资体系,推动科技成果能留尽留、能转尽转、能用尽用,促进科技成果“三就地”,制定本办法。
第二条 合肥市种子基金(以下简称“种子基金”)的组织形式为有限合伙制,资金来源为国有企业出资、政府引导基金、滚存收益和其他资金。
第三条种子基金管理机构由市委科创委委托。
第四条种子基金以“原始创新、源头创新、集成创新”为主要投资标的,支持科研项目就地转化,支持科技团队就地创办科技型企业,培育创新创业主体,引导新兴产业集聚。
第二章 基金管理架构
第五条市委科创委办公室对种子基金履行监管职能。其主要职责包括:
(一)审议种子基金的年度工作报告和工作计划;
(二)对种子基金投资项目的投资、退出事项以及种子基金投资设立参股子基金事项按规定进行备案管理,对损失核销、尽职免责事项进行审批;
(三)监督种子基金的管理运行;
(四)其他决策管理事项。
第六条基金管理机构负责种子基金投资运作,主要开展以下工作:
(一)制定种子基金管理的各项制度,建立完善内部决策机制,做好风险管理和控制;
(二)拟定种子基金设立、增(减)资、清算等方案;
(三)投资实施,对项目开展尽职调查,提出尽职调查意见,拟订基金投资、退出方案,组织召开专家评审会议,实施经批准的投资方案,签署投资协议和章程;
(四)投后管理,监督、指导被投资企业运行情况,为其提供增值服务,管理基金投资所形成的股权、债权并定期报告基金运行情况;
(五)股权退出,实施基金投资所形成股权、债权退出工作;
(六)当投资项目出现损失时,启动损失核销工作流程,拟定损失核销方案;
(七)完成其他工作。
第七条市科技局作为市科技工作主管部门,负责对种子基金业务开展给予行业指导和支持;基金管理机构负责发布项目申报通知,统一收集、汇总项目来源,建立种子基金项目库。
第三章 支持对象和方式
第八条种子基金择优支持符合以下条件的科技团队:
(一)市级及以上创新创业大赛的获奖项目或优胜项目团队;
(二)大院大所、科技龙头企业所举办行业赛事的获奖项目或优胜项目团队;
(三)优秀大学生创业团队,包括海外留学生、硕士、博士研究生以及优秀本科毕业生;
(四)具有自主知识产权的高端科技人才,包括但不限于“两院”院士、行业领军人才、海外高层次人才、优秀大中型企业高管等人员;
(五)具有职务科技成果的高校科研院所、院(校)地合作共建协同创新平台副高及以上科研人员。
第九条种子基金的投资对象为上述科技团队创办的科技型企业,若科技团队未设立企业,需在通过投委会审议后六个月内设立企业。企业应当具备以下基本条件:
(一)注册地在合肥市或协议约定一定期限内通过总部搬迁、设立子公司等方式返投合肥的,且返投金额应不小于种子基金投资金额;
(二)经认定实际运营时间不满一年;
(三)科技团队在其创设企业中持有股权不低于30%;
(四)科技团队携带的科技成果拥有自主知识产权,所属领域符合合肥市产业发展规划。
第十条种子基金的投资运作采取以下模式:
(一)直接股权投资、可转债投资;
(二)与各县区、科技企业、重大科技创新平台、重点高校院所、新型研发机构等主体合作设立参股子基金。
种子基金以直接股权投资方式为主要运作模式。
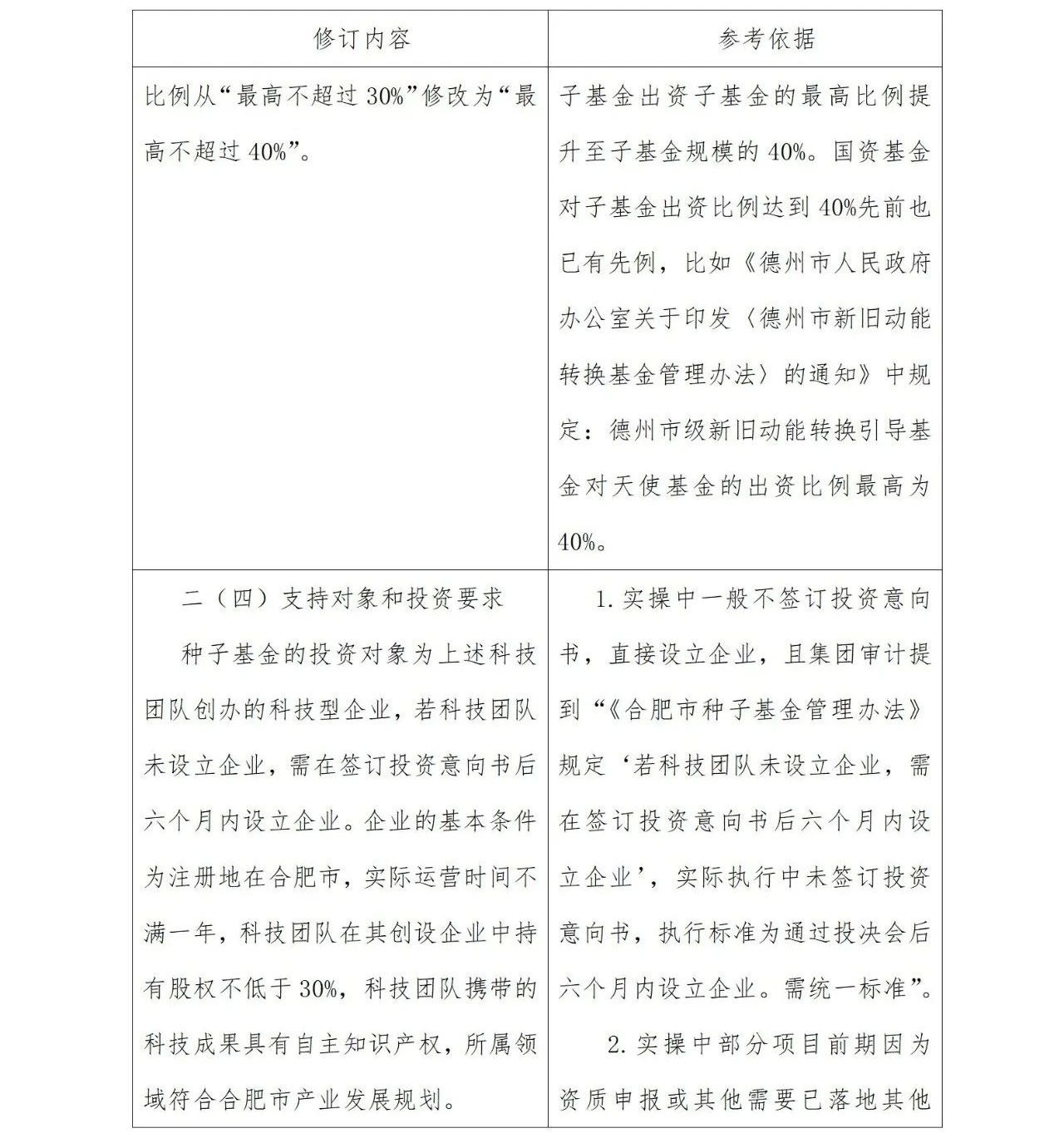
第十一条 种子基金投资单个企业的投资额度最高累计不超过400万元,其中投资200万以上项目的投资总额不超过种子基金总规模的40%,累计持股比例原则上最高不超过40%;种子基金参股子基金持股比例最高不超过40%。
种子基金投资项目或参股子基金采取事后备案制,项目直投或参股子基金由投委会自主决策,参股子基金参照各子基金管理办法执行,基金管理机构每半年度将投资实施情况报市委科创委办公室备案。
第四章 项目申报、遴选和决策
第十二条种子基金项目申报:
种子基金项目可由市科技局集中推荐申报,归集至种子基金项目库;也可通过院(校)地合作共建协同创新平台向基金管理机构申报;或由科技团队直接向基金管理机构进行项目申报。种子基金项目实行常年申报,集中评审。
第十三条种子基金项目遴选:
(一)项目筛选。基金管理机构对集中申报的项目资料和方案进行分类整理,依据相关标准进行初步筛选。
(二)尽职调查。对经初步筛选的项目进行尽职调查,撰写尽职调查报告,并提出投资建议。
第十四条种子基金项目决策:
(一)专家评审。根据具体项目特点和所处行业,建立产业、行业、技术类专家库,结合种子基金拟投资企业的尽职调查报告进行独立评审,并提出评审意见和建议。
(二)决策审批。基金投委会审查项目尽职调查报告和专家评审意见,并对投资和退出方案进行审批。
第五章 风险控制
第十五条 种子基金应当遵照有关规定,建立健全内部控制和监管制度,建立投资决策和风险约束机制,加强投后管理,切实防范基金运作过程中可能出现的风险。
第十六条 种子基金闲置资金运营坚持合规、稳健和效益原则,不得从事对外担保、抵押等业务;不得投资二级市场股票、期货、房地产、证券投资基金及其他金融衍生品;不得向任何第三方提供赞助、捐赠(经批准的公益性捐赠除外);不得吸收或变相吸收存款,或向第三方提供贷款和资金拆借(可转债投资方式除外);不得进行承担无限连带责任的对外投资等。
种子基金闲置资金可用于购买国债以及保本类的银行理财类产品。
第十七条 种子基金应当选择具有相关资质的商业银行托管资金。托管银行依据托管协议负责账户管理、资金清算、资产保管等事务,对投资活动实施动态监管,并向基金管理机构提交资金运行情况和托管报告。
第十八条 种子基金适时提取退出项目净收益的5%作为风险准备金,用于弥补可能发生的亏损。
第六章 项目退出和损失核销
第十九条 参照《创业投资企业管理暂行办法》(发展改革委等10部门令第39号)有关规定,股权投资情况下,种子基金可以通过股权上市转让、股权协议转让、回购及清算等途径,实现投资退出。
第二十条 种子基金股权投资,持股期限原则上不超过8年,最长不超过10年。
第二十一条 种子基金鼓励和支持科技团队回购基金投资形成的股权。科技团队回购股权按照投资协议约定的退出条件和价格执行。
第二十二条 种子基金通过转让(含回购,下同)方式退出的,可在投资协议中对转让方式、转让条件、转让价格、转让对象等事项进行约定。基金管理机构每半年将基金退出实施情况报市委科创委办公室备案。
第二十三条 种子基金管理机构应当定期对被投资企业发生事实损失的可能性进行评估。对可能出现下列损失的,报经市委科创委办公室审批同意后可以予以核销:
(一)种子基金股权依法转让出现的投资损失;
(二)种子基金投资企业出现被宣告破产、被注销、吊销市场主体登记或被有关机构责令关闭等情形,进行清算后出现的损失;
(三)种子基金投资企业已资不抵债、连续停止经营1年以上,出现的损失;
(四)种子基金投资项目已超过投资期限无法退出,出现的损失。
第二十四条 损失核销审批按下列程序进行:
(一)方案提交。当投资项目出现损失时,由基金管理机构启动损失核销工作流程,对资产损失原因进行梳理说明,并依法合规聘请会计师事务所对资产损失财务核销事项进行专项审计,出具专项审计报告后形成核销方案上报市委科创委办公室;
(二)核销决策。市委科创委办公室审定基金管理机构提交的《资产损失财务核销专项审计报告》、相关证据资料及核销方案,并形成会议决议;
(三)财务核销。基金管理机构根据市委科创委办公室会议决议、相关证据材料进行相关资产的账务处理和资产损失财务核销;
(四)核销备案。核销完成后,基金管理机构将相关材料报市委科创委办公室备案。
第七章 基金收益分配和考核
第二十五条 基金管理机构按照种子基金以前年度投资余额的2%、本年度投资额的3%提取当年管理费用。管理费主要用于项目库建设、尽职调查、项目评审、投后管理、项目退出等支出。
第二十六条 种子基金提取风险准备金后的剩余净收益,其中40%奖励给基金管理机构,60%作为种子基金滚存收益。
第二十七条 基金管理机构应当定期对种子基金运行情况进行动态分析及自评;及时报告运作过程中的重大事件;每个年度结束后4个月内向市委科创委办公室和有关行业主管部门报送基金年度运行情况报告,并提交经审计的年度财务报告。
第二十八条 市委科创委办公室应当对基金管理机构进行年度考核。对基金的考核,应当遵循风险投资行业发展规律,弱化财务指标考核,重在科技成果转化数量以及项目搜集、筛选、尽职调查、评审、重大事项及时报告等过程考核。
在种子基金运作过程中,种子基金绩效评价是按照整个基金生命周期予以评定,而不是对单个所投项目造成的投资亏损进行评定。
第八章 容错机制与尽职免责
第二十九条 建立种子基金风险容忍机制,允许基金出现最高不超过60%的亏损。按照整个基金生命周期予以评定,采用整体评价原则对基金进行综合绩效评价,不因单个或若干个直投项目、单只或少数子基金投资的单个或若干个项目的亏损,以及单个项目年度阶段性绩效结果进行追究。超出部分由基金风险准备金、基金管理机构所分得的奖励资金为限进行依次弥补予以弥补。
第三十条 认定尽职免责的条件包括:
(一)符合法律法规要求。基金投资活动须符合国家法律法规、党纪党规以及国资监管制度的要求,或者虽未明确规定但符合国家决策部署和省、市工作要求。
(二)符合产业政策支持方向。基金投资符合中央和省、市对政府投资基金的支持方向和要求,以及符合国家产业政策、合肥市“6+5+X”产业布局规划和产业链发展需要。
(三)建立风险管理制度并勤勉尽责尽职调查。基金管理机构应按照法律法规和行业监管要求,建立了相应的风险管理制度并有效执行;经过充分论证和尽职调查评估,并按照实际情况履行投资决策程序,不存在违反相关制度和业务流程的情形。
(四)未谋取不正当利益的情形。基金管理机构没有为自己、他人或其他组织谋取不当利益、中饱私囊,没有明知故犯或与其他个人或组织恶意串通,损害国家利益、公共利益和他人正当利益。
(五)对于非主观故意造成的损失,主管部门和基金管理机构积极履职尽责,采取合理方式主动及时止损减损,以消除不良影响或有效阻止危害结果扩大。
第三十一条 认定尽职免责的情形包括:
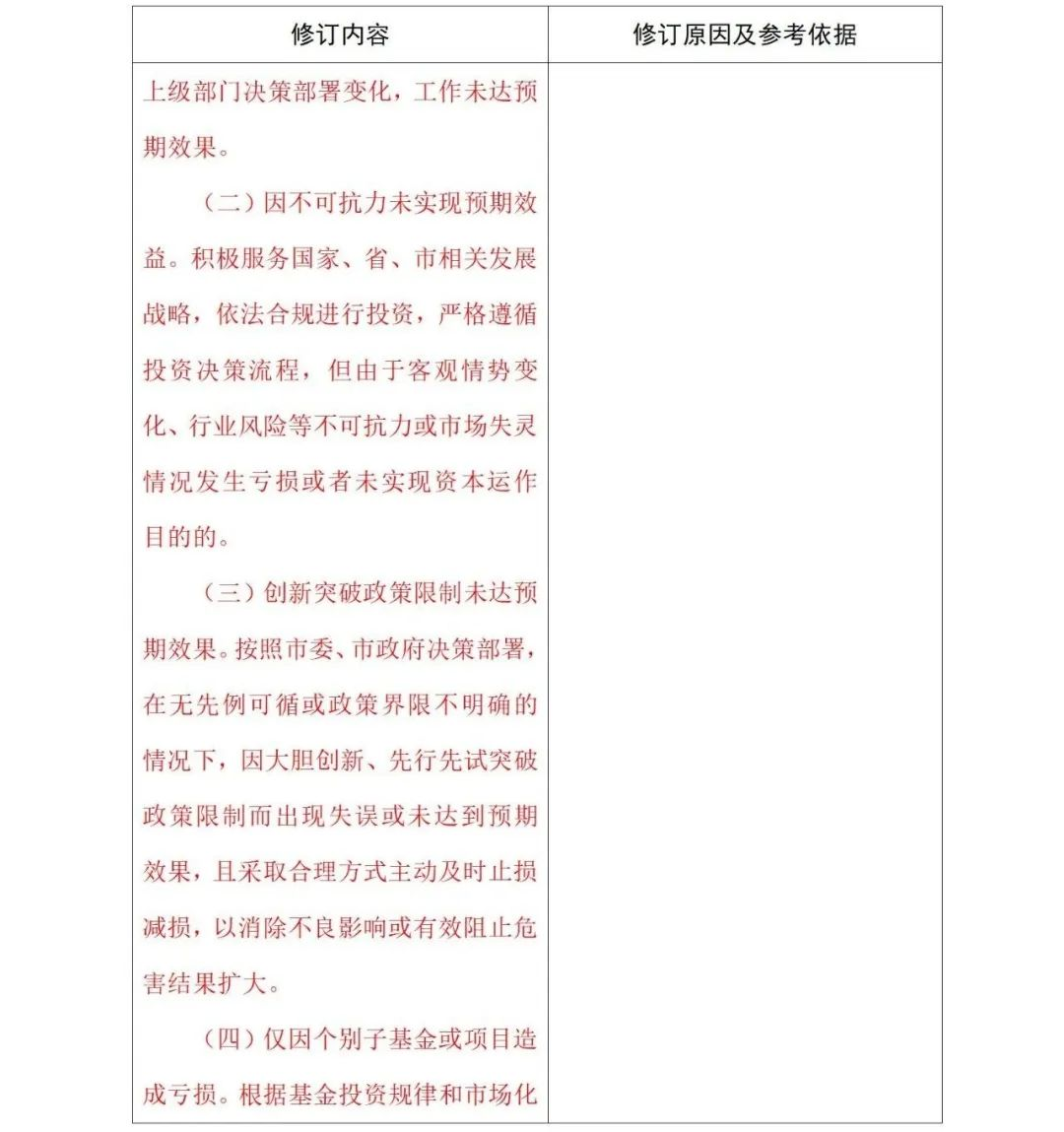
(一)积极贯彻上级部署。积极贯彻落实市委、市政府决策部署,在基金运作过程中,因国家政策调整或上级部门决策部署变化,工作未达预期效果。
(二)因不可抗力未实现预期效益。积极服务国家、省、市相关发展战略,依法合规进行投资,严格遵循投资决策流程,但由于客观情势变化、行业风险等不可抗力或市场失灵情况发生亏损或者未实现资本运作目的的。
(三)创新突破政策限制未达预期效果。按照市委、市政府决策部署,在无先例可循或政策界限不明确的情况下,因大胆创新、先行先试突破政策限制而出现失误或未达到预期效果,且采取合理方式主动及时止损减损,以消除不良影响或有效阻止危害结果扩大。
(四)仅因个别子基金或项目造成亏损。根据基金投资规律和市场化原则,在依法依规运作财政投资基金过程中,基金整体运作良好或有较好预期收益,仅个别子基金或所投项目造成投资亏损。
(五)其他情形。经市委科创委研讨后,其他可以认定免责的情形。
第九章 附 则
第三十二条 本办法由市委科创委办公室(市科技局)负责解释。
第三十三条 本办法自印发之日起施行,有效期至 2026年 12 月 31 日,法律政策另有规定的从其规定。











合肥市种子基金设立与运营方案
(2025年修订)
为加快实施创新驱动发展战略,推动科技成果就地交易、就地转化、就地应用,坚持能留尽留、能转尽转、能用尽用,完善多元化科技成果转化投融资体系,加大基金“扶早”“扶小”“扶优”力度,特设立合肥市种子基金(以下简称种子基金),具体方案如下:
一、种子基金设立的必要性
完善合肥市基金体系的需要。当前,我市已设立的基金体系中,尚无专门扶持高校院所科技成果项目在转化初期但未创设企业的科技团队或针对运营时间不满一年项目的专项基金。为加大基金“扶早”“扶小”“扶优”力度,发挥国资背景基金在促进科技成果“三就地”、鼓励科技团队创新创业、扶持早期小微企业的引导作用,推动在肥高校院所科技成果加快转化,谋划设立较合肥市天使投资基金(以下简称天使基金)更为早期的专项基金-合肥市种子基金,与天使基金、合肥市创业投资引导基金形成联动,完善合肥市多元化科技成果转化投融资体系。
促进科技成果转化的需要。种子基金以“原始创新、源头创新、集成创新”为主要投资标的,专注于支持高校、科研院所中具有产业化前景、拟进行转化的科研项目以及高校院所与地方政府合作共建协同创新平台在孵项目,在项目“最初一公里”介入支持,保障科技成果能留尽留、能转尽转、能用尽用,支持科研项目就地转化,支持科技团队就地创办科技型企业,培育创新创业主体,引导新兴产业集聚。
实现我市科技创新发展目标的需要。市委市政府对“十四五”科技创新指标提出了高标准的要求,即高新技术企业突破1万户(年均净增长1334户以上)、技术合同交易总额突破1千亿元(年均增长11.8%以上),国家级孵化器众创空间100家以上(年均每年新增12家以上)等等。《合肥市进一步强化科技成果转化的若干措施(试行)》明确,加大基金“扶早”“扶小”“扶优”力度,设立合肥市种子基金,重点投向即将创立企业的科技团队或实际运营未满1年的科技型企业。《中共合肥市委科技创新委员会工作会议纪要(第1期)》(2021年12月31日)明确要求市科创集团和市创新投负责制定市种子基金管理办法及市种子基金设立与运营方案。
二、种子基金设立方案
(一)整体设计思路
资金来源为市属有关国有企业出资、合肥市政府引导基金出资、滚存收益和其他资金。由合肥市科创集团有限公司(以下简称市科创集团)、天使基金、合肥国耀资本投资管理有限公司(以下简称国耀资本)等主体共同设立种子基金合伙企业,种子基金合伙企业将作为种子基金的资金平台。其中,国耀资本作为GP,市科创集团、天使基金作为LP。通过协议约定由市科创集团负责种子基金的投资运营管理。

种子基金设立框架图1
(二)组织形式和资金规模
种子基金采取有限合伙制,存续期为30年,暂定名为“合肥市种子基金合伙企业(有限合伙)”(以工商核名为准,以下简称种子基金)。种子基金总规模12亿元,首期实缴1亿元,后期出资根据基金的投资进度逐步到位。为充分发挥政府引导基金的杠杆放大作用,种子基金可引入其他国有资本、社会资本对其直接增资。
(三)投资方式和投资额度
种子基金的投资运作采取以下模式:(1)直接股权投资、可转债投资;(2)与各县(市)区、科技企业、重大科技创新平台、重点高校院所、新型研发机构等主体合作设立参股子基金。种子基金以直接股权投资方式为主要运作模式。
种子基金投资单个企业的投资额度最高累计不超过400万元,其中投资200万以上项目的投资总额不超过种子基金总规模的40%,累计持股比例原则上最高不超过40%;种子基金参股子基金持股比例最高不超过40%。
种子基金投资项目或参股子基金采取事后备案制,基金管理机构定期将投资实施情况报市委科创委办公室备案。
(四)支持对象和投资要求
种子基金择优支持符合以下条件的科技团队:(1)市级及以上创新创业大赛的获奖项目或优胜项目团队;(2)大院大所、科技龙头企业所举办行业赛事的获奖项目或优胜项目团队;(3)优秀大学生创业团队,包括海外留学生、硕士、博士研究生以及优秀本科毕业生;(4)具有自主知识产权的高端科技人才,包括但不限于“两院”院士、行业领军人才、海外高层次人才、优秀大中型企业高管等人员;(5)具有职务科技成果的高校科研院所、院(校)地合作共建协同创新平台副高及以上科研人员。
种子基金的投资对象为上述科技团队创办的科技型企业,若科技团队未设立企业,需在通过投委会审议后六个月内设立企业。企业的基本条件为注册地在合肥市或协议约定一定期限内通过总部搬迁、设立子公司等方式返投合肥,且返投金额应不小于种子基金投资金额,实际运营时间不满一年,科技团队在其创设企业中持有股权不低于30%,科技团队携带的科技成果具有自主知识产权,所属领域符合合肥市产业发展规划。
三、基金的运营管理
(一)管理架构
市委科创委办公室负责对种子基金进行监督管理与年度考核。种子基金项目的投资与退出采取事后备案制,由基金管理机构实施投资后,报市委科创委办公室备案。
市科技局作为我市科技工作主管部门,负责对种子基金业务开展给予行业指导和支持,对《种子基金管理办法》进行解释和修订。
市科创集团负责发布项目申报通知,汇总项目来源,建立种子基金项目库;负责种子基金的运营管理,主要包括基金项目搜集与筛选、尽职调查、投资决策、投资实施与管理、投后退出等。
表1 种子基金管理流程图

(二)运营机制
1.投资估值
种子基金参考投资行业通行的投资估值原则,采取市场化估值方式。
2.决策流程
项目投资决策将依次经过项目申报、尽职调查、专家评审、决策审批等程序。
(1)项目申报。种子基金项目可由市科技局集中推荐申报,归集至市科创集团项目库;也可通过院(校)地合作共建协同创新平台向市科创集团申报;或由科技团队直接向市科创集团进行项目申报。种子基金项目实行常年申报,集中评审。
(2)尽职调查。种子基金管理机构对经初步筛选的申报资料和方案进行尽职调查,撰写尽职调查报告,并提出投资建议。
(3)专家评审。根据具体项目特点和所处行业,建立产业、行业、技术类专家库,结合种子基金拟投资企业的尽职调查报告进行独立评审,并提出评审意见和建议。
(4)决策审批。基金投委会审查项目尽职调查报告和专家评审意见,并对投资和退出方案进行审批。基金投委会成员人数为5人,由基金管理机构委派人员和外聘专家组成,对于200万以下(含)的项目,实行4票通过制;对于200万以上、400万以下(含)的项目,实行5票通过制。
3.投资退出
种子基金持股期限原则上不超过8年,最长不超过10年,可以通过股权上市转让、股权协议转让、回购及清算等途径,实现投资退出。种子基金鼓励和支持科技团队回购基金投资形成的股权,可在投资协议中对转让方式、条件、价格、对象等事项进行约定,将退出情况每半年度报市委科创委办公室备案。
(1)业绩奖励。被投企业在种子基金投资之日起至6年内(含6年),当年度营业收入达到【5000】万元,且累计实缴税金达到投资金额的两倍,科技团队以原始出资金额回购种子基金所持80%的股权,种子基金有权保留所持20%的股权。
(2)回购奖励。科技团队可在投资6年内随时回购种子基金持有股权,种子基金有权保留不超过20%的所持股权。科技团队回购价格为种子基金原始出资额加上一定资金成本。
被投企业在种子基金投资之日起至6年内(含6年),当年度营业收入达到【3000】万元,且累计实缴税金不低于种子基金投资额的1.5倍,科技团队以种子基金原始出资额与按照同期全国银行间同业拆借中心公布的贷款市场报价利率(LPR)计算的投资收益之和回购种子基金所持80%的股权,种子基金有权保留所持20%的股权;
种子基金投资之日起至6年内(含6年)回购的,以种子基金原始出资额与按照6%(单利)计算的投资收益之和转让,种子基金有权保留所持20%的股权;
6年至8年内(含8年)回购的,以种子基金原始出资额与按照8%(单利)计算的投资收益之和转让,种子基金有权保留所持20%的股权;
8年以上仍未退出的,将与其他出资人同股同权。
(3)市场化退出。种子基金选择保留的股权部分不受持股期限限制,可视情况按照公司市场估值协议转让、与科技团队协商协议退出,或通过项目公司上市后市场化退出。
4.损失核销
市委科创委办公室对被投资企业发生的投资损失每年度进行一次损失核销。对可能出现下列损失的,报经市委科创委办公室审批同意后可以予以核销:
(1)种子基金股权依法转让出现的投资损失;
(2)种子基金投资企业出现被宣告破产、被注销、吊销市场主体登记或被有关机构责令关闭等情形,进行清算后出现的损失;
(3)种子基金投资企业已资不抵债、连续停止经营1年以上,出现的损失;
(4)种子基金投资项目已超过投资期限无法退出,出现的损失。
(三)基金管理费
基金管理机构按照种子基金以前年度投资余额的2%、本年度投资额的3%提取当年管理费用。管理费主要用于项目库建设、尽职调查、项目评审、投后管理、项目退出等支出。
四、风险容忍和绩效评价
(一)风险容忍度
鉴于主要投资标的以种子期科创企业为主,企业发展不确定性强、投资退出周期较长,参考省级股权投资体系政策,设定种子基金的风险容忍度为60%。
(二)基金绩效评价
每年度结束后4个月内,市委科创委办公室对基金管理人进行年度考核。对基金的考核,遵循风险投资行业发展规律,弱化财务指标考核,重在科技成果转化数量以及项目搜集、筛选、尽职调查、评审、重大事项及时报告等过程考核。
在种子基金运作过程中,种子基金绩效评价是按照整个基金生命周期予以评定,而不是对单个所投项目造成的投资亏损进行评定。
(三)尽职免责机制
尽职免责须具备以下条件:1.符合法律法规要求。基金投资活动须符合国家法律法规、党纪党规以及国资监管制度的要求,或者虽未明确规定但符合国家决策部署和省、市工作要求。
2.符合产业政策支持方向。基金投资符合中央和省、市对政府投资基金的支持方向和要求,以及符合国家产业政策、合肥市“6+5+X”产业布局规划和产业链发展需要。
3.建立风险管理制度并勤勉尽责尽职调查。基金管理机构应按照法律法规和行业监管要求,建立了相应的风险管理制度并有效执行;经过充分论证和尽职调查评估,并按照实际情况履行投资决策程序,不存在违反相关制度和业务流程的情形。
4.未谋取不正当利益的情形。基金管理机构没有为自己、他人或其他组织谋取不当利益、中饱私囊,没有明知故犯或与其他个人或组织恶意串通,损害国家利益、公共利益和他人正当利益。
5.对于非主观故意造成的损失,主管部门和基金管理机构积极履职尽责,采取合理方式主动及时止损减损,以消除不良影响或有效阻止危害结果扩大。
认定尽职免责的情形包括:
1.积极贯彻上级部署。积极贯彻落实市委、市政府决策部署,在基金运作过程中,因国家政策调整或上级部门决策部署变化,工作未达预期效果。
2.因不可抗力未实现预期效益。积极服务国家、省、市相关发展战略,依法合规进行投资,严格遵循投资决策流程,但由于客观情势变化、行业风险等不可抗力或市场失灵情况发生亏损或者未实现资本运作目的的。
3.创新突破政策限制未达预期效果。按照市委、市政府决策部署,在无先例可循或政策界限不明确的情况下,因大胆创新、先行先试突破政策限制而出现失误或未达到预期效果,且采取合理方式主动及时止损减损,以消除不良影响或有效阻止危害结果扩大。
4.仅因个别子基金或项目造成亏损。根据基金投资规律和市场化原则,在依法依规运作财政投资基金过程中,基金整体运作良好或有较好预期收益,仅个别子基金或所投项目造成投资亏损。
5.其他情形。经市委科创委研讨后,其他可以认定免责的情形。
修订原因及参考依据











本文来源投资界,原文:https://news.pedaily.cn/202504/548071.shtml





